Skip to content

Фотогалерея

  • Главная
  • Контакты

Установка сигнализаций

Установка сигнализаций | СТ Сервис, Щелково

Установка сигнализаций на авто в Киеве и на Софиевской Борщаговке

Установка сигнализаций на автомобили ВАЗ — DRIVE2

Установка автомобильных сигнализаций Prizrak в Киеве ≡ UGONA-NET-KIEV

Установка GSM сигнализаций

Установка сигнализаций — MMCchip на DRIVE2

Схема подключения автосигнализации шериф

Монтаж пожарной сигнализации схема подключения

Сигнализация Днепр ᐈ Подобрать сигнализацию Ajax, u-Prox

Ремонт, установка сигнализаций Эра Глонасс во Владивостоке

Охранная сигнализация для дома или коттеджа в Казани - профессиональная ...

Автосигнализация StarLine A63 V2 - Купить в СтарЛайн V2 в Киеве ≡ ...

Protegge - protegge (протедж)

Установка сигнализаций, GSM. Ремонт сигнализации, Глонасс во Владивостоке

Установка автосигнализаций в Чите

Настраиваем быстрый вход в приложение StarLine 2 iOS или Android | StarLine

Установка сигнализаций с автозапуском - YouTube

Пожарно охранная сигнализация Покров. Монтаж, проектирование и ...

Кодграббер против диалоговой сигнализации СтарЛайн | StarLine

Установка охранной и пожарной сигнализаций — Белрынок

Как правильно установить сигнализацию на авто: что требовать и как ...

ЧОП Радонеж-Вымпел » Охрана ТСЖ, жилого дома

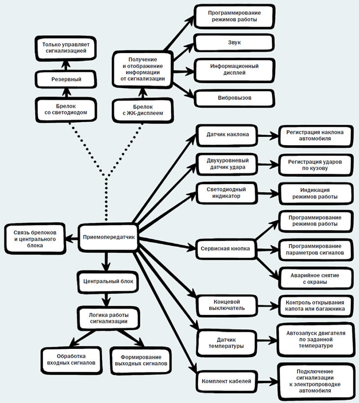
Состав типовой двусторонней сигнализации (Установка автосигнализаций)

Охранная сигнализация в квартиру. Выбор и установка | Строительный портал

Комплекты сигнализаций - купить комплекты сигнализаций, цены на Мегамаркет

Сигнализации StarLine с турботаймером - Купить сигнализацию Старлайн ...

Монтаж, ремонт и техническое обслуживание пожарных сигнализаций | ООО \"СПБ\"

АвтоБум - установка сигнализаций и автозвука в Курске

Установка сигнализации Выбор Установка автосигнализаций с автозапуском ...

Установка сигнализации - YouTube

Установка автосигнализаций с автозапуском: Pandora, Starline во ...

Автомобильная сигнализация: как выбрать в Санкт-Петербурге ⋆ Центр ...

Сигнализация GSM Страж Стрелец – купить в Москве, цены в интернет ...

Установка автосигнализаций от 1900 руб. Пандора, Старлайн Низкие цены ...

Установка сигнализаций - за разумные деньги! Прайс во Владивостоке

  • Вперед Гдз по алгебре 8 класс макарычев 992
  • Назад Омск санаторий ника

Новые страницы

Алгебра 8 класс мордкович 2020

Аллигатор 750 rs инструкция

Английский спортлайн 4 класс учебник гдз

Ателье в самаре по пошиву одежды

Авито работа сборщик мебели

Биографические данные образец

Большой театр ссср

Часовщик корень слова

Декларацию 3 ндфл образец

Гитарный кабинет скачать

Gl5528

Картинка рот для детей в детском саду

Классификация животных схема 5 класс биология

Комплекс упражнений для тренировки

Красивые картинки bmx

Квадрат 120х120

Ltv4n35 datasheet

Панова анна

Приложение для тренировки памяти

Рисунки к дню науки

С какими странами закавказья граничит россия

Сайт департамента спорта города москвы

Самостоятельные и контрольные работы по математике 3 класс петерсон 3 2

Схемы приборов температуры

Сход развал приора параметры

Утконос интернет магазин бесплатная доставка

Яндекс еда обнинск

Замена штатной магнитолы шевроле круз

Журнал предстерилизационной обработки образец

Золотое руно электронные схемы

cdn.zecar.ru