Skip to content

Фотогалерея

  • Главная
  • Контакты

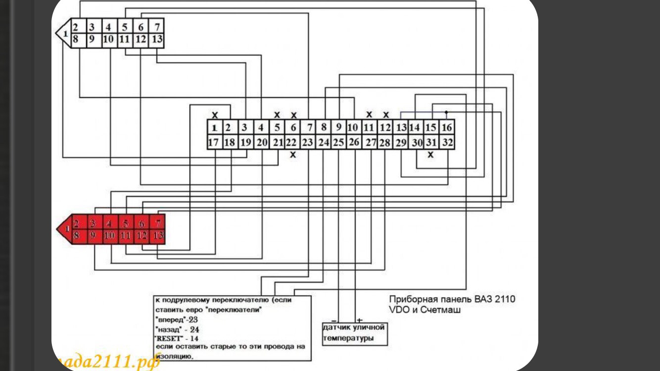
Ваз 2110 распиновка приборной панели

Распиновка приборной панели ВАЗ 2110: полное руководство

Распиновка приборной панели ВАЗ 2110: полное руководство

Распиновка приборной панели ваз 2110 - 93 фото

Распиновка приборной панели ваз 2110 старого образца

Распиновка приборной панели ваз 2110

Распиновка приборной панели ВАЗ 2110: все подробности

Распиновка панели приборов ваз 2110

Распиновка приборной панели ваз 2110

Распиновка приборной панели ваз 2110

Распиновка приборной панели ваз 2110

Схема подключения приборной панели ваз 2110

Схема подключения счетчика ЦЭ 2727 через трансформаторы тока (много ...

Распиновка приборной панели ваз 2110

Распиновка приборной панели ваз 2110

Распиновка приборной панели

Распиновка приборной панели ваз 2110

Распиновка приборной панели

Схема, распиновка, ремонт приборной панели ВАЗ 2110 — Auto-Self.ru

Распиновка фишки панели приборов ваз 2110 европанель

Распиновка разъемов приборной панели ваз 2110 - Автомобильный портал ...

Распиновка приборки ваз

Распиновка приборной панели ваз 2114 - схема приборки

Распиновка ваз

Схема, распиновка, ремонт приборной панели ВАЗ 2110 — Auto-Self.ru

Распиновка приборной панели ваз 2107

Распиновка панели приборов ваз 2114

Схема подключения панели приборов

Распиновка приборки ваз 2114

Распиновка приборной панели ваз 2109

Распиновка щитка

Распиновка приборов нива

Распиновка приборки приора

Распиновка приборной панели ваз 2110

Схема подключения приборной панели ваз 2110: Распиновка панели приборов ...

Распиновка блока январь

  • Вперед Не могу вытащить ключ из замка зажигания
  • Назад Спортивная автово

Новые страницы

2200 7302 Карта какого банка

Аэробус 350 900 схема салона

Бмв 6м

Чатни

Дерен белый элегантиссима в ландшафтном дизайне фото и схемы

Диагностика двигателя в твери

Дракон жаккард схема

Дроны убийцы картинки эн

Фестиваль инсомния

Гдз по алгебре 7 класс 823

Гдз рабочая тетрадь спотлайт 3 класс

Как заменить тормозные колодки на шевроле круз

Карта рим 2 тотал вар рассвет республики

Лондон показать

Не заводится форд сиерра

Парикмахерская лилу новотроицк телефон

Преамбула договора образец

Приказ о бесплатной выдаче молока за вредные условия труда образец

Проекты бассейнов для загородного дома в помещении

Проверить тираж большого спортлото

Реакторы рбмк

Резка металла чпу

Sbs sport azerbaycan canl?

Seas е0041

Спортивные костюмы женские 48 размер

Техника вязания свинг спицами для начинающих и схемы

Tom tailor бренд

Ваз 2110 распиновка приборной панели

Вены на руке схема

Заявление на выдачу справки об оплате медицинских услуг образец

cdn.zecar.ru