Skip to content

Фотогалерея

  • Главная
  • Контакты

Валютный своп что это

Китай остановил валютный своп с Аргентиной | Паша говорит | Дзен

Валютный своп - YouTube

Рубль падает, как работает валютный своп - YouTube

«Валютный Своп» Знакомимся С Понятием [Валютный Опцион] - YouTube

Валютный своп простыми словами. - YouTube

Керри Трейд / Carry Trade / Валютный своп - YouTube

Что такое валютный своп сделки на Форекс - YouTube

Парламенты РФ–КНР, валютный своп с Саудовской Аравией, CISCE, Чемпионат ...

Операция СВОП 1 Различаются следующие типы свопов

Валютный своп

ЦБ РФ с 19 января запустит инструмент "валютный своп" для сделок с юанями

Банк России с 19 января запустит инструмент "валютный своп" по ...

Банк России с 19 января запустит инструмент "валютный своп" по ...

Документ «Валютный своп»

Что такое валютный своп и как его считать?

Документ «Валютный своп»

Что такое валютный своп и как его считать?

Что такое валютный своп и как его считать?

Инфляция может превратиться в «потерявший управление поезд» — глава МВФ ...

Что такое валютный своп?

ЦБ с 19 января вводит инструмент "валютный своп" по предоставлению ...

Про своп простыми словами

Валютный своп на международном рынке | Broker-List.Com

Валютный своп на международном рынке | Broker-List.Com

Что такое своп-контракт: виды и примеры сделок

Презентация на тему: "Тема: Свопы. Своп (с англ. swap – «обмен», «мена ...

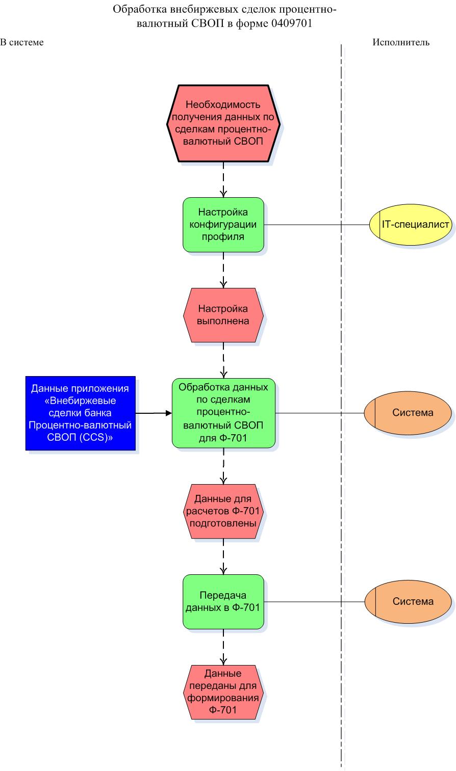
Форма 0409701 по внебиржевым сделкам процентно-валютный СВОП ...

Валютный своп | Словарь трейдера от Александра Герчика

Своп на бирже и трейдинге — что это такое, как рассчитывается

Валютный своп (swap) на Форекс - Что это такое? – Портал TradeLikeaPro

ЦБ РФ с 19 января запускает "валютный своп" в юанях

картинки : Европа, Греческий, символ, флаг, Сломанный, Деньги, валюта ...

Валютный своп на Форекс - полное руководство для новичков | Boriscooper

Что такое своп на Форекс: понятие и примеры расчета

Редомициляция: что это такое и когда ее используют

  • Вперед Гагарина занимается спортом
  • Назад Тренировки для похудения подростку

Новые страницы

3Д моделирование схемы

Блюда в сауну на день рождения

Бпс 24

Диктант соболь

Фнч схема

Гдз по русскому языку 7 класс учебник просвещение

Гипогонадизм

Как нарисовать наклейку голд скул из стандофф 2

Как понять что котлеты испортились

Какая температура в спортивном бассейне

Карамышевская набережная

Карта вулканов россии с названиями

Киа фаворит люберцы

Математика 3 класс часть 2 страница 21

Математика 5 класс упр 1437

Неисправности замка зажигания ваз 2114

Nrhf

Обеспечительные меры кас рф образец

Поезд москва адлер через орел

Продажа дренажных насосов

Провода на зеркало заднего вида

Расшифровка vin ford transit

Ремонт ноутбуков msi в спб

Схема письменных букв

Широкая улыбка картинки

Слово пропущенное в схеме

Свойства сложения дробей

Технологическая подготовка производства это

Валютный своп что это

Журнал по огнетушителям образец

cdn.zecar.ru