Skip to content

Фотогалерея

  • Главная
  • Контакты

В структурную схему электрокардиографа входит

В структурную схему электрокардиографа входит

В структурную схему электрокардиографа входит. Электрокардиограф схема электрическая принципиальная.

В структурную схему электрокардиографа входит. Строение аппарата ЭКГ. ЭКГ монитор структурная схема. Схема ЭКГ аппарата. Принцип устройства электрокардиографа.

В структурную схему электрокардиографа входит

В структурную схему электрокардиографа входит

В структурную схему электрокардиографа входит. Структурная схема автоматизированного электропривода. Структурная схема электромеханического привода. Функциональная схема автоматизированного электропривода. Обобщенная функциональная схема автоматизированного электропривода.

В структурную схему электрокардиографа входит. Структурная схема передатчика с амплитудной модуляцией. Структурная схема передатчика радиосвязи. Радиопередатчики. Структурная схема радиопередатчика..

В структурную схему электрокардиографа входит

В структурную схему электрокардиографа входит

В структурную схему электрокардиографа входит

В структурную схему электрокардиографа входит. Электрокардиограф эк1т-04 схема. Электрокардиограф эк1т-04 модель 017 схема. Электрокардиограф эк1т-03м схема принципиальная. Эк1т -04 устройство.

В структурную схему электрокардиографа входит. Усилитель USB сигнала схема. Электрокардиограф схема электрическая принципиальная. Bts6143d схема включения. Усилитель Bluetooth сигнала схема.

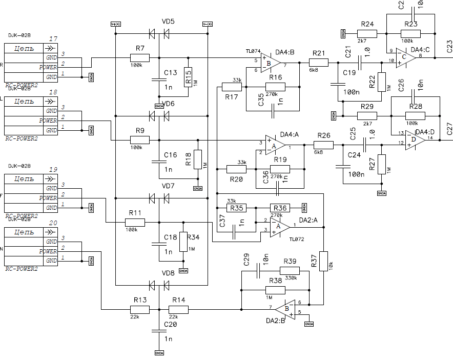
В структурную схему электрокардиографа входит. Структурная схема электрокардиографа.

В структурную схему электрокардиографа входит. Мурашко электрокардиография. Электрокардиограф состоит из. Электрокардиограф рисунок части. Усилитель биопотенциалов кардиографа.

В структурную схему электрокардиографа входит. Электрокардиограф схема электрическая принципиальная. Усилитель биопотенциалов схема электрическая принципиальная. Принципиальная схема кардиографа. Принципиальная схема ЭКГ.

В структурную схему электрокардиографа входит

В структурную схему электрокардиографа входит

В структурную схему электрокардиографа входит. Структурная схема компьютерной системы функциональной диагностики. Структурная схема компьютерной системы анализа электрокардиограмм. Медицинские приборно-компьютерные системы схема. Структурная схема контрольной системы функциональной диагностики.

В структурную схему электрокардиографа входит

В структурную схему электрокардиографа входит. Схема ЭКГ аппарата. Электрокардиограф блок схема усилителя. Кардиограф схема устройство. Структурная схема аппарата ЭКГ.

В структурную схему электрокардиографа входит. Структурная схема электрокардиографа. Функциональная схема ЭКГ. Функциональная схема электрокардиографа. Структурная схема аппарата ЭКГ.

В структурную схему электрокардиографа входит

В структурную схему электрокардиографа входит

В структурную схему электрокардиографа входит

В структурную схему электрокардиографа входит. Электрокардиограф схема электрическая принципиальная. Принципиальная схема ЭКГ. Усилитель биопотенциалов микросхема. Усилитель биопотенциалов схема электрическая принципиальная.

В структурную схему электрокардиографа входит. Устройство электрокардиографа схема. Структурная схема электрокардиографа. Электрокардиограф схема электрическая принципиальная. Перечислите основные блоки электрокардиографа..

В структурную схему электрокардиографа входит

В структурную схему электрокардиографа входит

В структурную схему электрокардиографа входит. Электрокардиограф схема электрическая принципиальная. Структурная схема электрокардиографа. Блок схема электрокардиографа. Микроконтроллер для электрокардиографов.

В структурную схему электрокардиографа входит. Структурная схема электрокардиографа. Схема электрокардиографа. 6 Канальный электрокардиограф структурная схема. Блок схема электрокардиографа.

В структурную схему электрокардиографа входит

В структурную схему электрокардиографа входит. ЭКГ аппарат принципиальная схема. Принципиальная схема кардиографа. Электрокардиограф схема электрическая принципиальная. Строение аппарата ЭКГ.

В структурную схему электрокардиографа входит. 6 Канальный электрокардиограф структурная схема. Электрокардиограф ECG 1150 электрическая схема. Принципиальная схема электрокардиографа. Компьютерного портативного электрокардиографа структурная схема.

В структурную схему электрокардиографа входит

В структурную схему электрокардиографа входит. Электрокардиограф схема электрическая принципиальная. Электрическая схема аппарата алмаг 01. Кардиограф эк1т-03м2 схема. Алмаг 1 схема электрическая принципиальная.

В структурную схему электрокардиографа входит

В структурную схему электрокардиографа входит. Типовая блок схема электрокардиографа. Электрокардиограф блок схема усилителя. Блок схема одноканального электрокардиографа. В структурную схему электрокардиографа входит усилительный блок.

В структурную схему электрокардиографа входит. Электрокардиограф схема электрическая принципиальная. Усилитель кардиографа схема. Инструментальный усилитель ad620 схема включения. ЭКГ усилитель схема.

В структурную схему электрокардиографа входит. Устройство электрокардиографа схема. Структурная схема электрокардиографа. Блок схема электрокардиографа. Электрокардиограф схема электрическая принципиальная.

В структурную схему электрокардиографа входит. Электрокардиограф блок схема усилителя. Устройство электрокардиографа схема. Принципиальная схема ЭКГ. Строение аппарата ЭКГ.

В структурную схему электрокардиографа входит

В структурную схему электрокардиографа входит

В структурную схему электрокардиографа входит. Схема усилитель электрокардиограммы. Устройство электрокардиографа схема. Принцип устройства электрокардиографа и методика регистрации ЭКГ. Строение аппарата ЭКГ.

В структурную схему электрокардиографа входит. Структурная схема электрокардиографа. Электрокардиограф схема электрическая принципиальная. Блок схема электрокардиографа. Схема строения электрокардиографа.

В структурную схему электрокардиографа входит

В структурную схему электрокардиографа входит

В структурную схему электрокардиографа входит

В структурную схему электрокардиографа входит. Коэффициент усиления электрокардиографа.

В структурную схему электрокардиографа входит. Структурная схема электрокардиографа. Блок схема электрокардиографа. Измерительные сигналы электрокардиографа. Структура электрокардиографа.

В структурную схему электрокардиографа входит. Электрокардиограф схема электрическая принципиальная. Структурная схема электрокардиографа. ЭКГ монитор структурная схема. Структурная схема аппарата ЭКГ.

В структурную схему электрокардиографа входит. Принципиальная схема электрокардиографа. Кардиограф эк1т-03м схема. Электрокардиограф схема электрическая принципиальная. Электрокардиограф эк1т-04 модель 017 электрическая схема.

В структурную схему электрокардиографа входит

В структурную схему электрокардиографа входит

В структурную схему электрокардиографа входит. Строение аппарата ЭКГ. Принцип действия ЭКГ. Состав аппарата электрокардиографа. Принцип действия электрокардиографа.

В структурную схему электрокардиографа входит. Строение аппарата ЭКГ. Строение электрокардиографа. Принцип устройства электрокардиографа и методика регистрации ЭКГ. Принцип работы электрокардиографа.

В структурную схему электрокардиографа входит. Принципиальная схема усилителя ЭКГ. Электрокардиограф блок схема усилителя. Схема усилитель электрокардиограммы. Схема инструментального усилителя ЭКГ.

В структурную схему электрокардиографа входит

В структурную схему электрокардиографа входит

В структурную схему электрокардиографа входит. Max30003. Функциональная схема max213. Функциональная схема Analog Front end. Основные блоки электрокардиографа.

В структурную схему электрокардиографа входит. Принципиальная схема электроэнцефалографа. Ad620 EEG schematic. ЭКГ усилитель схема. ЭЭГ схема принципиальная.

В структурную схему электрокардиографа входит. Структурная схема электрокардиографа. ЭКГ монитор структурная схема. Структурная схема компьютерного электрокардиографа. Функциональная схема электрокардиографа.

В структурную схему электрокардиографа входит

В структурную схему электрокардиографа входит. Принцип работы электрокардиографии. Прибор для регистрации ЭКГ схема. Строение аппарата ЭКГ.

В структурную схему электрокардиографа входит. Структурная схема дефибриллятора. Принципиальная схема дефибриллятора. Дефибриллятор блок схема. Дефибриллятор. Структурная схема аппарата..

В структурную схему электрокардиографа входит

В структурную схему электрокардиографа входит

В структурную схему электрокардиографа входит

В структурную схему электрокардиографа входит. ЭКГ монитор структурная схема. Структурная схема аппарата ЭКГ. Функциональная схема ЭКГ. Функциональная схема монитора.

В структурную схему электрокардиографа входит. ECG Control схема микроконтроллера. Функциональная схема ЭХГ С ТЭ на ИОМ.

В структурную схему электрокардиографа входит

В структурную схему электрокардиографа входит

В структурную схему электрокардиографа входит

В структурную схему электрокардиографа входит. Инструментальный усилитель ad620 схема включения. EMG ad620. Электрокардиограф схема электрическая принципиальная. ЭКГ усилитель схема.

В структурную схему электрокардиографа входит

В структурную схему электрокардиографа входит. Прибор для регистрации ЭКГ схема. Кардиограф схема ЭКГ. Строение аппарата ЭКГ. Схема строения электрокардиографа.

В структурную схему электрокардиографа входит. Структурная схема электрокардиографа. Обобщенная структурная схема кардиомониторов. Фонокардиограф структурная схема. Обобщенная структурная схема ЭКГ.

В структурную схему электрокардиографа входит. Электрокардиограф схема электрическая принципиальная. Схема инструментального усилителя ЭКГ. Усилитель измерительный м60т. Инструментальный усилитель для тензодатчика.

В структурную схему электрокардиографа входит. Усилитель кардиографа схема. Схема самодельного электрокардиографа. Схема инструментального усилителя ЭКГ. Электрокардиограф схема электрическая принципиальная.

В структурную схему электрокардиографа входит. Назначение блоков электрокардиографа. Структурная схема электрокардиографа. Блок схема электрокардиографа. ЭКГ аппарат принципиальная схема.

  • Вперед Образец списка участников ооо с одним учредителем образец
  • Назад Снятие топливной рампы ваз 2110

Новые страницы

Адениум дома

Амона ра древний египет

Анализ стихотворения блока русь

Буква а рисунок красивый

Через сколько дней проходит ветрянка у детей

Что такое месторождение 3 класс

Датчик скорости ваз 2110 схема подключения по цветам

Гдз английский язык 4 класс быкова поспелова сборник

Гдз по алгебре 8 класс макарычев номер 138

Инга александровна

Как поменять лампочку в фаре фольксваген поло

Карта луганска с улицами и домами подробно маршрут

Математика 4 класс номер 227 стр 60

На рисунке в одном и том же масштабе изображены сердечник трансформатора

Нивы не скошены почему раздельно

Новости спорта мма

Образец аналитической справки

Образец договора купли продажи дома с земельным участком с использованием материнского капитала

Охотничий сезон уже близился к концу когда ян ответы

Остеопороз мкб 10

Проект по музыке 7 класс на тему музыкальная культура родного края

Ремонт телефонов вичуга

Схема инжектора ваз 2107 с описанием

Схема на 2 диодах

Sport is one of the most

Светодиодный вольтметр схема

Транзистор ss8050

В структурную схему электрокардиографа входит

Замена магнитолы харриер

Замена масла фольксваген

cdn.zecar.ru