Skip to content

Фотогалерея

  • Главная
  • Контакты

Усилитель с питанием от usb схема

Tool Electric: Стерео усилитель с питанием от USB

Усилитель с питанием от usb

Усилители для головных телефонов с питанием через разъем USB компьютера ...

Схема 5 вольтового усилителя звука: УСИЛИТЕЛЬ ЗВУКА С ПИТАНИЕМ ОТ USB ...

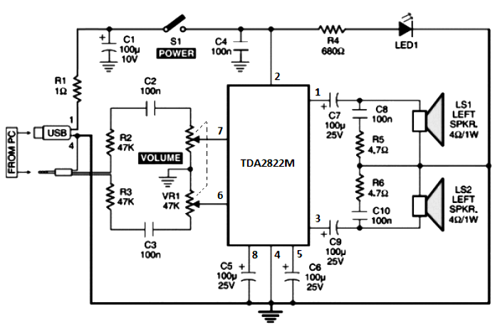
Самодельные колонки с питанием от USB-порта (TDA2822M, 2x0.5W)

Операционный усилитель с однополярным питанием: Операционные усилители ...

УСИЛИТЕЛЬ С ПИТАНИЕМ ОТ МОБИЛЬНОГО ТЕЛЕФОНА

РадиоКот :: Усилитель мощности звуковой частоты на микросхеме TDA2822 с ...

USB аудио адаптер

Схема FM радиопередатчика 88-108 МГц с питанием от USB (КТ3102)

Tda2030a схема усилителя с двухполярным питанием - 88 фото

Лучшие схемы усилителя на полевых транзисторах

Усилитель 2х60 Вт с БП | soundbass | Усилитель, Электронная схема, Радио

Схемы простых блоков питания - 90 фото

УСИЛИТЕЛЬ С ПИТАНИЕМ ОТ МОБИЛЬНОГО ТЕЛЕФОНА

Усилитель на TDA2050 – FROLOV TECHNOLOGY

Lm358 усилитель звука для наушников - New Style Sound

Всё об усилителе мощности JLH - блок питания | РадиоГазета ...

ОДНОТАКТНЫЙ УСИЛИТЕЛЬ НА ЛАМПАХ

МОЩНЫЙ УСИЛИТЕЛЬ С ПИТАНИЕМ ОТ 12В

Операционный усилитель с однополярным питанием: Особенности применения ...

Tda2030A схема усилителя с двухполярным питанием: Усилитель на TDA2030 ...

Операционный усилитель с однополярным питанием: Операционные усилители ...

МОЩНЫЙ УСИЛИТЕЛЬ С ПИТАНИЕМ ОТ 12В

Схема компьютерного блока питания на sg3525an

Усилитель Одиссей 010 стерео - схема, внешний вид, фото

Усилитель мощности звука 170 Вт с блоком питания

Как работает операционный усилитель с однополярным питанием

МОЩНЫЙ УСИЛИТЕЛЬ С ПИТАНИЕМ ОТ 12В

Усилитель для стереотелефонов с автономным питанием. Схема, описание

Mini usb audio распиновка

Простейший усилитель звука с питанием 5В на одном транзисторе КТ829

Операционный усилитель с однополярным питанием: Особенности применения ...

Усилитель мощности с раздельным питанием BlackBen [2017]

Операционный усилитель с однополярным питанием: Операционные усилители ...

  • Вперед Гдз по англ 8 ваулина учебник
  • Назад Прейскурант цен на парикмахерские услуги образец

Новые страницы

Аккумуляторы эксплуатация и обслуживание

Алгебра 7 класса номер 936

Английский язык 2 класс рабочая тетрадь страница 51 упражнение 3

Демократическая избирательная система план егэ обществознание

Fmmt617

Gds заработок

Гдз по математике канакина 3 класс 2 часть учебник

Гдз по математике моро 4 класс 2 часть стр 70

Гдз по русскому языку 4 класс 2 часть канакина ответы

Карта летоса до катаклизма пехов

Картинки с днем рождения мужчине природа

Криничная донецкая область карта

Леруа мерлен сделать проект кухни онлайн самостоятельно бесплатно программа

Лифан солано или джили мк

Математика мерзляк 6 класс номер 1036

Обивка дверей в дмитрове

Павел пикалов певец

Поделка зимние виды спорта

Поменять двигатель автомобиля

Проекты благоустройства общественных территорий

Прокат велосипедов на месяц

Протокол приходского совета рпц образец

Район зарядье в москве старое

Схема лестницы служилых чинов в 16 в

Схемы питания ламп

Составьте уравнения химических реакций соответствующих схеме s so2 so3 h2so4 baso4

Спортлайн 2 класс учебник 2 часть

Театр сказки сцена

Усилитель с питанием от usb схема

Взрыв метро парк культура

cdn.zecar.ru