Skip to content

Фотогалерея

  • Главная
  • Контакты

Усилитель quad 405 схема

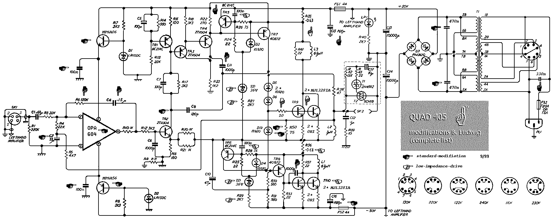
Схемы легендарного усилителя Quad 405 и его клонов

Радиосхемы. - Усилитель QUAD 405 схема и описание

Радиосхемы. - Усилитель QUAD 405 схема и описание

Схемы легендарного усилителя Quad 405 и его клонов

Радиосхемы. - Усилитель QUAD 405 схема и описание

Китайский DIY клон усилителя QUAD 405 на MJ15024

Платы второй версии клона усилителя QUAD 405-2 из Китая

Схемы легендарного усилителя Quad 405 и его клонов

Радиосхемы. - Усилитель QUAD 405 схема и описание

Радиосхемы. - Усилитель QUAD 405 схема и описание

QUAD 405 | ldsound.ru

Усилитель Солнцева (Quad-405) - Страница 276 - Усилители мощности ...

Усилитель Солнцева «QUAD-405» (измененный вариант) | ldsound.ru

Hi-Fi усилитель QUAD-405. Схема, описание

Quad-405 С Низким Питанием И Платы Этого Унч - Для начинающих - Форум ...

Схемы легендарного усилителя Quad 405 и его клонов

Quad 405 / 405-2 Power Amplifier Review - Understated Elegance - LIQUID ...

QUAD-405

ESPRITAUDIO: QUAD 405 Vintage Current Dumping Amplifier 100W My DIY Project

QUAD 405-EVOLUTION SCH Service Manual download, schematics, eeprom ...

Audio,erosito (quad 405) | ElektroTanya | Service manuals and repair ...

Усилитель Солнцева (Quad-405) - Страница 4 - Усилители мощности - Форум ...

Усилитель Солнцева «QUAD-405» (измененный вариант) | ldsound.ru

Усилитель Солнцева (Quad-405) - Страница 312 - Усилители мощности ...

A QUAD-405 aramkorenek mukodese - Korszerusitett QUAD 405-os vegerosito ...

Усилитель Солнцева (Quad-405) - Страница 374 - Усилители мощности ...

Quad 405 power amp modifications - Page 4

Практические схемы высококачественного звуковоспроизведения. Д.И.Атаев ...

Quad 405 Schematic

Quad 405 2 Усилитель мощности. Англия | Hi-Fi.ru

QUAD 405 SCH Service Manual free download, schematics, eeprom, repair ...

Quad Spot: Developing the Dada 405 amplifier-boards

Quad 405 – Audiovintage

Quad 405 vegfokozat, ahogy meg sohasem ismertuk. Elso resz. - AudioWorld

Quad 405 – Audiovintage

  • Вперед Акробатика фитнес
  • Назад Значки на панели гранты

Новые страницы

Двуглавая и трехглавая мышца плеча антагонисты или синергисты

Экспорт услуг в мировой экономике

Фитнес бар

Газовый кран советского образца

Гдз по алгебре 8 класс макарычев номер 474

Хомут для канализационной трубы 110

Инструкция по эксплуатации пандора dxl

Как натянуть ремень генератора на логане

Как проявляется повышенный сахар в крови

Как проявляется сострадание сочинение рассуждение

Карта сбера с фотографией

Карта японской империи 1941

Комплектация амбиент шкода октавия

Кухни на дом

Моргает датчик давления масла ваз 2114

Нечего торопиться не каша варится

Паяльная паста mechanic xg 50

Платье коктейльное напрокат

Расчеканка труб

Русский язык 8 класс разумовская решебник

Схема превращения s 6 s 2

Схема шали цветов

Скачет напряжение ваз 2107 инжектор

Спортивные игры в саду

Сталь угловая оцинкованная 50х50х5

Сведения о кандидатах в совет директоров общества образец

Технологии физкультуры и спорта

Туту ру авиабилеты отзывы

Установка анкеров смета

Зверошапки крючком схемы и описание

cdn.zecar.ru