Skip to content

Фотогалерея

  • Главная
  • Контакты

Упр 777

(Решено)Упр.777 ГДЗ Колягин Ткачёва 10 класс по алгебре

(Решено)Упр.777 ГДЗ Муравин 6 класс по математике

(Решено)Упр.777 ГДЗ Мерзляк 8 класс по алгебре

(Решено)Упр.777 ГДЗ Никольский Потапов 9 класс по алгебре

(Решено)Упр.777 ГДЗ Никольский Потапов 6 класс по математике

(Решено)Упр.777 ГДЗ Мерзляк 9 класс по алгебре

(Решено)Упр.777 ГДЗ Никольский Потапов 7 класс по алгебре

(Решено)Упр.777 ГДЗ Никольский Потапов 7 класс по алгебре

(Решено)Упр.777 ГДЗ Дорофеев Суворова 9 класс по алгебре

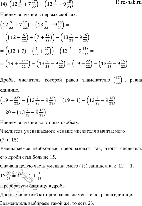
(Решено)Упр.777 ГДЗ Никольский Потапов 8 класс по алгебре

(Решено)Упр.777 ГДЗ Мерзляк 8 класс по алгебре

(Решено)Упр.777 ГДЗ Дорофеев Суворова 8 класс по алгебре

(Решено)Упр.777 ГДЗ Мерзляк 8 класс по алгебре

(Решено)Упр.777 ГДЗ Мерзляк 8 класс по алгебре

(Решено)Упр.777 ГДЗ Бунимович Кузнецова 6 класс по математике

(Решено)Упр.777 ГДЗ Мерзляк 8 класс по алгебре

(Решено)Упр.777 ГДЗ Мерзляк 8 класс по алгебре

(Решено)Упр.777 ГДЗ Мерзляк Полонский 7 класс по алгебре

(Решено)Упр.777 ГДЗ Мерзляк Полонский 9 класс по геометрии

(Решено)Упр.777 ГДЗ Зубарева Мордкович 5 класс по математике

(Решено)Упр.777 ГДЗ Мерзляк Полонский 6 класс по математике

(Решено)Упр.777 ГДЗ Мерзляк Полонский 6 класс по математике

(Решено)Упр.777 ГДЗ Колягин Ткачёва 11 класс по алгебре

(Решено)Упр.777 ГДЗ Колягин Ткачёва 11 класс по алгебре

(Решено)Упр.777 ГДЗ Зубарева Мордкович 6 класс по математике

(Решено)Упр.777 ГДЗ Колягин Ткачёва 9 класс по алгебре

(Решено)Упр.777 ГДЗ Колягин Ткачёва 8 класс по алгебре

(Решено)Упр.777 ГДЗ Колягин Ткачёва 7 класс по алгебре

(Решено)Упр.777 ГДЗ Дорофеев Суворова 7 класс по алгебре

(Решено)Упр.777 ГДЗ Мерзляк Полонский 8 класс по геометрии

(Решено)Упр.777 ГДЗ Макарычев Миндюк 9 класс Углубленный уровень по алгебре

Classic Online 777 для Android — Скачать

(Решено)Упр.777 Часть 1 ГДЗ Дорофеев Петерсон 5 класс по математике

(Решено)Упр.777 Часть 1 ГДЗ Виленкин Жохов 5 класс по математике ...

(Решено)Упр.777 ГДЗ Мерзляк Полонский 5 класс по математике

  • Вперед Ремонт выхлопной системы suzuki
  • Назад Карта метро москвы метро лермонтовский проспект

Новые страницы

Апелляция по гражданскому делу образец

Дастер замена сальника раздатки

Дети в озере

Дикие тюльпанов в казахстане

Доп соглашение о продлении договора аренды нежилого помещения образец

Гайморовы пазухи воспаление лечение

Гдз по русскому языку 5 класс 518

Глобальная экосистема

Хелло китти курами и мелоди картинки для срисовки

Изображение полицейской машины с мигалкой для конкурса

Как кастрируют кота схема

Карта европы с широтой и долготой

Математика 5 класс 2 часть номер 156

Munhwa paint marker

Про дружбу со смыслом картинки с надписями со смыслом

Прочитайте с какой интонацией вы произносите однородные и неоднородные определения спишите за рекой

Протокол о совершении административного правонарушения образец

Пульс взрослого человека нетренированного в состоянии

Размер изображения для печати на а3 в пикселях

Регламент то рено

Ремонт часов omega

S8050 d331

Схема сборки дверей шкафа купе

Составьте уравнение реакции по схеме p hno3

Сумма двух углов параллелограмма равна 84 найдите углы параллелограмма решение с рисунком

Трение между нитью и блоком

Трубка пвх мягкая

Упр 777

Заблюрить изображение онлайн

Знаки химической опасности картинки с описанием

cdn.zecar.ru