Skip to content

Фотогалерея

  • Главная
  • Контакты

Упр 152 4 класс

(Решено)Упр.4.152 ГДЗ Виленкин Жохов 5 класс по математике Часть 1 ...

(Решено)Упр.4.152 ГДЗ Виленкин Жохов 5 класс по математике Часть 1 ...

ГДЗ по Русскому языку 7 класса: Ладыженская Упр. 152

(Решено)Упр.152 ГДЗ Зубарева Мордкович 5 класс по математике

(Решено)Упр.152 ГДЗ Рабочая тетрадь №1 Мерзляк Полонский 5 класс по ...

(Решено)Упр.152 Часть 1 ГДЗ Рамзаева 4 класс по русскому языку

(Решено)Упр.152 Часть 2 ГДЗ Моро Бантова 4 класс по математике

(Решено)Упр.152 Повторение ГДЗ Никольский Потапов 11 класс по алгебре

(Решено)Упр.152 Часть 2 ГДЗ Канакина Горецкий 4 класс по русскому языку

(Решено)Упр.152 Часть 2 ГДЗ Желтовская Калинина 4 класс по русскому языку

(Решено)Упр.152 Часть 2 ГДЗ Канакина Горецкий 4 класс по русскому языку

(Решено)Упр.152 ГДЗ Бархударов 9 класс по русскому языку

(Решено)Упр.3.152 ГДЗ Виленкин Жохов 5 класс по математике Часть 1 ...

(Решено)Упр.152 ГДЗ Колмогоров 10-11 класс по алгебре

(Решено)Упр.152 ГДЗ Колмогоров 10-11 класс по алгебре

(Решено)Упр.152 Часть 1 ГДЗ Климанова Бабушкина 4 класс по русскому языку

(Решено)Упр.2.152 ГДЗ Виленкин Жохов 6 класс по математике Часть 1 ...

(Решено)Упр.152 Часть 2 ГДЗ Быстрова Кибирева 5 класс по русскому языку

(Решено)Упр.152 Часть 1 ГДЗ Быстрова Кибирева 5 класс по русскому языку

(Решено)Упр.152 Повторение ГДЗ Колмогоров 10-11 класс по алгебре

(Решено)Упр.152 Часть 2 ГДЗ Климанова Бабушкина 4 класс по русскому языку

(Решено)Упр.152 ГДЗ Ладыженская Баранов 7 класс по русскому языку

(Решено)Упр.152 Итоговое повторение ГДЗ Мордкович 7 класс по алгебре

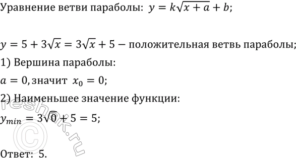
Упр.152 Итоговое повторение Функции и графики ГДЗ Мордкович 9 класс по ...

ГДЗ по русскому языку 4 класс Канакина, Горецкий часть 1 упражнение №152

ГДЗ по русскому языку 4 класс Климанова, Бабушкина часть 1 упражнение №152

Русский язык 3 класс упражнения: Канакина. 3 класс. Учебник №2, упр ...

ГДЗ 4 класс +(решебник) и ответы на пособия 1,2 части онлайн

?? Рабочий лист №3 по теме “Работа с текстом "Страны мира"” для 4 класса ...

Литературное чтение. 4 класс. Электронная форма учебника. В 4 ч. Часть ...

Гдз математика 4 класс упр 145

Гдз математика 4 класс упр 145

Огэ 4 класс математика с ответами

Математика 4 класс учебник упр 21

Математика 4 класс учебник упр 21

  • Вперед Английский язык афанасьева михеева 7
  • Назад Sport found

Новые страницы

Автобиография образец на работу для женщины замужней

База отдыха в нижнем новгороде

Договор на кладку кирпича образец

Ems фитнес

Fill in the gaps with the correct preposition

Гдз 4 класс математика 2 часть номер 171

Гдз по математике пятый класс виленкин 2 часть учебник

История отечественного спорта

Карта районов нижнего новгорода с границами районов

Кофешоп меню

Люди которые занимаются конным спортом

Монро на день рождения кеннеди

Муравей картинки для детей дошкольного возраста

Образец договора купли продажи ооо с единственным учредителем

Однокомнатные квартиры в воскресенске

Озеро бездонное в серебряном бору

Парк развлечений тольятти возле парк хауса

Презентация по родному русскому языку 2 класс по одежке встречают

Пупырышки на половом члене

Распиновка панели приборов шевроле нива

Рассмотрены изучены

Резюме специалиста по закупкам образец

Серотониновые рецепторы

Схема предложения с однородными определениями

Шиномонтаж в нальчике

Составить план тренировок для мужчин

Спокойной ночи доченька любимая взрослая картинки

Спорт шины купить

Спортивные трансляции баскетбол

Стрелка зашкаливает

cdn.zecar.ru