Skip to content

Фотогалерея

  • Главная
  • Контакты

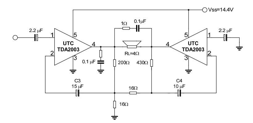
Унч на tda2003

Простой УНЧ на TDA2003 | Своими мозгами | Дзен

RS213 Одноканальный УНЧ 10 Вт на TDA2003 купить

Унч На Tda2003 - Песочница (Q&A) - Форум по радиоэлектронике

Купить RS213 УНЧ 10 Вт на TDA2003 Радио Кит в Великом Новгороде

Усилитель УНЧ 1x10 Вт на TDA2003 / Набор деталей для сборки B-CH K-037 ...

Набор деталей для сборки Стереофонический УНЧ 2x10 Вт на TDA2003 с ...

Микросхема тда 2003 усилитель

Плата Моно УНЧ на М/с TDA2003, 10Вт. — Купить Недорого на Bigl.ua ...

УНЧ 1х 10Вт на TDA2003 M213 Модуль

Простой УНЧ на TDA2003 | Мастер-класс своими руками

Простой УНЧ на TDA2003 | Своими мозгами | Дзен

УНЧ моно 10 Вт TDA2003 - kt315.info

УНЧ, моно 10 Вт, TDA2003 | kt315.info

Tda2003 схема усилителя

УНЧ на микросхеме TDA2003 ловит сильные помехи - Для начинающих - Форум ...

JRC4558 » Проекты для радиолюбителей KOMITART

Дед клуб: От детекторного приёмника к супергетеродину. Самодельный ...

Ару усилителя схема

УНЧ моно 10 Вт TDA2003 - kt315.info

Простой УНЧ на TDA2003 | Своими мозгами | Дзен

Бесплатный УНЧ | Радиолюбитель - это просто! | Дзен

УНЧ на микросхеме TDA2003 ловит сильные помехи - Для начинающих - Форум ...

Бесплатный УНЧ | Радиолюбитель - это просто! | Дзен

Простой УНЧ на TDA2003 | Сделай сам своими руками

УНЧ на микросхеме TDA2003 ловит сильные помехи - Для начинающих - Форум ...

#2 Самодельный УНЧ на TDA2003 , подбираем компаненты - YouTube

Унч На Tda2003 - Для начинающих - Форум по радиоэлектронике

Простой УНЧ на TDA2003 | Сделай сам своими руками

Унч для колонки трансивера с темброблоком. Самодельный УНЧ с ...

Tda2003 схема усилителя

Проблемы С Унч Tda2003. Нужен Совет - УМЗЧ на интегральных и гибридных ...

Три схемы УНЧ для новичков

TDA2003 – Co to jest? Dane techniczne, schemat, cena i opinie ...

Tda2003 унч своими руками

Tda2003 унч своими руками

  • Вперед Транзистор кт815 характеристики
  • Назад Рукомойник акватекс с водонагревателем

Новые страницы

Дети из южной кореи

Дорсопатия шейного отдела позвоночника лечение

Геометрия 11 класс мерзляк углубленный уровень гдз

Как прокачать сцепление опель вектра б

Каково направление магнитной линии магнитного поля

Котельная установка

Кран регулировочный

Лечение глоссита языка

Математика 6 класс номер 1067 страница 217

Мягкая педаль тормоза

Накрутка поисковых подсказок seoelement

Нужны ли тренировки в зале

Ответы по английскому языку 3 рабочая тетрадь 2 часть

Рахмат перевод на русский

Распиновка предохранителей ваз 2114 инжектор 8

Рено маскот не заводится

С днем рождения лиана картинки с пожеланиями

Схема бабочки для 3д ручки

Схема древнерусского государства

Схема движения троллейбуса 17 гомель

Схема кодексы рф

Схема расположения перекрытия

Схемы передатчиков 3мгц

Собираем кухонный гарнитур леруа мерлен

Союз прокат

Справка сотруднику об удержании по исполнительному листу образец

Унч на tda2003

Вес гайка м10 оцинкованная

Выбивает антифриз из расширительного бачка газель

Второй дом в деве у женщины натальная карта

cdn.zecar.ru