Skip to content

Фотогалерея

  • Главная
  • Контакты

Ue40eh5007k прошивка wt61p805

Телевизор Samsung UE40EH5007K 40“(102см) — купить в Красноярске ...

Прошивка wt61p805 - YouTube

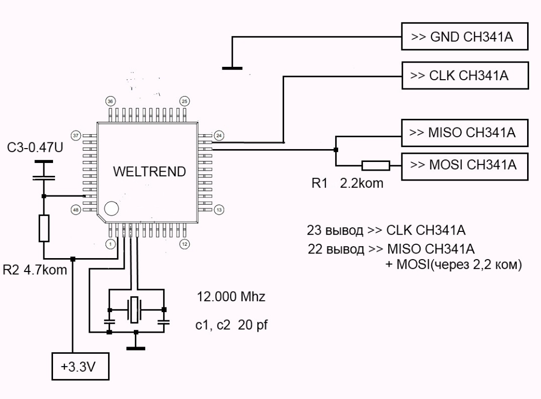
Прошивка Weltrend WT61P805 с помощью программатора CH341. - YouTube

Wt61p805 прошивка программатором rt809h - YouTube

Прошивка Weltrend WT61P805 - YouTube

UFPI, прошивка Weltrend WT61P805. Ремонт SAMSUNG UE40EH5007. - YouTube

فلاشة شاشة سامسونج 40 بوصة موديل SAMSUNG UE40EH5007K

TP.SK516S.PB802 Software Free Download

BN41-01795 прошивка weltrend wt61p805 программатором ch341 | Лайфхаки ...

BN41-01795 прошивка weltrend wt61p805 программатором ch341 | Лайфхаки ...

BN41-01795 прошивка weltrend wt61p805 программатором ch341 | Лайфхаки ...

Подставка от Samsung UE40EH5007K — купить в Красноярске. Состояние: Б/у ...

BN41-01795 прошивка weltrend wt61p805 программатором ch341 | Лайфхаки ...

BN41-01795 прошивка weltrend wt61p805 программатором ch341 | Лайфхаки ...

BN41-01795 прошивка weltrend wt61p805 программатором ch341 | Лайфхаки ...

BN41-01795 прошивка weltrend wt61p805 программатором ch341 | Лайфхаки ...

BN41-01795 прошивка weltrend wt61p805 программатором ch341 | Лайфхаки ...

Chery tiggo 7 pro прошивка

BN41-01795 прошивка weltrend wt61p805 программатором ch341 | Лайфхаки ...

BN41-01795 прошивка weltrend wt61p805 программатором ch341 | Лайфхаки ...

Как установить OpenGD77. Прошивка для радиолюбителей. - YouTube

Bn44-00496a pslf760C04A от Samsung ue40eh5007k | Festima.Ru – частные ...

AOPolaTXS5SkMpMlB46_KyvLtk8HBbkADNxFjmkTRZwR=s900-c-k-c0x00ffffff-no-rj

(2-10piece)100% New WT61P805 QFP-48 Chipset

SAMSUNG UE40EH5007K подсветка купить в интернет магазине

*Main Board TP.SK516S.PB818(T) для Telefunken TF-LED32S17T2S (прошивка ...

Прошивка карты памяти Antminer S19a Pro | Зевс Майнинг

Новая прошивка Xbox Series X | S для инсайдеров предлагает несколько ...

WT61P805-RG480WT микроконтроллер >> недорого купить

Обзор и разгон Antminer S19k Pro 120th/s до 160th/s. Режимы работы ...

SAMSUNG UE40EH5007K подсветка купить в интернет магазине

Вышла новая прошивка 6F7 для AirPods Pro 2

Samsung начала разработку бета-версии обновления One UI 7.0 для Galaxy ...

Samsung UE32D4010NW, BN41-01661B, BN44-00421A, WT61P805 - Samsung ...

Вышла прошивка 6A321 для первых AirPods Pro

  • Вперед Бегающий поворотник своими руками схема
  • Назад Чигиринский поход

Новые страницы

Авито шумерля услуги

Bosco sport

Держатель для удочки на берегу своими руками чертежи и размеры

Гдз по математике 5 класс 1 часть номер 998

Гдз по учебнику русского языка 2 класс 2 часть

Грецкий орех рисунок карандашом

Картина девушка перед зеркалом пикассо

Контроллер matrix

Кто играет джафара в алладине

Ламинированная бумага это

Линейный выход на штатной магнитоле

Maer group

Менделеев фитнес уфа цены на абонемент

Незнайка в солнечном городе персонажи картинки

Номер 149 по геометрии 7 класс

Объявление о запрете курения в общественных местах образец

Правильное питание картинки для презентации для детей

Река агата

Решение о ликвидации принятое учредителями участниками или органом юл образец

Рисунки милые котики распечатать

Рисунок кекс пнг

Русские китая

Схема ловли

Схема мест

Схема на тему текст

Схема реакции окислитель

Ue40eh5007k прошивка wt61p805

Установка подогрева сидений октавия а5

Заполните схему признаки

Zara женская обувь

cdn.zecar.ru