Skip to content

Фотогалерея

  • Главная
  • Контакты

Uc3825 блок питания

UC3825 управление с помощью микроконтроллера - МК для начинающих ...

Схема блока питания для ноутбука

Полумостовой преобразователь на базе UC3825. Устройство, схема ...

Uc3825 описание: Uc3825 описание на русском – i-FlashDrive флешка для ...

Uc3825 описание: Uc3825 описание на русском – i-FlashDrive флешка для ...

UC3825 datasheet(5/8 Pages) TI | High Speed PWM Controller

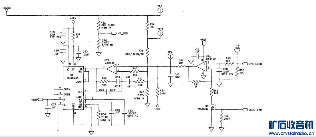
UC3825问题请教 - 〓电源技术专区〓 - 矿石收音机论坛 - Powered by Discuz!

Блок питания ламповых конструкций от АКБ 12 А/ч

ШИМ контроллер на UC3825 - Песочница (Q&A) - Форум по радиоэлектронике

Uc3825 блок питания: Импульсный блок питания мощностью 200 Вт для УМЗЧ ...

Переделка старого компьютерного блока питания на напряжение 12 В и в ...

Куплю блок питания

Uc3825 описание: Uc3825 описание на русском – i-FlashDrive флешка для ...

Блок питания 12V 8A для триколор ТВ / Адаптер для камеры систем ...

Uc3825 описание: Uc3825 описание на русском – i-FlashDrive флешка для ...

Блок питания Asus 19.5V 9.23A 180W / ADP-180MB F / FA180PM111 / G752v ...

Блок питания для ноутбука Prestigio, 15 Вт, DC 3.5 x 1.35 мм (штекер ...

ASUS Блок питания для ноутбука, USB тип C (штекер) - купить с доставкой ...

Блок питания Lenovo 20V 2.25A 45W / ADL45WCG / PA-1450-55LU / Ideapad ...

Блок питания для ноутбука Apple, 85 Вт, Apple MagSafe 2 (штекер ...

Блок питания для ноутбука Samsung, 25 Вт, Сетевая вилка, 1 м - купить с ...

Блок питания для Intel NUC 8 сетевой адаптер для неттопа - купить с ...

Uc3825 описание: Uc3825 описание на русском – i-FlashDrive флешка для ...

Uc3825 описание: Uc3825 описание на русском – i-FlashDrive флешка для ...

Блок питания (зарядка) для ноутбука 65W (20V/3.25A) USB Type-C HW ...

Универсальный блок питания TopON 100W (GaN) Type-C PD, PPS, USB QC, 100 ...

Блок питания (сетевой адаптер) с гнездом прикуривателя 220/12V 2A ...

Блок питания Триколор ТВ универсальный для ресивера приставки Триколор ...

Универсальный блок питания Ap Typе C 20ват, 20 Вт, USB Type-C, Power ...

Универсальный блок питания Зарядное устройство для телефона, блок ...

Блок питания HP 19.5V 3.33A 65W / Probook 250 G5 / 440 G7 / EliteBook ...

UC3825 управление с помощью микроконтроллера - МК для начинающих ...

Live Power Блок питания компьютера 12V 1.2А (5.5х2.5), - купить с ...

Зарядное устройство для Dell Latitude 7280 блок питания зарядка адаптер ...

Uc3825 описание: Uc3825 описание на русском – i-FlashDrive флешка для ...

  • Вперед Инструкция по установке автосигнализации
  • Назад Приказ по совмещению должностей образец

Новые страницы

Alex fitness ленинский просп 174п

Договор аренды с предоплатой за месяц вперед образец

Электросхема ивеко евротех магирус

Эскиз тату майки токийские мстители

Фитнес смоленск цены

Flow sensor перевод

Гдз по русскому языку 7 класса 1 часть

Интимный массаж

Как снять шкив коленвала на газели

Камера hikvision

Кресло из автомобильного сидения своими руками чертежи фото

Лазерное удаление татуажа

Математика виленкина 6 класс

Новороссийск жд вокзал карта

Обустроено и обложено

Отзыв на апелляционную жалобу по гражданскому делу образец

Перекус после тренировки

Полировка элемента авто

Поставил паук на приору

Предохранители высоковольтные

Программа противоаварийных тренировок

Сборка компьютера pc

Схема вд 306 у3

Топ сериалов про сверхъестественное

Uc3825 блок питания

Ученик провел эксперимент по изучению электрического сопротивления

Узнать геопозицию по номеру телефона

Векторное изображение ежик в тумане

Вольтамперметр цифровой схема

Встретимся в бухте через два схема

cdn.zecar.ru