Skip to content

Фотогалерея

  • Главная
  • Контакты

Трансивер пилигрим схема

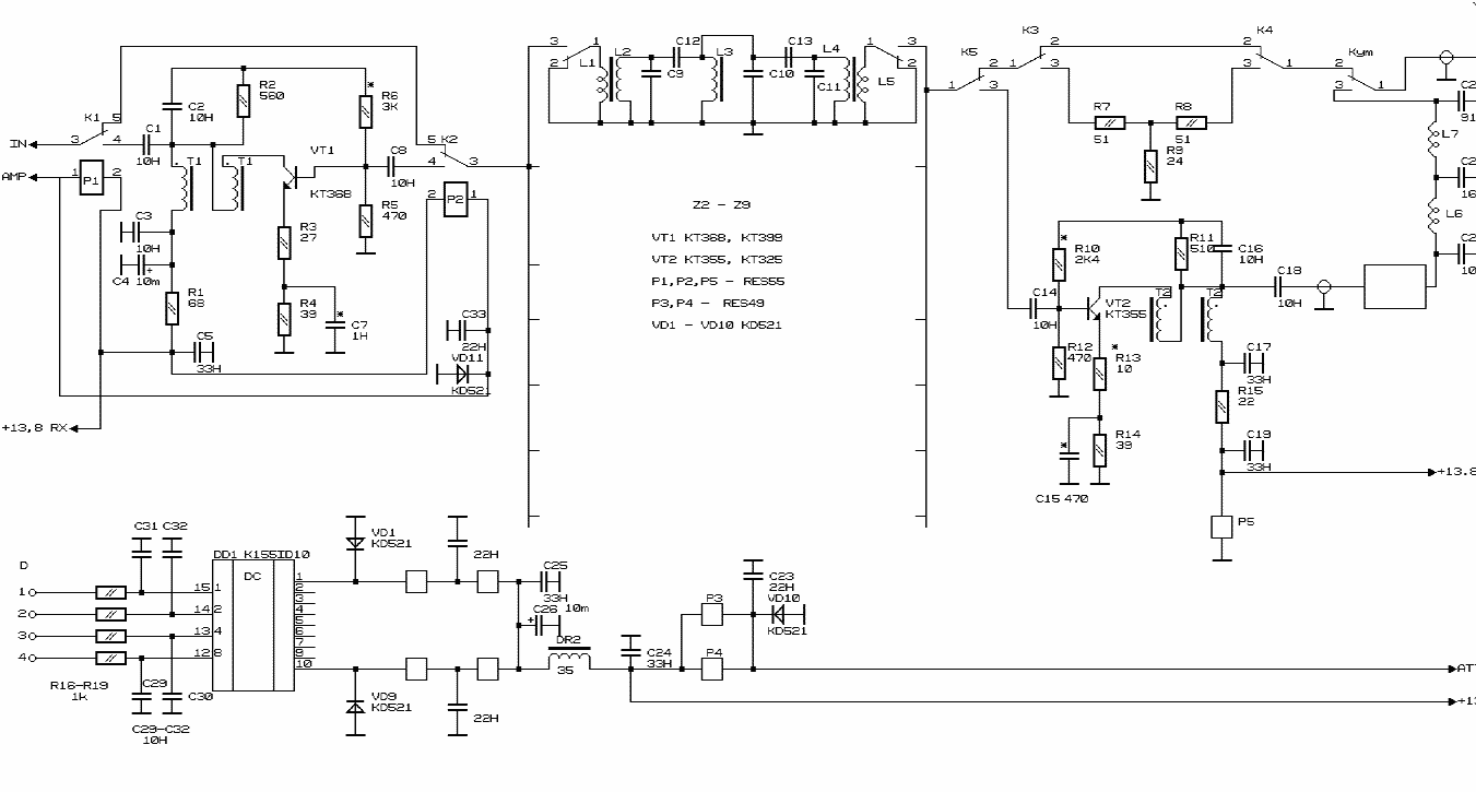
Пилигрим трансивер схема

Трансивер прямого преобразования пилигрим схема

Пилигрим трансивер схема

Пилигрим трансивер схема

Трансивер "Пилигрим SMD" - YouTube

Куплю трансивер пилигрим Воронеж - CQHAM.RU Board

Трансивер прямого преобразования пилигрим

Трансивер прямого преобразования "пилигрим" часть 1 - YouTube

Ламповый простой трансивер: Ламповые трансиверы и радиостанции своими ...

Ламповый простой трансивер: Ламповые трансиверы и радиостанции своими ...

Пилигрим трансивер схема

Пилигрим трансивер схема

Трансивер прямого преобразования пилигрим схема

Пилигрим трансивер схема

Пилигрим трансивер схема

G106 Xiegu QRP трансивер распаковка, обзор, измерения, что внутри ...

Пилигрим трансивер схема

Пилигрим трансивер схема

Пилигрим трансивер схема

Пилигрим трансивер схема

трансивер пилигрим часть 2 УВЧ - YouTube

Трансивер На 160 Ламповый Схема Картинки – Telegraph

Трансивер альбатрос ламповый схема

Кв трансивер дружба м схема - 84 фото

Трансивер Парус Схема 27 фото vip класса

Трансивер прямого преобразования Пилигрим\\DC Tranceiver Piligrim - YouTube

Схема простого трансивера прямого преобразования - Ogu

Трансивер пилигрим

Схема трансивера эфир: Трансивер “Эфир-М” | RadioNic.ru – i-FlashDrive ...

Проект «Пилигрим» - Деревянный передвижной контейнер 2,1 на 5,7 м ...

Схема сборки прицепа - 80 фото

Схема трансивера эфир: Трансивер “Эфир-М” | RadioNic.ru – i-FlashDrive ...

Кв трансивера схемы

Схемы трансиверов для радиолюбителей

Схемы трансиверов

  • Вперед Ветклиника геленджик
  • Назад Гдз по математике языку 3 класса

Новые страницы

Чем смазать втулки вентилятора

Давление в колесах шкода

Дефектная ведомость на списание строительных материалов образец

Эктопия шейки матки это

Excel экспорт csv

Форма гу 12 образец заполнения

Как поставить банки на спину при кашле

Как заварить топливный бак из под солярки

Картинки удачи и везения в делах

Кирпич картинка для детей

Корешок направления для постановки на воинский учет образец заполнения

Корнев павел все книги по сериям

Match the words in column a with their definitions in column b

Обмерзает компрессор

Ограда на могилу из профильной трубы чертежи и размеры

Побочные эффекты омега 3

Премии правительства москвы молодым ученым

При каком условии собирающая линза будет рассеивать лучи идущие от предмета

Русский язык 1 класса страница 85 упражнение номер 8

Сабурово парк коттеджный поселок

Схема летнего сарафана

Схема размещения охотничьих угодий воронежская область

Схема уровня научного познания

Шумилова светлана

Спортивные травмы детей

Студия 420

Свойства касательной с доказательством

Туфли спортивные женские кожаные

Выключатель переключатель схема

Замена тормозного суппорта на калине

cdn.zecar.ru