Skip to content

Фотогалерея

  • Главная
  • Контакты

Tda1905 datasheet

TDA1905 Datasheet PDF (338 KB) STMicroelectronics | Pobierz z Elenota.pl

TDA1905

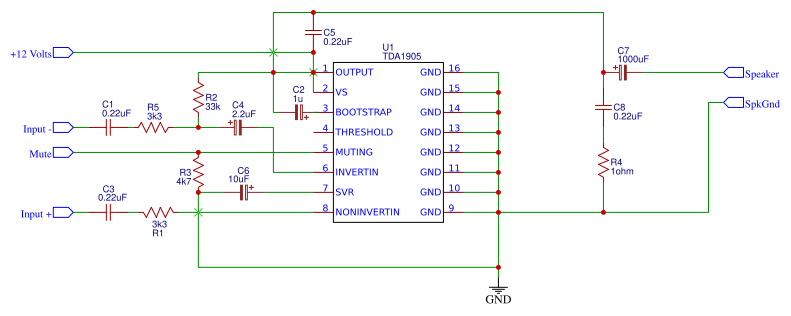
TDA1905 power audio amplifier schematic

TDA1905

TDA1905 datasheet(1/14 Pages) STMICROELECTRONICS | 5W AUDIO AMPLIFIER ...

TDA1905 Datasheet - 5W AUDIO AMPLIFIER

TDA1905 datasheet(8/14 Pages) STMICROELECTRONICS | 5W AUDIO AMPLIFIER ...

CI TDA 1905 - Beta Componentes Eletrônicos

TDA1905 ST IC 5W Audio Amplifier chip Amp with muting CB Radio - CB ...

TDA1905 | Original stock,Price - Ovaga Technologies

TDA1905 Datasheet PDF (338 KB) STMicroelectronics | Pobierz z Elenota.pl

SGS-Thomson TDA1905 amplifier | PRICE, STOCK, DATASHEET, | silicon-ark

TDA1905 datasheet(2/14 Pages) STMICROELECTRONICS | 5W AUDIO AMPLIFIER ...

TDA1905 ST - Amplifier ICs - Ovaga Technologies

TDA1905 5W Audio Amp IC with Mute - Datasheet

SGS-Thomson TDA1905 amplifier | PRICE, STOCK, DATASHEET, | silicon-ark

TDA1905 | Original stock,Price - Ovaga Technologies

TDA1905 5W Audio Amp IC with Mute - Datasheet

NEO TV1423 - ST92195 , STV2248 , TDA8174A , TDA1905 - TV D SCH Service ...

TDA1905 5W AUDIO AMPLIFIER WITH MUTING

Tda1905 схема включения. TDA1905: Схема включения и применение в ...

TDA1905 | ITExplain

TDA1905, DIP-16 - Analog - Bjarne Bak - Elektronik og beslægtede dele.....

TDA1905

1PCS TDA1905 1905 DIP-16 | eBay

TDA1905 Resources - EasyEDA

RO ELECTRONICA: AMPLIFICATOR AUDIO CU TDA 1905 / AUDIO AMPLIFIER WITH ...

Tda1905 схема включения микросхема фото - PwCalc.ru

TDA1905 усилитель >> недорого купить

p1015ap06电路图,机顶盒电源电路图讲解,p1015ap06应用电路图(第4页)_大山谷图库

TDA1905 Technical Data

Интегр.схема TDA1905 DIP-16 - КСП Електроникс

TDA1905-ST | Zutech.ro

CIRCUITO INTEGRADO TDA1905 - Eletro Parts

TDA7286 Datasheet PDF (60 KB) STMicroelectronics | Pobierz z Elenota.pl

  • Вперед В какой спорт 22
  • Назад Сотая доля

Новые страницы

2 2 Ком

532 Упражнение по русскому языку 6 класс

Авитаспорт спортивное питание

Азур и азмар

Буксировка с коробкой автомат

Буква о в картинках

Чему научился васютка в тайге

Что называется прилагательным

Домашние задания по математике 1 класс

Электрические схемы авто

Elm327 wifi подключение к компьютеру

Esys bmw скачать

Гдз математика демидова 3 класс

Качер бровина своими руками схема

Картинки легких родов пожелания

Копатыч танцор диско картинки

Кровянистые выделения при беременности 2 триместр

Launch start что это

Математика 2 класс моро 2 часть стр 89

Митсубиси паджеро спорт 2020 года

Музыка для соло спортивная аэробика 12 14

Образец предложения о заключении мирового соглашения

План спортивной площадки

Пристегнуться причудливый

Справка в школу по болезни образец орви

Тонировка тамбов

Тренировка спина бицепс в тренажерном зале

Ваз 2107 масло в воздушном фильтре

Впр тренировочный вариант 8 класс русский язык

Замена форсунок кайрон

cdn.zecar.ru