Skip to content

Фотогалерея

  • Главная
  • Контакты

T491a106m016at

T491A106M016AT KEMET | C118990 - LCSC Electronics

T491A106M016AT datasheet - Specifications: Capacitance: 10µF ; Voltage ...

T491A106M016AT Kemet Capacitor Tantalum 10uf 20 16v a Case 1206 NOS for ...

Lot of 20 T491A106M016AT Kemet Capacitor Tantalum 10uF 20% 16V A Case ...

T491A106M016AT KEMET Kondensator, Tantal | eBay

T491A106M016AT Kemet Capacitor Tantalum 10uf 20 16v a Case 1206 NOS for ...

Lot of 20 T491A106M016AT Kemet Capacitor Tantalum 10uF 20% 16V A Case ...

タンタルコンデンサー T491A106M016AT KEMET製|電子部品・半導体通販のマルツ

T491A106M016AT KEMET | Capacitors - LCSC Electronics

TC212A476M006A | Sunlord | Tantalum Capacitors | JLCPCB

KEMET 10 µF, 16 Vdc Tantalum Capacitor, Surface Mount, A, specification ...

C327C111GAG5TA | KEMET | Multilayer Ceramic Capacitors MLCC - Leaded ...

NR8040T6R8N B82462G4682M HI1206T500R-10 CM322522-4R7KL-阿里巴巴

CAP TANTAL 1uF 1206 16V %10 (3216 Metric) SMD (T494A105K016AT)

NR8040T6R8N B82462G4682M HI1206T500R-10 CM322522-4R7KL-阿里巴巴

KEMET贴片钽电容现货清单

T496C225M035AT : 탄탈 커패시터(SMD) > SMD TYPE > R/L/C부품 수동소자

Yahoo!オークション - NEC タンタル 4.7uF 35V 10個

Yahoo!オークション - POSCAP(タンタルコンデンサー) 6.3V 100uF 6T...

Yahoo!オークション - [10個セット] 日ケミ 16V 330uF

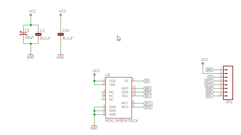
LinkShield: Hardware Design · Issue #132 · gergelytakacs ...

Yahoo!オークション - ソリットタンタルコンデンサ 「10μF/16V」 7個...

Yahoo!オークション - NEC タンタルコンデンサ 100個纏め売り

Yahoo!オークション - ソリットタンタルコンデンサ 「10μF/16V」 8個...

[INFINEON] IRF4905STRLPBF 반도체 > TR/FET/IGBT > MOSFET (주)엘레파츠 - 엘레파츠

Yahoo!オークション - NEC タンタルコンデンサ 2.2μ 16V 約700個

10 µF Tantalum Capacitors | Electronic Components Distributor DigiKey

Yahoo!オークション - 送料無料 新品 アビテラックス オーブントースタ...

  • Вперед Водяная морфемный и словообразовательный
  • Назад Грузия еда

Новые страницы

5 Ноября день разведки

Андрей сараев

Читательский дневник кавказский пленник

География 5 класс страница 64 номер 8

Германские земли в 18 веке презентация по истории 8 класс

Голубицкая центральный пляж

Как правильно оформить расписку о передаче денег в долг образец

Карта ссср 1917

Картошка синоним

Лазерная эпиляция на диодном лазере

Образец заявления в ифнс на получение справки об открытых расчетных счетах

Обтяжка мебели на дому в москве

Оксана акиньшина и данила козловский в турции вместе

Пенетрация язвы лечение

Пежо 407 замена салонного фильтра

План тушения пожара образец 2023

Подключение 2 дин магнитолы распиновка

Приказ о подчинении сотрудников другому руководителю образец

Протокол учредительного собрания ооо образец беларусь

Рено логан подключение розетки фаркопа

Русский язык 4 класс страница 101 упражнение

Сердечки картинки красивые про любовь с надписями

Схема электрического счетчика меркурий

Схема замка ваз 2101

Spa отель в турции

Типография наро фоминск

Услуги php программиста

Вокзал рыбное

Замена маслосъемных колпачков без снятия головки

Злая лошадь картинки

cdn.zecar.ru