Skip to content

Фотогалерея

  • Главная
  • Контакты

Sm4500 драйвер подсветки схема

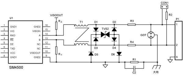
SM4500系列隔离收发芯片应用集锦 - 知乎

Драйвер для светодиодных светильников, как подобрать и подключить ...

LED TV Драйвер подсветки телевизор Philips - YouTube

LG LED TV драйвер подсветки, нет тока подсветки - YouTube

Универсальный драйвер подсветки CA 255 - YouTube

Типовой ремонт драйвера подсветки телевизора Harper 32R490T - YouTube

Ob3350 схема подсветки телевизора - Схемы

Как проверить драйвер подсветки телевизора без диодов - YouTube

Звук есть, а изображения нет 👉 ЛЁГКАЯ замена LED подсветки телевизора ...

Led Драйвер Для Светодиодов Схема

Подробное описание работы простой схемы светодиодного драйвера с ...

Купить CA-188 plus Инвертор универсальный LED драйвер ТВ подсветки ...

Переделка подсветки монитора на светодиодную схема на транзисторах

Простая схема прибора для проверки стабилитронов (диодов Зенера) на их ...

Led драйвер схема подключения фото - PwCalc.ru

Самостоятельно ремонтируем led подсветку в телевизоре lg - телевидение ...

Драйвер Для Подсветки Телевизора Своими Руками. Замена светодиодов ...

Драйвер Светодиодной Подсветки Lcd Телевизора - softretirement

OZ560EGN схема включения

Как подключить светодиодную ленту: особенности монтажа, нюансы ...

Схема драйвера для светодиодов 12в своими руками

Не убиваемый универсальный тестер | Радиолюбитель — это просто

Схемы драйверов светодиодов на PT4115, QX5241 и др. микросхемах с ...

SM4500 SM系列全隔离RS-485收发芯片-Taobao

Комплект LED подсветки для телевизоров 40 дюймов - купить с доставкой ...

Светодиодные индикаторы подсветки в Украине купить из Европы доставка ...

ТВ светодиодные полосы подсветки LUMENS D2GE-420SCA-R3 2013SVS42F ...

Stm32 usb схема подключения - 81 фото

Схема инвертора для подсветки монитора

LED драйвер подсветки монитора и телевизоров универсальный для 26-55 8 ...

Простой драйвер для ламп подсветки монитора - YouTube

Купить Инвертор светодиодный универсальный LED драйвер ТВ подсветки 14-37"

LED Светодиодная подсветка монитора 22 с доставкой

Корпусный вентилятор 120мм, RGB подсветки, белый, бесшумный ...

комплект LED подсветки для телевизоров Samsung 40 дюймов - купить с ...

  • Вперед Выберите схему реакции замещения
  • Назад Молниеносный эдгар браво старс нарисовать

Новые страницы

Английский язык учебник стр 54

Безопасность на дороге рисунок 1 класс

Электровелосипед детский

Гозе пиво

Химчистка мили ростов на дону театральный

Карта цветов мулине мадейра с названиями цветов на русском

Карта села староюрьево тамбовской области

Карта воронежского водохранилища с глубинами

Кухни в санкт петербурге цены

Мосты вольво лапландер

Нарисуй этот мир как захочешь сам песня текст песни

Образец технологической карты скачать

Получить спортивную лицензию

Прокат гидроциклов в спб

Расшифровка значков бмв

Рынок одежды в москве

Розетка панельная для сварочного аппарата

Русский язык 6 класс 2 часть ладыженская упр 445

Salam sport

Сделать гравировку на кружке беляево

Схема аккумулятора и лампы

Схема членов семьи алексея михайловича

Схема метрополитена москвы с расчетом времени в пути и пересадки

Схема расположения мест уральские авиалинии

Содержание рассказа телеграмма

Спорт костюм детский

Технологическая карта винегрет овощной на 1 порцию

Телефон бесплатной юридической консультации

Убрать компрессор кондиционера

Замена канализационной трубы в квартире

cdn.zecar.ru