Skip to content

Фотогалерея

  • Главная
  • Контакты

Схема укв приемника на микросхеме

Схема УКВ-ЧМ приемника на микросхеме К174ХА34 » Паятель.Ру - Все ...

УКВ приемник на микросхеме К174ХА34 (TDA7021)

УКВ FM приемник с электронной настройкой на микросхеме К174ХА34 (TDA7021)

Схема экспериментального УКВ радиоприемника на аналоговой микросхеме ...

УКВ-приемник 64-108МГц на микросхеме U2510В

Простой фм приемник на микросхеме своими руками

УКВ ЧМ приемник на микросхеме К174ХА2 › Вот схема! - Электронные схемы

LabKit :: УКВ приемник (FM тюнер) с аналоговой настройкой

УКВ-приемник с фиксированными настройками(174ХА34, К04КП020)

Микросхема к174ха2 приемник кв схема

УКВ-ЧМ приемник на микросхеме КХА058 » Вот схема! - Электронные схемы

Простой УКВ приемник 88-108 МГц на микросхеме TDA7020 (TDA7021)

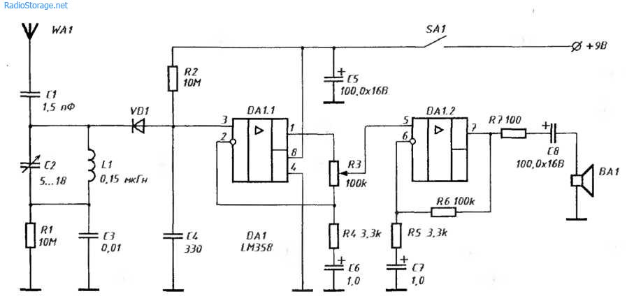
УКВ приемник прямого усиления на микросхеме LM358

Приемник на 144 мгц на микросхеме

Схема УКВ приемника на микросхеме К174ХА34 | Радио, Электронная схема ...

Схемы > Радиоприемники > Приемник УКВ ЧМ на микросхеме 174ХА34 ...

УКВ приемник на одной микросхеме (К174ХА42)

УКВ-приемник с фиксированными настройками(174ХА34, К04КП020)

УКВ - ЧМ приёмник на СХА1619М - Радио - Каталог статей - Сайт ...

УКВ приемник с ФАПЧ

Схема FM приемника на микросхеме К174ХА34

Простой укв приемник на микросхеме к174ха34 своими руками

Схема 8-ми программного УКВ приемника » Паятель.Ру - Все электронные схемы

Принципиальная схема лампового УКВ приемника на диапазон 38-40 МГц ...

РадиоКот :: Простой УКВ радиоприёмник своими руками

Приемник на та8164р

Схема простейшего приемника укв на микросхеме

УКВ ЧМ приемник - stoom

Схема УКВ-ЧМ приемника - Узел настройки » S-Led.Ru - Светодиоды и ...

Переносной УКВ-приемник - Аудио и звук - Схемы - Каталог файлов - Радио ...

Схема простейшего приемника укв на микросхеме

Datasheet и схемы: УКВ радиоприемник на микросхеме TA2003P

Схема фм приемника на микросхеме: Простой FM приемник на микросхеме – i ...

Простая система настройки для УКВ ЧМ приёмника

УКВ-ЧМ приемник на основе модулей телевизора 3-УСТЦ (KC1066XA1, К174ХА42А)

  • Вперед Спортивная гимнастика олимпийский резерв москва
  • Назад Атмел

Новые страницы

14 Февраля праздник день влюбленных

Диссоциация оксида серы

Флаг россии картинка пнг

Газ эконом тобольск

Холодная горячая вода схема

Инна игоревна с днем рождения картинки

Как составить договор аренды квартиры между физическими лицами без агентов образец

Красивые интерьеры в москве для

Lamborghini 350 gt

Математика 1437 5 класс

Математика 6 класс упр 554

Нахождение периметра многоугольника

Не заводится шевроле круз автомат

Образец расчета задолженности для суда

Обстоятельства непреодолимой силы в договоре образец

Объясните могут ли растения защитить себя от животных перечислите как

Однородное соподчинение схема

Около спортивные игры

Перетяжка автокресла

Перевести квт в ампер

Письмо солдату от школьника образец 7 класс кратко

Подготовка нефти

Самодельная блокировка на уаз

Схема метро курский вокзал

Схема виды договоров

Трещина в уголке рта причины лечение

Устройство турбины дизельного двигателя

Витамин в 17 в каких продуктах содержится

Замена салонного фильтра поло

Замок зажигания ваз 2107 распиновка проводов

cdn.zecar.ru