Skip to content

Фотогалерея

  • Главная
  • Контакты

Схема питания приемника

Схема питания приемника. Схема детекторно-транзисторного приемника. Схемы детекторных приемников с усилителем. Громкоговорящий детекторный приёмник схемы. Схема радиостанции передатчик усилитель приемник.

Схема питания приемника. Простой УКВ приемник своими руками схемы. Простые УКВ приемники схема. Детекторный УКВ приёмник своими руками схема. Детекторный ФМ приемник схема.

Схема питания приемника. Схема сдв приемника. Радиоприемник радиосканер схема. Принципиальная схема радиоприемного устройства. Схемы карманных радиоприемников.

Схема питания приемника. Ус-9 радиоприёмник схема. Схема приемника ус9. Схема лампового приемника ус-9. Блок питания БП-ус-9.

Схема питания приемника. Схема УКВ приемника Захарова. УКВ ЧМ приемник Захарова схема. Схема транзисторного УКВ ЧМ приемника. УКВ ЧМ приемник схема.

Схема питания приемника. Принципиальные схемы приемников прямого усиления. Схема китайского приемника Hairun.RX-606ac. УКВ приемник на мп41. Радиоприемник на длинные волны схема.

Схема питания приемника. Схема радиоприемника РПС. Блок питания приемника РПС. Приемник р250м2 схема. Схема радиоприемника пр4.

Схема питания приемника

Схема питания приемника

Схема питания приемника. Схема блок питания ресивера Триколор 8300. Схема блока питания ресивера Dre 5000. GS Dre 5000 блок питания схема. Блок питания ресивера Dre-5000.

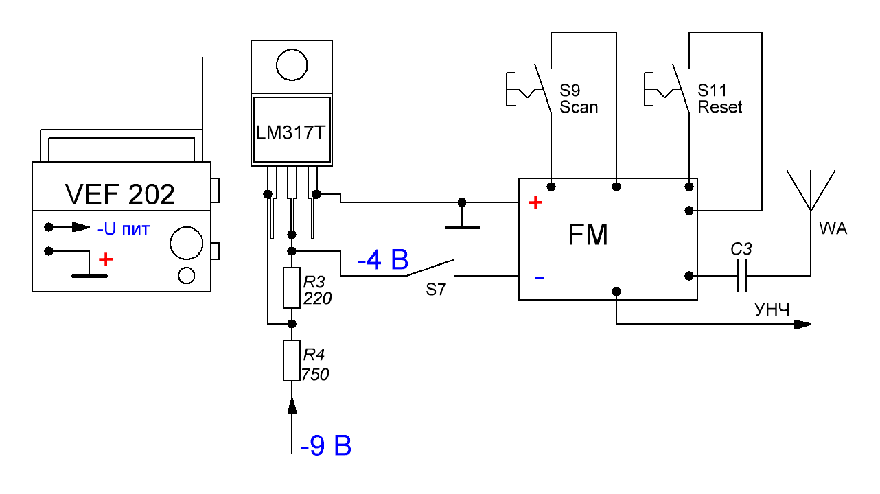
Схема питания приемника. Монтажная плата приемника ВЭФ 201. Монтажная плата ВЭФ 202. Монтажная плата приемника ВЭФ 202. Электрическая схема радиоприемника ВЭФ 201 202.

Схема питания приемника

Схема питания приемника. Трансформатор ah26-80144m схема. Приемник питание от 2 обмоток трансформатора. Ah26-00241c схема.

Схема питания приемника. Радиоприемник Вега РП-241-1 принципиальная схема. Принципиальная электрическая схема Вега-402. Вега 404 принципиальная схема. Вега 404 радиоприемник схема.

Схема питания приемника. Схема блока питания спутникового тюнера Openbox f-100. Ресивер DVB-t2 схема электрическая принципиальная. Блок питания спутникового ресивера схема. Электрическая схема цифрового приемника dvt15.

Схема питания приемника. Блок питания GS 8300n схема. Блок питания ресивера Триколор схема GS-8300. GS 8300 блок питания схема. Схема БП ресивера GS 8300.

Схема питания приемника. Схема ресивера Globo HD x8. Схема блока питания спутникового тюнера Openbox f-100. Схема блока питания gi s8120. Принципиальная схема ресивера gi 8120s.

Схема питания приемника. Меридиан 210 радиоприемник схема. Схема приемника Меридиан 210. Схема УКВ Меридиан 210. Электрическая схема радиоприемника Меридиан 210.

Схема питания приемника. УКВ приемники на микросхеме ta8164p. Схема электрическая принципиальная радиоприемника. Ам приемник ta2003. Тонар РП-201а схема.

Схема питания приемника

Схема питания приемника. Схема приемника VEF 202. Блок питания в радиоприемнику ВЭФ 202 схема.

Схема питания приемника. Принципиальная схема радиоприемника Рига 104. Блок питания радиоприемника Рига 104. Принципиальная схема приёмника Рига 104. Магнитола Рига 110 принципиальная схема.

Схема питания приемника. Приемник р326м схема. Блок питания БП-3 от р311. Блок питания р-326м. Блок питания вс-12.

Схема питания приемника. Блок питания радиоприемника океан 209. Схема БП океан 209. Схема блока питания приемника океан 209. Радиоприемник океан 205 схема электрическая принципиальная.

Схема питания приемника. Радиоприёмник океан 214 схема электрическая принципиальная. Схема радиоприемника океан 214 Горизонт. Схема УКВ океан 214.

Схема питания приемника. РП 225 схема электрическая радиоприемника Верас.

Схема питания приемника. Схема приемника Сокол РП-204. Сокол 404 радиоприёмник схема. Схема приемника Сокол 404. Схема радиоприёмника Сокол рп204.

Схема питания приемника. Схема блока питания спутникового тюнера Openbox f-100. Eurosky es-3021 блок питания. Блок питания спутникового ресивера схема. Схемы импульсных блоков питания для спутниковых ресиверов.

Схема питания приемника. Схема приемника без питания. Уголок радиолюбителя-коротковолновика. Р-807 коротковолновый радиопередатчик схема. Стол радиолюбителя коротковолновика.

Схема питания приемника. Приемник без источника питания схема. Детекторный приемник без источника питания. Схема приемника с питанием от энергии электромагнитного поля. Схема детекторного приёмника с питанием.

Схема питания приемника. Блок питания для радиоприемник схема. Схема распайки радиоприемника Haoning HN-291 uat. Питание приемника 4,5 в. 3хс. Радио приеник HN-291uatнужна сгема.

Схема питания приемника. Приемник Казахстан схема с 6п14п. Схема приемника Казахстан 1967. Схема приёмника Казахстан 1969г. Схема блока питания приемника Ишим 001.

Схема питания приемника. Радиоприемник р250м схема. Схема блок питания для приемника ус-п. РАДИОПРИЁМНИКУС-9 схема. Принципиальная схема ус-9.

Схема питания приемника. Радиоприемник р250м схема. Схема приёмника р-250. Схему приемника р 250м.

Схема питания приемника. Блок питания р-311. Р-311 радиоприёмник блок питания. БП приемника р311. Блок питания для радиостанции р 108м схема.

Схема питания приемника. Блок питания на транзисторе для радиоприемника схема. Блок питания радиоприемника ус-8. Блок питания для радиоприемник схема. Блок питания для радиоприемника на 6 вольт.

Схема питания приемника

Схема питания приемника. Принципиальная схема приемника ВЭФ 214. Радиоприемник ВЭФ 214 принципиальная схема. Принципиальная электрическая схема приемника ВЭФ-214. Схема радиоприемника ВЭФ 214.

Схема питания приемника. Блок питания для батарейных ламповых приемников схема. Схема индукционного приемника. Элс-2 схема радиоприемника. Схема блока питания лампового радиоприемника.

Схема питания приемника. Схема блока питания для радиостанции р-109м.. Блок питания радиостанции р-105 схема. Блок питания для радиостанции р 108м схема. Блок питания для р-311 схема.

Схема питания приемника. Лель РП-402 схема. Радиоприёмник Лель РП-402 схема. Радиоприемник Планета 7 транзисторов схема. Радиоприемники прямого усиления Румянцева.

Схема питания приемника

Схема питания приемника. Преобразователь питания приёмника Исток 2. Блок питания для приемника ВЭФ 9 вольт. Радиоприемник с питанием 9 вольт схема. Блок питания радиоприемника ус-8.

Схема питания приемника. БП Дре 5000 схема. Схема БП ресивера GS 8300. Блок питания Globo HD x8.

Схема питания приемника. Схема БП KB-3151c ресивера Continent ir.Deta. Схема блока питания ресивера Триколор. HD 9305 блок питания схема. Схема БП ресивера GS 8300.

Схема питания приемника

Схема питания приемника

Схема питания приемника. Схема приемника VEF 202. Схема радиоприемника ВЭФ 202. Электрическая схема приемника ВЭФ 202. Блок питания ВЭФ 202 схема.

Схема питания приемника. Р326 шорох схема. Приемник р250м2 схема. Радиоприемник р250м схема. Sxema радиоприемник р-250м2.

Схема питания приемника. Блок питания р-311. Блок питания приемника р-311. Питание радиоприемника р311. Сетевой блок питания для р-311.

Схема питания приемника. Схемы детекторных УКВ приемников. Транзисторный детектор схема. Детекторный ФМ приемник схема. Детекторные приемники УКВ диапазона схема.

Схема питания приемника. ФМ стереодекодер своими руками схема. Стереодекодер с пилот-тоном на лампах.

Схема питания приемника

Схема питания приемника. Схема спутникового ресивера. Opticum fs10p ресивер. Спутниковый тюнер gs6301 схема. Схема на спутниковый ресивер g8-7300.

Схема питания приемника

Схема питания приемника. 6ц4п выпрямитель. Кенотронный выпрямитель схема. Кенотрон 6ц4п схема включения. Схема выпрямителя на кенотроне.

Схема питания приемника. Схема блока питания приёмника ВЭФ 202. VEF 201 блок питания. Блок питания ВЭФ 202 схема. Блок питания в радиоприемнику ВЭФ 202 схема.

Схема питания приемника. Альпинист 407 радиоприемник схема. Схема приёмника альпинист 405. Схема приемника альпинист 415. Приёмник альпинист 320 схема принципиальная электрическая.

Схема питания приемника. Радиоприёмник океан 209 схема электрическая принципиальная. Схема приемника океан 209. Принципиальная электрическая схема приемника океан 209. Радиоприемник океан 209 схема принципиальная.

Схема питания приемника. Dre 4000 схема блока питания. Схема БП ресивера GS 8300. Схема БП Dre 5000. Схема блок питания ресивера Триколор 8300.

Схема питания приемника. УКВ приемник на мс3362. Приемник на микросхеме мс3362. УКВ приёмник на микросхема мс3362. Схема гетеродина для микросхемы мс3362.

Схема питания приемника. Схема подключения приемника Flysky. Приемник Flysky схема подключения к двигателям. Схема подключения аккумулятора к радиоприемнику. Распиновка Flysky FS-i6x.

Схема питания приемника. Принципиальная схема приемника ВЭФ 214. Радиоприемник VEF 214 схема. Принципиальная схема радиоприёмника VEF 214. Схема принципиальная приемника VEF 214.

Схема питания приемника. Океан 209 блок питания. Блок питания радиоприемника океан 209. Радиоприемник океан 209 схема принципиальная. Схема приемника океан 209.

Схема питания приемника. Схемы приёмников прямого усиления на кт315. Схема радиоприёмника на транзисторах кт315. Схема приемника на германиевых транзисторах. Рефлексный радиоприемник схема.

Схема питания приемника. БП Дре 5000 схема. БП gs8300 схема. Схема БП ресивера GS 8300. Gs8300 переделка блока питания схема.

Схема питания приемника. Блок питания спутникового ресивера схема. Схема блока питания спутникового тюнера gi-s1125. Принципиальная схема ресивера ДВБ т2. Схема блока питания спутникового тюнера Openbox f-100.

Схема питания приемника. GS 8300 блок питания схема. Tl60717-460.PCB схема. Схема блока питания спутникового тюнера Openbox f-100. Блок питания спутникового ресивера схема.

Схема питания приемника

  • Вперед Психологическое здоровье спорт
  • Назад Apc back ups cs 500 схема ремонт

Новые страницы

Аутотренинг по системе шульца

Автоматизация звука н в картинках

Беременна в 16 саяногорск женя и максим после проекта

Экспортная лицензия

Internavi nh167l распиновка магнитолы

Как отрегулировать фары на поло седан

Как стресс влияет на психику

Как заглушить датчик

Какие товары шли на экспорт

Купить спортивный костюм 56

Land rover range rover sport 4.4

Лечение при артериальной гипертензии

Me15n10 datasheet

Найти среднее арифметическое блок схема

No 1098

Образец написания письма 4 класс английский язык

Печать на полиэстере

Перечень пожарного щита образец

Поселок садовый новосибирск карта

Потек кран печки ваз 2114

Решебник математики 6 класса

Родительское согласие на работу несовершеннолетнего ребенка образец

Школа хорохордина

Спортивный центр имени

Stm32g4

Стоит ли покупать витринный образец айфона

Телефон верту купить оригинал

The passive affirmative and negative

Тренировочное огэ по биологии 9 класс

Use the verbs in the correct from to complete the sentences

cdn.zecar.ru