Skip to content

Фотогалерея

  • Главная
  • Контакты

Схема оос

Схема оос. Усилитель Акулиничева 1989 плата. УМЗЧ Акулиничева с широкополосной ООС. Схемы УМЗЧ Акулиничева.

Схема оос. Объекты правовой охраны окружающей среды схема. Классификация объектов правовой охраны природы схема. Юридические признаки объектов окружающей среды, подлежащих охране. Принципы правовой охраны окружающей среды схема.

Схема оос. Структурная схема усилителя с последовательной ООС по току. Структурная схема параллельной ОС по току. Последовательная Обратная связь по напряжению схема. Последовательная Обратная связь по току схема.

Схема оос. Структура Министерства по охране окружающей среды РФ. Структура Министерства. Организационная структура Министерства здравоохранения. Структура охраны окружающей среды.

Схема оос

Схема оос. Механизмы управления качеством окружающей природной среды. Схема меры улучшения качества окружающей среды. Охрана окружающей среды схема. Улучшение качества окружающей среды.

Схема оос. Защита окружающей среды схема. Охрана окружающей среды схема. Экология и производственная безопасность. Машиностроение и охрана окружающей среды.

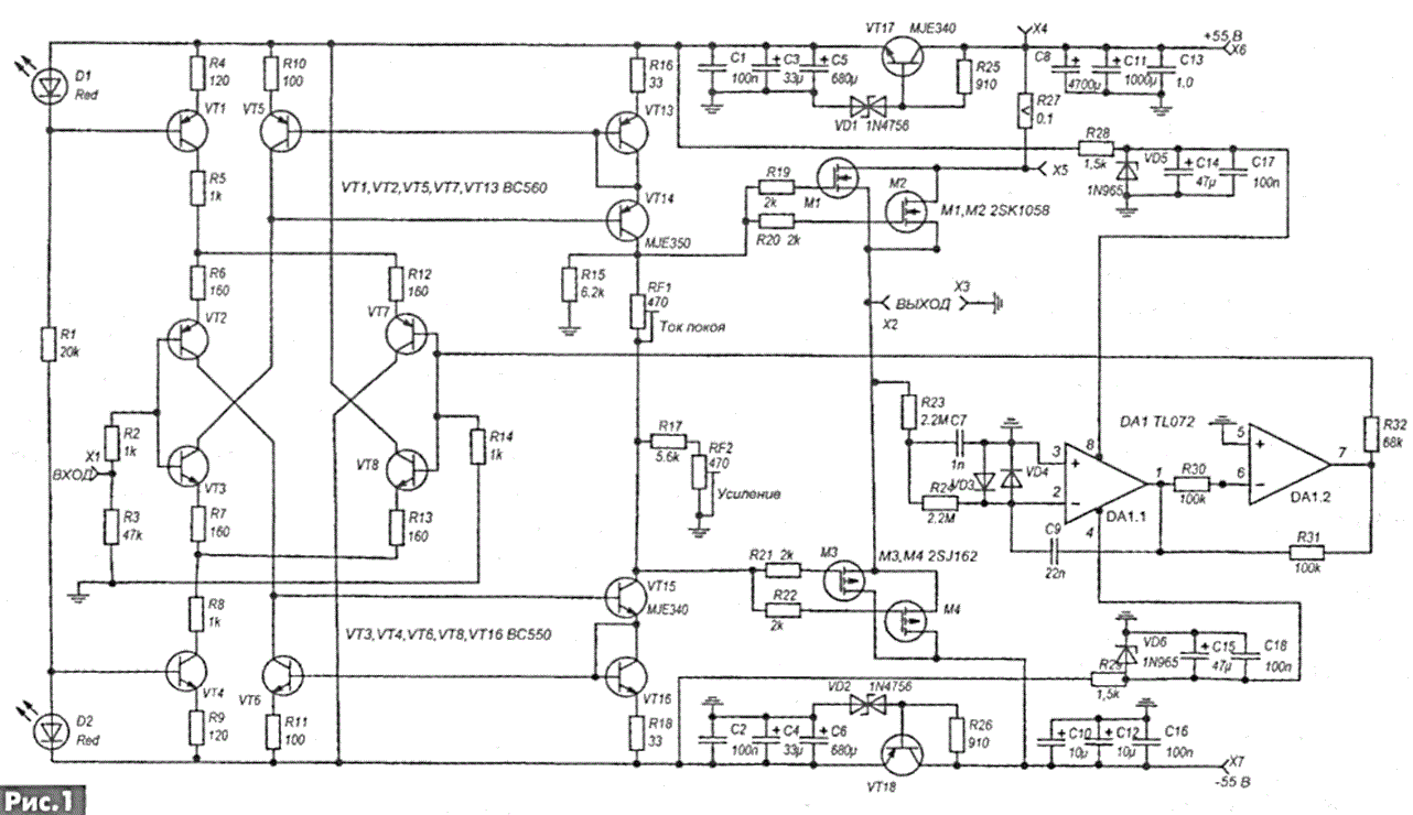
Схема оос. Схемы УНЧ И Т Акулиничева. Акулиничев УМЗЧ С глубокой ООС. Усилитель Акулиничева с глубокой ООС. Усилитель Акулиничева схема.

Схема оос

Схема оос. Структурная схема усилителя с параллельной ООС по току. Схема усилителя с обратной связью по напряжению. Последовательная ООС по напряжению. Принципиальная электрическая схема усилителя напряжения.

Схема оос

Схема оос. Способы защиты права на благоприятную окружающую среду. Нормативно-правовое регулирование охраны окружающей среды. Законодательные и нормативные акты защиты окружающей среды.. Правовые основы охраны окружающей среды.

Схема оос

Схема оос. Схема стабильного усилителя с отрицательной обратной связью. Частотно-селективные цепи схема. Отрицательная Обратная связь в усилителях. Положительная Обратная связь схема.

Схема оос. Схемы УМЗЧ Акулиничева. Усилитель Акулиничева с широкополосной ООС. Усилитель Акулиничева с глубокой ООС схема. Акулиничев УМЗЧ С глубокой ООС.

Схема оос

Схема оос. Охрана окружающей среды схема. Охрана среды окружающей среды схема. Охрана окружающей среды таблица. Принципы охраны окружающей среды таблица.

Схема оос. Схема стабильного усилителя с отрицательной обратной связью. Схема усилителя с ООС по току. Принципиальная электрическая схема усилительного устройства. Схема усилителя с отрицательной обратной связью.

Схема оос

Схема оос. Объекты охраны окружающей среды. Влияние объектов на окружающую среду. Объекты охраны окружающей среды схема. Объекты охраны окружающие среды.

Схема оос. Виды нормативов в области охраны окружающей среды. Система нормирования в области охраны окружающей среды. Глава 5 нормирование в области охраны окружающей среды. Природоохранные нормативы в области охраны окружающей среды.

Схема оос

Схема оос. Органы управления и надзора по охране природы. Государственные органы охраны окружающей природной среды. Министерство природных ресурсов РФ функции. В области охраны окружающей среды и природопользования.

Схема оос

Схема оос. Прогнозирование и планирование природопользования. Планирование природопользования и охраны окружающей среды. Охрана окружающей среды схема. Планирование, управление и прогнозирование природопользования.

Схема оос

Схема оос. Схема усилителя с обратной связью по напряжению. Схема стабильного усилителя с отрицательной обратной связью. Усилитель с коэффициентом усиления 100 охвачен обратной связью. Схема усилителя с отрицательной обратной связью.

Схема оос

Схема оос. Усилитель Акулиничева с широкополосной ООС. Усилитель Акулиничева с глубокой ООС. УМЗЧ Акулиничева с глубокой ООС. Усилитель Акулиничева с глубокой ООС схема.

Схема оос

Схема оос. Структура Министерства по охране окружающей среды РФ. Структура Министерства. Организационная структура Министерства. Структура отдела охраны окружающей среды.

Схема оос. Акулиничев УМЗЧ С глубокой ООС. Усилитель мощности звуковой частоты к544уд2б. Акулиничев усилитель с глубокой ООС. Усилитель Акулиничева с глубокой ООС 1989.

Схема оос. Микросхема кр574уд1а схема включения. Схема УМЗЧ 200 ватт. Усилители мощности звуковой частоты 2.1 схема. Усилитель l15 схема.

Схема оос. Отрицательная Обратная связь схема. Общая Обратная связь схемы. Уу схема. Практическая схема.

Схема оос. Структура системы управления. Структурная система управления. Структура системы управления с обратной связью. Схема управления с отрицательной обратной связью.

Схема оос. Обратная связь операционного усилителя. Схема отрицательной связи операционного усилителя. Операционный усилитель с отрицательной обратной связью. Положительная схема операционного усилителя.

Схема оос

Схема оос

Схема оос. "Индикатор нелинейных искажений" Акулиничева. Усилитель Акулиничева радио 1989. Селектор искажений Акулиничева. Акулиничев малошумящий усилитель радио 1967г.

Схема оос. Схема стабильного усилителя с отрицательной обратной связью. Структурная схема усилителя с параллельной обратной связью по току. Схема усилителя с ООС по току. Параллельная ООС по напряжению на операционном усилителе.

Схема оос. Усилитель п Зуева с многопетлевой ООС. Усилитель Зуева 1984 схема. Схема усилителя Зуева с многопетлевой ООС. Схема УМЗЧ Зуева с многопетлевой ООС.

Схема оос. Система экологического мониторинга схема. Блок-схема системы экологического мониторинга. Единая государственная система экологического мониторинга ЕГСЭМ. Структурная схема системы экологического мониторинга.

Схема оос. Схема двухкаскадного усилителя переменного тока. Схема усилителя напряжения постоянного тока. Двухкаскадный усилитель структурная схема. Двухкаскадный усилитель с общим эмиттером схема.

Схема оос. Инвертирующая схема включения операционного усилителя. Схема отрицательной связи операционного усилителя. Операционные усилители основные схемы включения. Операционный усилитель с ООС.

Схема оос. Способы охраны окружающей среды. Пути и способы защиты окружающей среды. Технологические методы защиты окружающей среды.. Основные методы охраны окружающей среды.

Схема оос

Схема оос

Схема оос. Схема управления охраной окружающей среды на предприятии. Структура отдела охраны окружающей среды на предприятии. Документация предприятия по вопросам охраны окружающей среды. Охрана окружающей среды на предприятии.

Схема оос

Схема оос. Структурная схема усилителя с последовательной ОС по напряжению. Схемы усилителя сигнала по напряжению. Усилитель с цепью параллельной обратной связи по напряжению. Обратная связь в усилителях схема.

Схема оос. Усилитель Noosfera Echo схема. Схема усилителя Ноосфера а8. Ноосфера усилитель а 12 схема. Ноосфера Эхо усилитель схема.

Схема оос. Охрана природы схема. Понятие охраны природы. Составляющие охраны природы. Кластер охрана окружающей среды.

Схема оос

Схема оос

Схема оос. Структурная схема усилителя с последовательной ООС по току. Параллельная ООС по напряжению. Параллельная Обратная связь по напряжению. Параллельная отрицательная Обратная связь по напряжению.

Схема оос. Охрана окружающей среды на предприятии. Мероприятия по охране окружающей среды на предприятии. Управление охраной окружающей среды. Мероприятия по защите окружающей среды на предприятии.

Схема оос

Схема оос

Схема оос. Отрицательная Обратная связь по току. Последовательная Обратная связь по току схема. Последовательная отрицательная Обратная связь по току. Схема последовательная ОС по току.

Схема оос. Международные организации по охране окружающей среды схема. Международные природоохранные организации. Международные организации по охране окружающей среды таблица. Охрана окружающей среды схема.

Схема оос. Классификация объектов правовой охраны природы схема. Объекты охраны окружающей среды национальные и международные. Схема международные объекты охраны окружающей среды. К международным объектам охраны окружающей среды относят.

Схема оос

Схема оос. Входное сопротивление усилителя формула. Входное сопротивление схемы формула. Входное и выходное сопротивление усилителя схема. Входное сопротивление усилителя с ООС.

Схема оос. Акулиничев УМЗЧ С глубокой ООС. Усилитель Акулиничева печатная плата. Схемы УМЗЧ Акулиничева. Усилитель Акулиничева схема.

Схема оос

Схема оос. Транзистор с обратной связью по напряжению. Схема с отрицательной обратной связью по напряжению коллектора. Схема с положительной обратной связью по напряжению. Напряжение смещения транзистора.

Схема оос. Блок-схема системы экологического мониторинга. Блок схема мониторинга окружающей среды. Структура системы экологического мониторинга. Структура системы мониторинга окружающей природной среды.

Схема оос

Схема оос. Схема системы органов управления охраной окружающей среды. Структура органов государственного экологического управления. Органы управления в сфере охраны окружающей среды. Органы исполнительной власти в экологической сфере.

Схема оос

Схема оос

Схема оос. Схем усилителей мощности без ООС. Усилитель звуковой частоты схема электрическая принципиальная. Усилитель Omega spb-160 схема принципиальная. Усилитель на полевых транзисторах с однополярным питанием.

Схема оос. Регулятор тембра средних частот схема. УНЧ С высоким входным сопротивлением. Регулятор тембра на одном резисторе.

Схема оос

Схема оос. Виды объектов охраны окружающей среды. Объекты охраны окружающей среды таблица. Объекты охраны окружающей среды в РФ. Юридические признаки объектов окружающей среды, подлежащих охране.

Схема оос. Каскад с общим эмиттерным резистором. Входное сопротивление каскада транзисторов. Резистивный Каскад ОЭ предварительного усиления. Резисторы для усилительного каскада.

Схема оос. Коэффициент усиления транзистора формула. Коэффициент усиления каскада с общим эмиттером. Коэффициент усиления транзистора каскада формула. Коэффициент усиления по напряжению ОЭ.

Схема оос

Схема оос. Усилитель 100% ООС схема. Усилитель с токовой ООС схема. Усилитель мощности Lynx схема. Усилитель Lynx 17 схема.

Схема оос. Схемы гибридных усилителей мощности звуковой частоты. Гибридный УНЧ на полевых транзисторах. Гибридный усилитель APG 30а. Гибридный усилитель: SRPP на лампах + УМЗЧ на полевых транзисторах.

Схема оос. Компетенция органов местного самоуправления в экологической сфере. Органы управления природопользованием. Органы управления в сфере охраны окружающей среды. Охрана окружающей среды схема.

Схема оос. Что относится к объектам охраны окружающей среды. Объекты охраны окружающей среды схема. Объекты охраны окруж среды. Международные объекты охраны окружающей среды.

Схема оос. Усилитель Зуева 1984 схема. Усилитель НЧ кт630. Зуев п УМЗЧ С многопетлевой ООС. Усилитель с многопетлевой ООС Зуева плата.

Схема оос. Экономическое регулирование охраны окружающей среды. Экономические методы экологического. Методы экономического регулирования экологических отношений.

Схема оос. Схема подключения операционного усилителя. Структурная схема операционного усилителя. Схема включения усилителя. Схема операционных усилителей постоянного тока.

  • Вперед Образец договора намерения
  • Назад Рисунки достопримечательности стран мира

Новые страницы

3 Блок схема

Бесплатное приложение для фитнес браслета

Четвертая антифранцузская коалиция карта

Как быстро запомнить план счетов бухгалтерского учета и проводки

Как разблокировать кодовый замок на велосипеде

Как выглядит окрашивание балаяж

Карта финляндии на русском языке с городами подробная

Карта осадков брянск на сегодня по часам

Каток на площади славы москва

Контурная карта урал география 9 класс

Ледовый спб схема мест

Магазин спорт марафон москва

Максидом розетки

Мцк схема станций время в пути

Мерседес w120

Несмотря на усталость мы продолжили тренировку разбор

Образец жалобы председателю верховного суда на определение об отказе в передаче кассационной жалобы

Погода палкино антроповский костромская карта

Полянка бар

Потеря голоса причины и лечение

Принципиальные схемы полуавтоматов

Ремонт нахабино

Романтический ужин на море

Схема строения органа обоняния гистология

Sims 4 как установить крышу

Скороговорка саша сшила шапку саше

Слово из букв образец

Состав чисел до 10 для 1 класса домики в картинках

Учительница первая моя картинки с теплыми словами

Задача 200 математика 4 класс

cdn.zecar.ru