Skip to content

Фотогалерея

  • Главная
  • Контакты

Схема могучие

Схема могучие. Схема китайского инвертора 12 220 2000вт. Схема преобразователя напряжения 12-220в на 2000вт. Схема инвертора 12-220в 600вт. Схема инвертора 12 220 1000вт своими.

Схема могучие. Мощный лабораторный блок питания с регулировкой тока и напряжения. Схема мощного линейного стабилизатора напряжения. Схема блока питания с регулировкой тока и напряжения 2.4 в.28 в 15а. Лабораторный БП С регулировкой тока и напряжения схема.

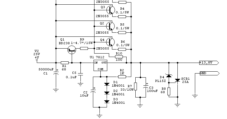
Схема могучие. Блок питания 13 вольт схема. Блок питания 20 вольт схема. Регулируемый стабилизатор напряжения 5 вольт схема. Схема стабилизатора 12в 30а.

Схема могучие. Источник питания для автомобильного трансивера. Блок питания для трансивера 13.8в. Блок питания для трансивера 13.8в 30а схема. Блок питания 12 вольт 30 ампер для трансивера.

Схема могучие. Схема простого металлодетектора на транзисторах. Металлоискатель схема электрическая принципиальная. Схема металлоискателя на транзисторах с дискриминатором. Схема металлодетектора на 3 транзисторах.

Схема могучие. Мощный ШИМ регулятор схема. Mp4511 ШИМ регулятор мощности 6-30в 80а схема. Схема китайского ШИМ контроллера. ШИМ контроллер 12а схема.

Схема могучие. Усилитель класса а на полевых транзисторах схема. Усилитель мощности с однополярным питанием на полевых транзисторах. Усилитель низкой частоты на полевых транзисторах схема. УНЧ на полевых транзисторах схема.

Схема могучие. Мощный регулируемый блок питания схема. Мощный лабораторный блок питания с регулировкой тока и напряжения. Мощный блок питания на транзисторах кт818. Блок питания с регулировкой напряжения и тока до 10 ампер.

Схема могучие. Катушка Тесла на irfp460 схема. Тесла качер на транзисторе irfp460. Схема катушки Тесла на транзисторе irfp460. Тесла схема качера.

Схема могучие

Схема могучие. Импульсный мощный регулируемый блок питания схема. Мостовая схема импульсного блока питания. Мостовая схема мощного импульсного блока питания. Двухтактный импульсный блок питания схема.

Схема могучие. Схема стабилизатора напряжения на лодку. Схема стабилизатора Эра 5000. Схема мощный цифровой выход. Схема для глушения дронов.

Схема могучие. Лабораторный блок питания схема с регулировкой напряжения и тока 10 а. Мощный лабораторный блок питания с регулировкой тока и напряжения. Схема лабораторного блока питания с регулировкой тока и напряжения. Лабораторный блок питания своими руками схема с регулировкой тока.

Схема могучие. Блок питания лабораторный 0-30 вольт. Стабилизированный лабораторный источник питания схема. Лабораторный блок питания 0-30в схема. Лабораторный блок питания 1-24\4а(6а.

Схема могучие. Блок питания регулируемый 30в 30а схема. Схема мощного лабораторного блока питания 30а. Самодельные блоки питания схемы регулируемые. Стабилизированный лабораторный источник питания схема.

Схема могучие. Электрическая схема генератора ГЭС. Принципиальная технологическая схема ГЭС. Схема собственных нужд ГЭС структурная. Принципиальная электрическая схема гидроэлектростанции.

Схема могучие. Мощный регулируемый блок питания на 30 ампер схема. Стабилизатор напряжения 30в 10а схема. Стабилизированный источник напряжения схема. Схема простого стабилизатора с регулировкой по напряжению.

Схема могучие. Регулируемый импульсный блок питания на tl494. Зарядное устройство на tl494 для автомобильного аккумулятора. Схема регулятора напряжения на tl494. Схема импульсного стабилизатора напряжения на tl494.

Схема могучие. Регулируемый лабораторный блок питания на lm317. Мощный блок питания на lm317 с регулировкой напряжения. Мощный блок питания на lm317 и кт818. Лабораторный блок питания на lm317 с регулировкой тока.

Схема могучие. Схема импульсного стабилизатора напряжения и тока. Импульсный стабилизатор напряжения схема. Высоковольтный импульсный стабилизатор напряжения схема. Импульсный понижающий стабилизатор высоковольтный.

Схема могучие. Схема КЭС ГРЭС. Главная схема КЭС. Тепловая схема ГРЭС. Принципиальная схема ГРЭС.

Схема могучие. Схема импульсного блока питания на ir2153. Импульсный источник питания на ir2153 своими руками. Импульсный блок питания на ir2153 с защитой. Схема импульсного БП на ir2153.

Схема могучие. Усилитель для ФМ передатчика на транзисторах. Усилитель мощности передатчика кт606. Усилитель ВЧ передатчика 3мгц.

Схема могучие. Импульсный блок питания на микросхеме ir2153. Мощный импульсный блок питания на ir2153. Схема импульсного БП на ir2153. Импульсный блок питания на микросхеме ir2161.

Схема могучие. Зарядное Исток-2 схема. ЗУ Исток 2 схема. Исток 2 схема. Зарядное Исток-2 зарядное устройство Исток 2 схема.

Схема могучие. Схема лабораторный блок питания 0-30в 0-5а с защитой. Мощный лабораторный блок питания с регулировкой тока. Импульсный лабораторный блок питания 3005 схема. Регулируемый лабораторный блок питания 0-30в.

Схема могучие. Схема нагрузки ATX блока питания. Структурная схема блока питания компьютера ATX. Переделка компьютерного блока питания ATX В регулируемый блок питания. Переделка компьютерного блока питания в лабораторный БП.

Схема могучие. Лабораторный блок питания на tl431. Tl431 схема блока питания. Схема лабораторного блока питания на тл431. Tl431 и оптопара в блоке питания.

Схема могучие. Лабораторный блок питания 10а схема. Лабораторный блок питания на lm324 схема. Лабораторные блоки питания на lm324. Лабораторный блок питания бп1.

Схема могучие. Передатчик с кварцевой стабилизацией частоты на 27мгц схема. Схема усилителя мощности для передатчика на145мгц. УКВ fm передатчик с кварцем схема. Схема УКВ радиомикрофона с кварцем.

Схема могучие

Схема могучие. Передатчик ФМ диапазона. Схема передатчика УКВ fm диапазона. Мощный передатчик ФМ на 27мгц. УКВ ЧМ передатчик схема.

Схема могучие. Блок питания 13.8 вольт схема. Схема линейного блока питания на транзисторах. Блок питания трансивера на tip35c. Импульсный мощный регулируемый блок питания схема.

Схема могучие. Генератор сигналов 60 КГЦ-108 МГЦ. Генератор емкостная трехточка схема. Емкостная трехточка на транзисторе. Принципиальная схема Клаппа.

Схема могучие. Блок питания 30 вольт 30 ампер схема. Блок питания 0-30 вольт регулируемый схема. Схема блока питания на 50 вольт. Мощный лабораторный блок питания на 5 вольт.

Схема могучие. Мощный лабораторный блок питания с регулировкой тока и напряжения. Мощный регулируемый блок питания на кт825. Схема импульсного источника питания с регулировкой тока и напряжения. Мощный регулируемый блок питания схема.

Схема могучие. Инвертор на sg3525 схема. Sg3525 схема включения. Импульсный источник питания мостовой на sg3525. Схема сварочного инвертора на sg3525.

Схема могучие. Мощный ШИМ регулятор схема. Мощный ШИМ на tl494 схема. ШИМ регулятор оборотов на tl494. Регулятор оборотов двигателя на ТЛ 494.

Схема могучие. Импульсный блок питания на ir2156. ИИП на sg3525. Bvgekmcysq ,KJR gbnfybz ecbkbntkz 300 DN C[TVF. Импульсный блок питания 1000 ватт схема.

Схема могучие. Блок питания трансивера на tip35c. Блок питания Арктика 400 схема. Блок питания для трансивера 13.8в 30а. Мощный импульсный БП 20а.

Схема могучие. Схема сварочных лазерной установки LRS-50. Схема лазерной сварки мул-1. Конструкция лазерных сварочных станков. Схема сварочная лазерная установка.

Схема могучие

Схема могучие. Схемы индукционных приёмников звука. Блок питания для индукционного нагревателя. Приемник индукторного вызова. Схема CR-h260i.

Схема могучие. Схема КЭС. Простая схема КЭС. Схема КЭС С описанием. Принципиальная схема конденсационной электростанции.

Схема могучие. Блок питания трансивера 13,6 вольт. Блок питания для трансивера 13.8в 30а. Блок питания для трансивера 13.8в 25а с защитой схема. Блок питания 12в для трансивера схема.

Схема могучие. БТГ акула 0083 схема. Схема генератора акулы 0083. Генератор синуса 50 Гц схема.

Схема могучие. БП 12в 30а схема. Стабилизированный трансформаторный блок питания 12в. Блок питания трансивера на tip35c. Блок питания лабораторный БП 25а схема.

Схема могучие. Раскраска рейнджеры. Рейнджеры Самураи раскраска. Могучие рейнджеры раскраска. Как нарисовать могучих рейнджеров.

Схема могучие. Схема электрических соединений ГЭС. Принципиальная электрическая схема ГЭС. Принципиальная электрическая схема гидроэлектростанции. Схема электрических соединений ГЭС. ОПН.

Схема могучие. Схема двухполярного блока питания на 30 вольт. Лабораторный блок питания на к140уд1б. Стабилизатор напряжения 30в 10а схема. Схема мощного двухполярного стабилизированного блока питания.

Схема могучие. ШИМ-регулятор 12 вольт схема для двигателя. Ne555 ШИМ регулятор схема. ШИМ регулятор оборотов двигателя 12 вольт схема. ШИМ регулятор оборотов двигателя 12 вольт своими руками.

Схема могучие

Схема могучие. Импульсный блок питания на tl494 схема. Импульсный лабораторный блок питания схема. Схема китайского импульсного БП 12в 20а. Импульсный блок питания на tl494.

Схема могучие. Стабилизатор напряжения 12в 5а схема. Схема стабилизатора 12в 30а. Схема мощного стабилизатора напряжения на 12 вольт. Мощный блок питания на кт947.

Схема могучие. Белый рейнджер ЗОРД тигр. Power Rangers MICROHEROES. ЗОРД белого рейнджера. Белый тигр ЗОРД Могучие рейнджеры.

Схема могучие. Стабилизатор напряжения 12 вольт 30 ампер схема. Стабилизатор напряжения 12 вольт 10 ампер на транзисторе. Мощный лабораторный блок питания на транзисторах и 7812. Стабилизатор 12 вольт 30 ампер.

Схема могучие. Схема импульсного стабилизатора напряжения и тока. Микросхемы стабилизаторы тока регулируемые. Импульсный стабилизатор на LM. Импульсный регулируемый стабилизатор напряжения схема.

Схема могучие. Мощный регулируемый БП на lm723. Лабораторный блок питания на микросхеме lm723. Лабораторный блок питания на lm723 с регулировкой напряжения и тока. Лабораторные блоки питания на lm723 схемы.

Схема могучие. Мощный преобразователь напряжения 12-220в схема электрическая. Схема преобразователь напряжения 12-220 вольт. Преобразователь 12 на 220 схема. Схема простого преобразователя напряжения с 12 на 220.

Схема могучие. Тугушева экспериментальная деятельность детей среднего и старшего. Тугушева Чистякова экспериментальная деятельность. Экспериментальная деятельность для среднего возраста Тугушева. Тугушева Чистякова экспериментальная деятельность в старшей группе.

Схема могучие. Схема мощного генератора на 2,4 ГГЦ. Схема мощного генератора 1килогец.

Схема могучие. Мощный блок питания на транзисторах кт818. Линейный стабилизатор напряжения 12 вольт схема. Регулируемый блок питания на транзисторах кт818. Стабилизатор для трансивера на кт818.

Схема могучие. УНЧ 1000 ватт схема. Мощный усилитель звука схема. Схема простого мощного усилителя мощности на транзисторах. Схемы мощных усилителей НЧ на транзисторах.

Схема могучие. Блок питания 13.8 вольт схема. Блок питания 13 вольт схема. Блок питания для трансивера 13.8в 25а с защитой схема. Блок питания для трансивера 13.8в.

Схема могучие. Stk411-220 усилитель. LP-838 усилитель схема. Микросхемы УМЗЧ на микросхемах stk. Stk4132ii схема включения.

Схема могучие. Схема тестер блоков питания ATX. Схема для проверки блока питания компьютера. Схема тестера для проверки БП ATX. Тестер блока питания компьютера схема.

Схема могучие. Усилитель на 100 ватт на транзисторах. Усилитель мощности на полевых транзисторах +-100в. Транзисторный усилитель 100вт схема. Схема усилителя мощности низкой частоты.

Схема могучие. Схемы мощных импульсных блоков питания 1000 ватт. Полумостовая схема импульсного блока питания. Схема мостового импульсного блока питания. Схема импульсного блока питания 48 вольт 500 ватт.

Схема могучие. Схема мощного ультразвукового отпугивателя собак. Принципиальная схема ультразвукового отпугивателя кротов. Ультразвуковой отпугиватель собак схема. Схема ультразвукового генератора для отпугивания собак.

Схема могучие. Структурная схема источника питания АТХ. Структурная схема лабораторного блока питания. Структурная схема блока питания ПК. Структурная схема блока питания АТХ.

Схема могучие. Паперкрафт клинок. Меч паперкрафт схемы. Бумажная модель морферов могучих рейнджеров. Рейнджеры из бумаги.

Схема могучие. Блок питания для трансивера 13.8в 25а с защитой схема. Блок питания 13.8 вольт схема. Схема блока питания 13.8 вольт 20 ампер. Стабилизатор 13.8 вольт.

Схема могучие. Лабораторный блок питания на lm317 с регулировкой напряжения. Блок питания на lm317 с регулировкой напряжения. Мощный блок питания на lm317. Блок питания на lm317t с регулировкой напряжения и тока.

Схема могучие. Генератор КЭС. Схема Кука.

Схема могучие. Схема мощного импульсного блока питания 12в. Схема импульсного блока питания 12в 200вт. Схема простого импульсного блока питания 12в. Схема импульсного блока питания 12в 100а.

Схема могучие

Схема могучие. Схема импульсного блока питания на 12в 250вт. Импульсный блок питания 400 Вт схема. Схема простого мощного импульсного блока питания. Принципиальная схема мощного импульсного блока питания.

Схема могучие. Схема китайского инвертора 12 220 2000вт. Автомобильный инвертор с 12 на 220 схема. Инвертор 12 220 схема китайского инвертора. Схема инверторного преобразователя напряжения 12 220.

Схема могучие. Импульсный источник питания мостовой на sg3525. Sg3525 блок питания схема. Схема импульсного источника питания на sg3525. Импульсный блок питания ka3525a схема.

  • Вперед Спорт на запястье
  • Назад Глобал фитнес томск

Новые страницы

Абонемент в фитнес с бассейном цены

Английский язык рабочая тетрадь 5 класс страница 45 номер 1

Автофан сто тольятти

Бесприданница краткое содержание очень кратко

Часы фитнес тренировка

Фитинг для пластиковых труб

Гидроксид калия сульфат алюминия

Гидротрансформатор неисправности

Huawei фитнес приложение

Изготовление ключа с чипом

Карта аше краснодарский край с улицами и номерами домов

Карта сокровищ террария

Клиренс у жука ниссан

Отчет социального работника о проделанной работе образец

Почему у мусульман нет икон с изображением их бога

Почистить вентиляцию в квартире

Полноценные и неполноценные аминокислоты

Презентация для собеседования на работу примеры готовые

Расход фольксваген

Реки мексики

Решение русский 4 класс

Сантехника в уфе

Санторини виски япония

Схема могучие

Схема внешнего строения листа

Сингапур цветы

Стр 88 русский язык 4 класс

То змейкой свернувшись клубком

Troyka 78771783

Заявление на увольнение госслужащего по собственному желанию образец

cdn.zecar.ru