Skip to content

Фотогалерея

  • Главная
  • Контакты

Схема количества

Схема количества

Схема количества. Изменение глаголов по числам 2 класс. Схема единственное и множественное число глаголов. Изменение глаголов по числам правило 2 класс. Единственное и множественное число глаголов 2 класс школа России.

Схема количества. Схема действительных чисел. Классификация действительных чисел схема. Схема натуральные числа целые числа рациональные числа. Классификация чисел в математике схема.

Схема количества

Схема количества. Таблица множества действительных чисел. Множество действительных чисел схема. Действительные числа примеры. Иррациональные числа классификация.

Схема количества. Блок схема алгоритма с ветвлением. Задачи на разветвляющиеся алгоритмы блок схемами. Задачи на ветвление блок схема. Блок схема Информатика ветвление.

Схема количества. Блок схема алгоритма вычисления модуля числа. Алгоритм нахождения модуля числа. Блок схема вычисления модуля числа х. Блок–схему алгоритма вычисления модуля целого числа.

Схема количества. Выполните вычисления на блок схеме для чисел х 33 42 75. Выполните вычисления по блок-схеме для чисел х 33 42. Выполните вычисления по блок схеме. Выполните вычисления по блок-схеме для чисел х 33.

Схема количества. Классификация действительных чисел схема. Классификация чисел в математике. Схема действительные и рациональные числа. Таблица множества действительных чисел.

Схема количества. Виды числовых множеств. Числовые множества таблица. Виды чисел таблица. Множества чисел в математике.

Схема количества. Задачи блок схемы с решением. Строки блок схема. Блок схема решения проблем. Delete в блок схеме.

Схема количества

Схема количества. Сумма матриц блок схема. Нахождение суммы элементов матрицы блок-схема. Блок схема сумма i3. Блок схема матрицы c++.

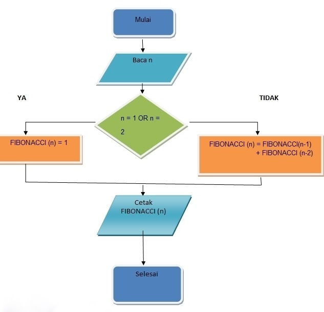
Схема количества. Блок схема вычисления числа Фибоначчи. Метод Фибоначчи блок схема алгоритма. Числа Фибоначчи блок схема алгоритма. Ряд Фибоначчи числа блок схемой.

Схема количества

Схема количества

Схема количества

Схема количества. Задачи цена количество стоимость. Задачи на количество стоимость. Таблица цена количество стоимость. Решение задач на стоимость.

Схема количества. Блок-схема алгоритма одномерного массива. Реверс массива блок схема. Блок-схема алгоритма p=(1-1/2)(1-1/4). Блок схема одномерного массива.

Схема количества. Натуральные числа рациональные числа действительные числа целые. Классификация действительных чисел схема. Схема натуральные числа целые числа рациональные числа. Таблица действительных чисел.

Схема количества. Блок схема алгоритма суммы. Разработать алгоритм вычисления наибольшего числа из двух чисел x и y. Выполните алгоритм для заданных чисел. Схема алгоритма вычисление четности числа.

Схема количества. Классификация действительных чисел таблица. Классификация действительных чисел схема. Классификация комплексных чисел. Классификация понятия комплексные числа.

Схема количества. Ветвь контур узел Эл цепи схема. Как определить количество независимых контуров в схеме. Ветви узлы и контуры электрической схемы. Определить количество узлов ветвей и контуров в схеме.

Схема количества. Блок схема нахождение наименьшего из 3 чисел. Алгоритм сравнения трех чисел блок схема. Блок схема нахождения минимального значения из четырех чисел. Составьте блок схему алгоритма определения наибольшего из трех чисел.

Схема количества. Блок схема для генерации случайных чисел. Блок схема генерация чисел. Блок схема генератора случайных чисел. Алгоритм случайных чисел.

Схема количества. Блок схема вычисления суммы 10 чисел. Блок-схема алгоритма нахождения суммы чисел. Нахождение произведения n чисел блок схема. Вычислить произведение первых n натуральных чисел (блок схема).

Схема количества. Блок схема вычисления суммы элементов массива. Блок схема вычисления суммы последовательности. Ввод элементов массива блок схема. Суммирование элементов одномерного массива блок схема.

Схема количества. Действительные числа классификация чисел. Иррациональные и действительные числа. Рациональные и иррациональные числа. Рациональные числа и иррациональные числа.

Схема количества

Схема количества. Блок схема алгоритм нахождения. Алгоритм сравнения трех чисел блок схема. Блок схема нахождения максимального из трех чисел. Блок-схема алгоритма нахождения наибольшего из трех чисел.

Схема количества. Блок схема алгоритма сложения рациональных чисел. Блок схема сложение рациональных чисел. Блок схема алгоритма сложения рациональных чисел 6 класс. Блок схема алгоритма сложения 2 чисел.

Схема количества. Схема действительных чисел. Схема чисел натуральные рациональные. Классификация действительных чисел. Таблица действительных чисел.

Схема количества. Глагол схема. Все о глаголе таблица. Глагол в таблицах и схемах. Глагол 4 класс.

Схема количества. Задачи со схемами 2 класс математика Петерсон. Схемы к задачам по математике 1 класс школа России ФГОС. Задачи со схемами 1 класс математика Петерсон. Схемы к задачам по математике 2 класс Петерсон.

Схема количества. Метод Фибоначчи блок схема алгоритма. Числа Фибоначчи блок схема алгоритма. Блок схема вычисления числа Фибоначчи. Метод Фибоначчи для нахождения минимума функции.

Схема количества. Решето Эратосфена алгоритм блок схема. Блок схема нахождения простых чисел. Решето Эратосфена блок схема с++. Алгоритм нахождения простого числа блок схема.

Схема количества. Таблица стоимости математика 3 класс. Таблица цена количество стоимость. Задачи на стоимость. Задачи цена количество стоимость.

Схема количества

Схема количества. Схема развития понятия числа. Развитие понятия о числе. Этапы развития понятия числа. Рациональные числа схема.

Схема количества. Целочисленное деление в блок схемах. Try catch блок схема. Блок схема остаток от целочисленного деления. Операции в блок схеме.

Схема количества. Блок схема функции c++. Блок схема структуры c++. Ввод элементов массива c блок схема. Алгоритм нахождения простого числа блок схема.

Схема количества

Схема количества

Схема количества

Схема количества. Как писать условие задачи в 1 классе по математике. Как правильно записывать решение задачи 1 класс. Образцы краткой записи задач в начальной школе по математике. Как записать условия задачи по математике 1 класс.

Схема количества

Схема количества

Схема количества. Схема натуральные числа целые числа рациональные числа. Натуральные числа целые рациональные рациональные действительные. Натуральные числа рациональные числа действительные числа целые. Схема чисел натуральные рациональные.

Схема количества. Блок схема алгоритма вывода трех чисел. Алгоритм сравнения трех чисел блок схема. Блок-схема алгоритма сортировки 3 чисел. Блок схема алгоритма из трёх переменных.

Схема количества. Таблица действительных чисел. Иррациональные и действительные числа. Иррациональные числа и действительные числа. Действительные рациональные и иррациональные числа.

Схема количества. Количество путей в графии. Как найти количество путей в графе. Задачи на путь в графе. Подсчет количества путей в графе.

Схема количества. Сравнить два числа блок схема. Блок схема алгоритма выявления максимального числа из 3. Блок схема алгоритм наибольшего из 4 чисел. Блок схема нахождения наибольшего числа.

Схема количества. Схема натуральные числа целые числа рациональные числа. Натуральные числа рациональные числа действительные числа целые. Натуральные числа целые числа рациональные числа иррациональные. Схема действительные рациональные целые числа.

Схема количества

Схема количества. Двоичный умножитель схема. Деление двоичных чисел логическая схема. Умножитель схема на логических элементах. Матричный умножитель схема.

Схема количества. Somnium files flowchart.

Схема количества

Схема количества. Моделирование на графах. Нахождение количества путей в графе. Подсчет количества путей в графе. Графы количество путей.

Схема количества. Классификация действительных чисел схема. Рациональные числа схема. Целые числа рациональные числа 6 класс схема. Кластер рациональные числа.

Схема количества. Блок схема нахождения минимального из трех чисел. Блок схема нахождения минимума. Блок схема нахождения минимального из 4 чисел. Алгоритм нахождения простого числа блок схема.

Схема количества

Схема количества. Иррациональные числа классификация. Иррациональные Числав. Рациональные и иррациональные числа. Классификация рациональных чисел.

Схема количества. Блок система алгоритма Евклида. Блок схема алгоритма Евклида НОД. Рекурсивный алгоритм Евклида блок схема. Алгоритм Евклида блок схема НОК.

Схема количества

Схема количества

Схема количества. Метод Фибоначчи блок схема алгоритма. Числа Фибоначчи блок схема. Числа Фибоначчи блок схема алгоритма. Блок схема вычисления числа Фибоначчи.

Схема количества. Вычисление частного двух чисел блок схема. Целочисленное деление в блок схемах. Алгоритм калькулятора блок схема. Блик схема не вычислительного алгоритма.

Схема количества. Блок схема алгоритма сложения двух обыкновенных дробей. Умножение обыкновенных дробей блок схема. Блок-схема умножение двух десятичных дробей. Алгоритм сложения дробей блок схема.

Схема количества. Схема развития понятия числа. Развитие понятия о числе. Этапы развития понятия числа. Этапы развития понятия натурального числа.

Схема количества. Классификация чисел в математике таблица. Схема натуральные числа целые числа рациональные числа. Классификация чисел в математике схема. Типы чисел в математике.

Схема количества. Блок-схемы алгоритмов. Составление алгоритма.. Решение задач по информатике на составление блок схем. Блок-схема алгоритма решения задачи. Как составлять блок схему действий.

Схема количества. Выполните устный счёт по блок схеме для чисел х. Выполните устный счёт по блок схеме для чисел х 64 125 840. Выполните устный счёт по блок схеме для чисел х 64. Выполнить устный счет по блок схеме для чисел.

Схема количества. Блок схема нахождения минимального из 4 чисел. Блок схема максимальное из 4 чисел. Блок схема максимального числа. Блок схема нахождения максимального из 3 чисел.

Схема количества. Количество узлов в схеме равно. Количество независимых контуров схемы равно. Определить количество узлов ветвей независимых контуров. Контур ТОЭ.

Схема количества. Блок-схему вывести введённые 3 числа в порядке возрастания. Ввод строки в блок схеме. Блок схема ввод чисел в порядке возрастания. Целочисленное деление в блок схемах.

Схема количества. Линейная алгоритмическая конструкция блок схема. Блок-схема линейного алгоритма 8 класс Информатика. Блок-схемы основных алгоритмических конструкций. Блок схема алгоритма Информатика 3 класс.

Схема количества. Сложение и вычитание рациональных чисел правило. Сложение и вычитание рациональных чисел 6 класс. Правила сложения и вычитания рациональных чисел 6 класс. Алгоритм сложения рациональных чисел.

Схема количества

Схема количества. Компонент это определение. Определение компонентов по. Определение компонентов объекта части. Схема по Александеру.

Схема количества. Во сколько раз больше. Во сколько раз больше или меньше. Во сколько раз больше во сколько раз меньше. На сколько больше на сколько меньше.

Схема количества

Схема количества. Схема натуральные числа целые числа рациональные числа. Натуральные дробные рациональные целые числа. Схема чисел натуральные рациональные. Схема натуральные целые рациональные.

Схема количества. Паскаль блок схема с постуслов. Цикл с постусловием Паскаль. Цикл с постусловием 1с. Составьте программу вычисления суммы чисел Паскаль.

  • Вперед Вакуумный клапан для канализации 50
  • Назад Кодер фильм

Новые страницы

Бытовка из негорючих материалов

Дне фитнес

Договор купли продажи некапитального строения образец

Два спортсмена одновременно

Фото ремонт техники

Геометрия 281 7 класс

Ходатайство об отложении судебного заседания в арбитражный суд образец

Как пахнет бензол

Как работает транзистор в схеме

Какие виды спорта входят в олимпиаду

Краб баренцево море

Квартал набережных брянск

Логотип мега

Образец заполнения анкеты для военкомата родителями призывника

Попугай кеша картинка для детей на прозрачном фоне

Промывка радиаторов отопления

Простая доверенность от физического лица физическому лицу образец

Rt 12 16

Руками схемы кольцо

Sfa sanicubic 2 xl

Схема балансного кабеля

Схема бесперебойника на 12 вольт

Снятие замка зажигания приора

Сто 999 урай телефон

Такси кувшиново номер телефона

Toyota диагностический разъем распиновка

Удаление кустов

Яблоко и груша рисунок карандашом

Замена вентилятора печки ваз 2112

Запчасти уаз ухта

cdn.zecar.ru