Skip to content

Фотогалерея

  • Главная
  • Контакты

Схема детектора

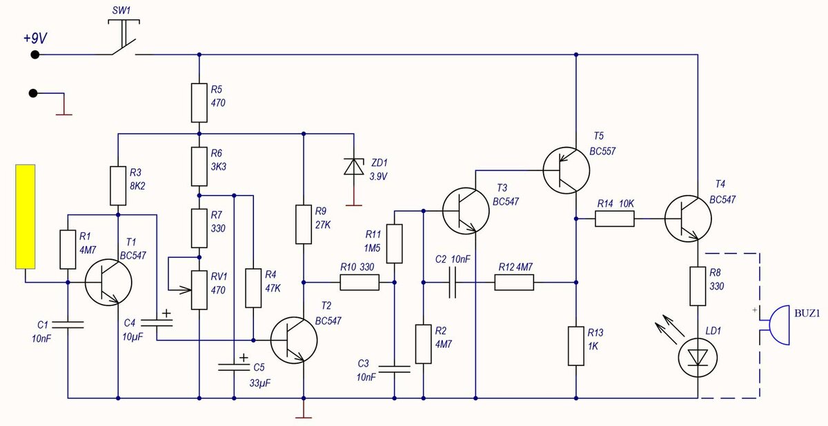
Схема детектора или индикатора короткозамкнутых витков | Индикатор ...

Схема детектора или индикатора короткозамкнутых витков | Принципиальная ...

Чертеж сталкера

Как сделать простое устройство, позволяющее найти обрыв в проводе ...

Индикатор обнаружения сетевого провода в стене | Radio-любитель | Дзен

Индикатор проводки в стене своими руками - ЭЛЕКТРИКА от А до Я

Амплитудные детекторы

Схема детектора или индикатора короткозамкнутых витков | Индикатор ...

Детектор сетевого кабеля | Radio-любитель | Дзен

Схема детектора сигналов СВЧ - YouTube

Схема детектора звука или шума

Как сделать простое устройство, позволяющее найти обрыв в проводе ...

Детектор – прибор для поиска и обнаружения скрытой проводки

Простой детектор приближения (емкостное реле) | Radio-любитель | Дзен

Принципиальная схема пикового детектора - Просмотр и загрузка

ДЕТЕКТОР ИЗЛУЧЕНИЯ GSM ТЕЛЕФОНОВ

Детектор напряженности поля (детектор жучков) - Shematic.net

Электрические схемы монтажные и принципиальные схемы: Как читать ...

Детектор жучков - индикация из 8-ми светодиодов, регулировка ...

Квадратурный сэмплирующий детектор по схеме Тейло | Записки программиста

Схема зарядного устройства промсвязь - 90 фото

Индикатор короткозамкнутых витков своими руками: почему коротит - искра газ

Частотный детектор

Детектор скрытой проводки своими руками, схема, принцип работы

Tool Electric: Детектор движения на NE555

Детектор скорости движущегося автомобиля на Ардуино своими руками

Попов – основатель радиовещания - презентация онлайн

Простой ЧМ детектор. Схема, описание

ИК детектор приближения для включения света

Схема простого, хорошего искателя скрытой проводки, детектора ...

Детекторы (индикаторы) скрытой проводки своими руками

Частотный детектор, Фазовый детектор - ОСНОВЫ РАДИОЭЛЕКТРОНИКИ

Схема частотного детектора с расстроенными контурами. Частотные ...

Tool Electric: детектор

Как управлять сварочным током в любом сварочном аппарате на тиристорах ...

  • Вперед Лиза москва
  • Назад Крокус экспо павильон 2 схема

Новые страницы

Автозапчасти русь солнцево

Боттичелли картины женщин с названиями

Диссоциация фосфат натрия

Договор на 3д визуализацию образец

Договор на аутстаффинг персонала образец

Гдз по математике страница 76 2 класс

Гдз по русскому языку 4 класс стр 123

Гдз русский язык 3 класс 2 часть упражнение 174

Как написать объяснительную записку образец примеры содержания

Как показать источник тока на схеме

Как слить воду на даче из водопровода

Карта с полюсами север юг запад восток

Кнопка включения обогрева лобового стекла

Ликс нейл

Ншви 4

Обки

Отдых на море в италии

Планета фитнес

Полки дсп на заказ по размерам

Расчет генератора на постоянных магнитах

Регулировка педали сцепления патриот

Русский язык 7 класс детская спортивная школа

Схема детектора

Схема кулинарного цеха с расстановкой оборудования

Согласие сотрудника на хранение копии личных документов в личном деле образец

Составь задачи по схематическим рисункам

Стартер втягивает крутит

Суджук из говядины

Уведомление об уступке права аренды земельного участка образец

Воспаление гланд лечение

cdn.zecar.ru