Skip to content

Фотогалерея

  • Главная
  • Контакты

Sa612a

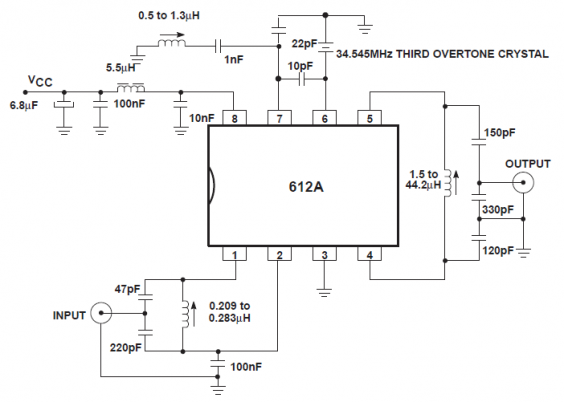
Philips SA612A Gilbert Cell Oscillator for RF Applications

Radio Experimenter's Blog: 【回路】SA612A test at 455kHz

Самодельный КВ приемник на 160м с электронной настройкой (SA612A, LM386)

Radio Experimenter's Blog: 【回路】SA612A test at 455kHz

Philips EE Superhet based on SA612A & MK484: design files

JH8SST/7 - SA612A Simple 7MHz Receiver with a J310 Cascoded RF ...

Sa612A: SA612AD/01,112, Двойной балансный смеситель и генератор [SO-8 ...

SA612A (SOIC-8) Integrated Circuits - qrpver.com

Sa612A: SA612AD/01,112, Двойной балансный смеситель и генератор [SO-8 ...

All wave converter of radio stations on the chip sa612a - YouTube

Free shipping 5pcs/lot SA612 SA612A new original-in Integrated Circuits ...

Приемник диапазона 160 метров на микросхемах SA612A. Схема, описание

エレキット ELEKIT OR-7802 30秒ボイスレコーダー OR7802 電子工作・実験 | edc.moe.go.th

Amazon.co.jp: 10個/lot NE612AN SA612AN SA612A SA612 Mixer 500MHZ UP ...

Troubleshooting an upconverter based on the SA612A mixer | All About ...

SA612A SA612 NE612 NE612A SOP8 Double balanced mixer and oscillator New ...

5PCS SA612A SA612 SA612AD SOP8 | eBay

Sa612a

Free shipping 10pcs/lot SA612A SA612 SOP 8 Best quality -in Integrated ...

Radio Experimenter's Blog: 【回路】SA612A test at 455kHz

10PCS SA612 SA612A SOP-8 | eBay

Radio Experimenter's Blog: 【回路】SA612A test at 455kHz

Интегр.схема NE612A SA612A DIP-8 - КСП Електроникс

rtl-sdr sa612 upconverter copy - OSHWLab

SA612A (SOIC-8) Integrated Circuits - qrpver.com

Sa612A: SA612AD/01,112, Двойной балансный смеситель и генератор [SO-8 ...

JH8SST/7 - SA612A簡易受信機+LM380非革命アンプで聴く7MHz SSB - YouTube

Схема приемника на любительские КВ диапазоны 10-160м с подавлением ...

Sa612A: SA612AD/01,112, Двойной балансный смеситель и генератор [SO-8 ...

5pcs/lot Sa612a Sa612 Sop8 - Relays - AliExpress

Трансивер Аматор-ЭМФ-SA612 - Радиостанции, трансиверы - Схемы ...

TF卡电路-CSDN博客

TG-40 ミキサー回路

Amazon | 10 個 SA612AN SA612A SA612 MIXER 500MHZ UP CONVRT DIP8 IC ...

Sa612A: SA612AD/01,112, Двойной балансный смеситель и генератор [SO-8 ...

  • Вперед Sven avr 2000 схема
  • Назад Что такое интегральная схема

Новые страницы

A bag s belts faulty

Ботанический залив карта

Чем характеризуется реакция замещения

Дом хай тек с двускатной крышей

Электро тонировка лобового стекла

Гдз по математике 5 класс фото

Хит комплект

Какая полярность аккумулятора на логане

Клубника гора эверест

Музыка для тренировок фитнес энергичная

Поручение принципала по агентскому договору образец

Принципиальная схема электропроводки

Прыжки в балете названия с картинками на русском языке

Распиновка блока комфорта рено логан

Rg 213 rexant

Русский упр 697 5 класс

Схема движения 8 троллейбуса чебоксары

Схема электрооборудования иж ода

Схема строения птиц

Схема значение водных богатств в жизни

Спортивно адаптивная школа ярославль

Спортмастер ижевск работа

Свитер косами схема с описанием

Тренировочные огэ с ответами

Улыбающиеся глаза рисунок

Упр 525 русский язык 5 класс

Вакансии по ремонту стиральных машин

Вишня китайская

Замена масла колпино заводской проспект

Женщина с мечом в руке картина

cdn.zecar.ru