Skip to content

Фотогалерея

  • Главная
  • Контакты

Рымкевич 690

KTM 690 SMC R 2023 – KTM KOSAK

СРХ 690

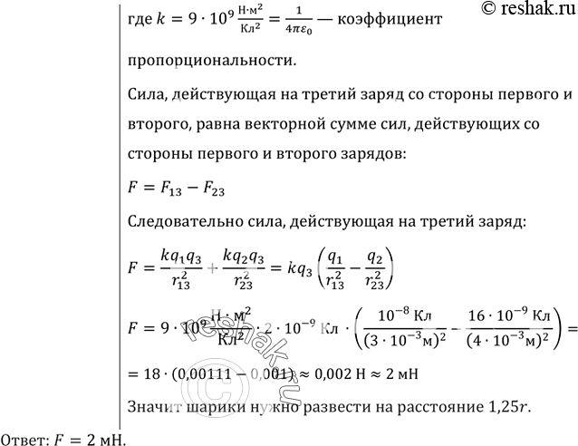
ГДЗ номер 690 физика 10-11 класс задачник Рымкевич

(Решено)Упр.690 ГДЗ Рымкевич 10-11 класс по физике Вариант 1

(Решено)Упр.690 ГДЗ Рымкевич 10-11 класс по физике Вариант 1

(Решено)Упр.690 ГДЗ Рымкевич 10-11 класс по физике Вариант 1

(Решено)Упр.690 ГДЗ Рымкевич 10-11 класс по физике Вариант 1

(Решено)Упр.690 ГДЗ Рымкевич 10-11 класс по физике Вариант 1

Read One Piece 690 - Onimanga

Corner Killer: An AMPed up KTM 690 supermoto | Bike EXIF

Ridgid 690 korjaamolaitteet - Nettikone

????????????????????????????????? : ???????????? 1 ?????? ?.?.53

KTM 690 Duke - Wikipedia

Drink 690 Vector SVG Icon - SVG Repo

KTM 690 SMC-R – Wikipedia

MonoManiacs : Ranx ~ KTM 690 SMC

One Piece Chapter 690 | TCB Scans

Ktm 690 | lupon.gov.ph

690 Smc | ubicaciondepersonas.cdmx.gob.mx

KTM 690 SMC R/690 SMCR EnduroR 2019-2023 Tail Tidy&LED Plate MADE IN UK ...

KTM DUKE 690 - Motochecker

Ktm 690 Smc 2010 | ubicaciondepersonas.cdmx.gob.mx

Level C-690 - The Backrooms????

KTM 690 SMC R: prezzo, velocita, scheda e rilevamenti

KTM 690 SMC-R im Vergleich - Alpen Motorrad

2020 KTM 690 SMC R for sale in Cocoa, FL

690 SMC R 2023

KTM 690 SMC R 2024 - Mas KTM - Concesionario KTM Madrid

GRAFICHE KTM 690 SMC KTM 690 Night - Althea Design

New KTM, 690 SMC-R - Motovlan.be

Details zum Custom-Bike KTM 690 SMC R des Handlers MotoYama GmbH

Rapido 690 2016 Bobiler

Ktm 690 2007 | atelier-yuwa.ciao.jp

2015 KTM 690 Enduro R Archives - Asphalt & Rubber

Fuji Electric FRN22VG1S-2J [690/1046] Function code

  • Вперед Форма обложки дела постоянного и временного свыше 10 лет хранения образец
  • Назад Match the items in column a to their synonyms in column b

Новые страницы

Акт закупки товара у физического лица образец

Авто авито киа спортаж пробегом

Биполярное расстройство личности

Bu850e cyberpower

Ect snow что за кнопка

Форд транзит пассажирский 8 мест

Формы государственно территориального устройства таблица

Государственные реформы петра 1 схема

Группировка стран экспортеров нефти

Как выставить угол зажигания

Какое море в болгарии

Монтеро спорт 3.0 бензин

Москва зовет

Образец согласия на регистрацию несовершеннолетнего ребенка по месту жительства второго родителя

Объяснительная записка в школу об отсутствии ребенка по причине плохого самочувствия образец

Оповещатель зов

Осложнения язвенной болезни желудка и двенадцатиперстной кишки

Политическая карта украины на сегодняшний день с областями и городами подробная на русском языке

Положение асс что это

Полярность аккумулятора ваз

Пвк кузнецк

Русский язык 4 класс стр 63 упр 133

Скачать techstream торрент

Сколько служат тормозные колодки

Спортивная школа олимпийского резерва казань

Святилище душ hollow knight карта

Удалить двусторонний скотч

Виды предложений по цели высказывания и интонации 4 класс презентация школа россии

Всемирная организация здравоохранения презентация

Заявление в школу об отсутствии ребенка по состоянию здоровья на 2 дня образец

cdn.zecar.ru