Skip to content

Фотогалерея

  • Главная
  • Контакты

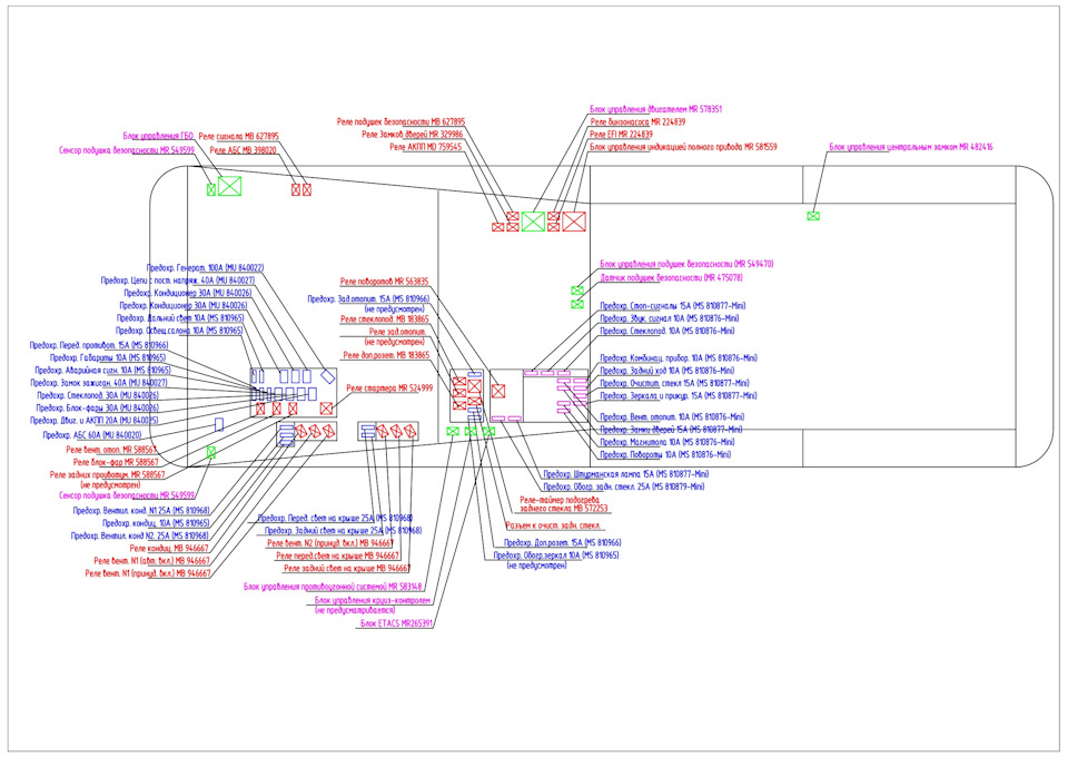
Распиновка предохранителей монтеро спорт

Распиновка предохранителей volkswagen caddy

Распиновка блока предохранителей ваз 2110

Prius распиновка предохранителей

Митсубиси Монтеро спорт, Метан, (обмен) 4000

Мицубиси Монтеро Спорт Амортизатор задний купить в Васильково ...

Mitsubishi Montero Sport уплотнитель стекла, Митсубиси | 1000 KGS ...

Распиновка блока предохранителей ВАЗ 2114, 2110, 2107, 2121 и др. авто ...

Распиновка блока предохранителей Приора, Гранта, Калина, Веста, Ларгус ...

Предохранители Mitsubishi Pajero Sport 1 и реле со схемами и обозначением

Схема предохранителей санг енг муссо спорт - О масле

Блок предохранителей, реле на Митсубиси Монтеро: 1000 KGS Датчики ...

Распиновка предохранителей шевроле ланос 2007г

Распиновка блока предохранителей Приора, Гранта, Калина, Веста, Ларгус ...

Распиновка блока предохранителей Приора, Гранта, Калина, Веста, Ларгус ...

Распиновка эбу монтеро спорт

Схема реле и предохранителей на Монтеро/Паджеро спорт — Mitsubishi ...

Распиновка эбу монтеро спорт

Газель распиновка блоков управления, предохранителей, климата ...

Распиновка эбу монтеро спорт

Замена передних тормозных колодок на Мицубиси Монтеро Спорт - YouTube

Митсубиси Монтеро Спорт Фото – Telegraph

Загорелась лампочка ручного тормоза . На Мицубиси Монтеро Спорт - YouTube

Блок предохранителей Mercedes w211 A2115452301 | Festima.Ru ...

Что скрипит у заднего колеса Монтеро спорт? НУЖЕН СОВЕТ - YouTube

Купить Мицубиси Монтеро Спорт в Алексеевке, Надёжный внедорожник в ...

Расположение агрегатов под капотом митсубиси паджеро спорт - 90 фото

Распиновка предохранителей газель 3302 старого образца

Монтеро спорт. Что менял после покупки. - YouTube

Распиновка предохранителей уаз хантер инжектор

Монтеро спорт внедорожник - YouTube

Схема реле и предохранителей на Монтеро/Паджеро спорт — Mitsubishi ...

Распиновка эбу монтеро спорт

мицубиси паджеро монтеро спорт mitsubishi pajero montero sport ...

Блок предохранителей 3.0 АКПП Паджеро Спорт купить в Волжском ...

мицубиси паджеро монтеро спорт mitsubishi pajero montero sport: Как ...

  • Вперед Претензия на возмещение ущерба при дтп с виновника образец
  • Назад Официальный сайт спс консультант плюс

Новые страницы

Акт приема передачи автомобиля в аренду образец простой

Антенну какой падеж

Болконский сочинение

Экспорт обмен

Елена с днем рождения картинки прикольные смешные

Эпл вотч тренировка

Фитнес клубы челябинска

Форд gt40

Форма 030 у образец заполнения

Гдз 7 класс алгебра дорофеев суворова

Инструкция рассмотрение обращений граждан прокуратура

Как удалить тонировку с фар

Картина купание лошади валентин серов

Карточка гражданина подлежащего воинскому учету образец заполнения

Образец уведомления об убытии иностранного гражданина

Отчет о финансовых результатах расшифровка строк

Прораб общестроительных работ

Распиновка предохранителей монтеро спорт

Ремонт духового шкафа аег

Рисунки для срисовки пацанов легкие

Схема чери амулет

Схема московской оперетты

Схема panasonic

Sng sportplus lives snooker

Спортивные тв каналы прямой эфир

Стансы анализ

Torque андроид

Тренировочные варианты огэ 2021 2022

Все трамваи москвы

Зазор свечей зажигания змз 409

cdn.zecar.ru