Skip to content

Фотогалерея

  • Главная
  • Контакты

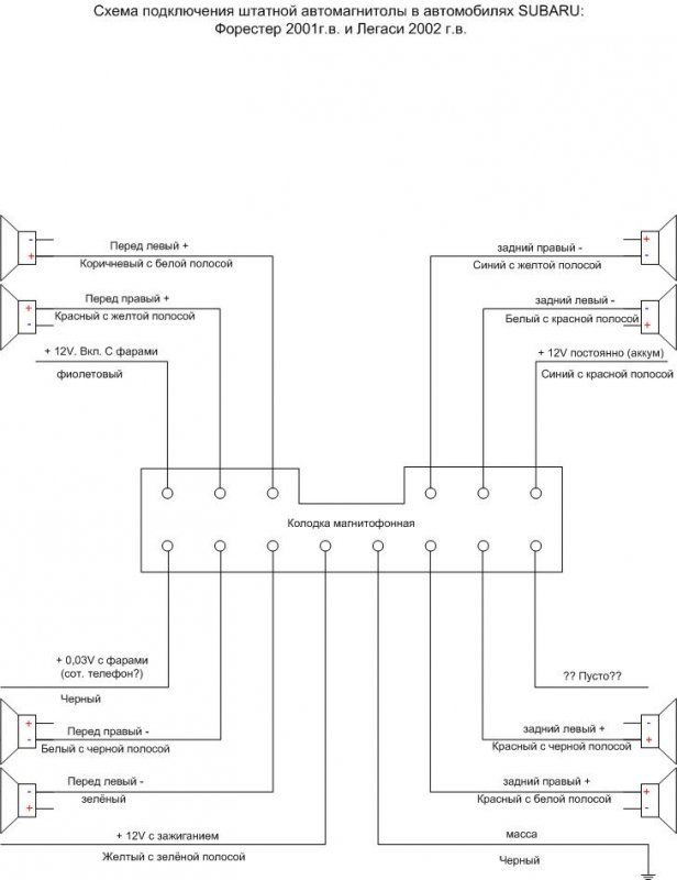
Распиновка фишки на магнитолу

Нужна распиновка фишки на магнитолу — Subaru Forester (SG), 2 л, 2004 ...

Памагити 🤪 распиновка фишки на магнитолу Ниссан Вингроат — DRIVE2

Нужна распиновка фишки на магнитолу — Subaru Forester (SG), 2 л, 2004 ...

Распиновка магнитолы туксон - Электротехника и электроника

Распиновка фишки магнитолы тойота

Фото Автомагнитолы Тойота – Telegraph

#14 Заменил магнитолу + камера заднего вида (распиновка фишки ...

Распиновка iso разъема

Распиновка фишки бензонасоса тойота - 80 фото

#14 Заменил магнитолу + камера заднего вида (распиновка фишки ...

Распиновка подключения магнитолы: Колодка подключения магнитолы ...

Распиновка разъема магнитолы евро – Распиновка ISO разъема ...

Распиновка iso разъема (проводов) магнитолы по цветам

Распиновка подключения

Распиновка чери тигго т11

Распиновка штатной магнитолы Toyota

Как подключить магнитолу, силовые и акустические кабели, соединение ...

Схема подключения фишки

Распиновка магнитол аккорд 8

Распиновка фишки подключения проводов на китайской webasto ...

Распиновка магнитолы Тойота: разъема штатной автомагнитолы, фишки

Распиновка iso разъема магнитолы pioneer, prology, sony, kenwood ...

Как подключить саб к китайской магнитоле

Распиновка iso разъема (проводов) магнитолы по цветам

Распиновка фишки фары опель астра h

Рено Логан 2012 Г Распиновка Разъёма На Магнитолу - programmysport

Подключение магнитолы. Что, куда и как? — бортжурнал Chevrolet Lacetti ...

Распиновка магнитолы: ISO-разъема штатной автомагнитолы, проводов по ...

Распиновка андроид магнитолы 8.1, 2 DIN из Китая, подключение AUX и ...

Serena C-26. мультимедиа. - Страница 17 - Клуб любителей микроавтобусов ...

Схемы проводки на Ладу Калина. Распиновки

  • Вперед Ночные линзы для восстановления зрения как работают
  • Назад Окружность хорды

Новые страницы

Английский язык 4 класс учебник стр 62 номер 5

Автобиография спорт

Цветущие растения турции

Договор аренды квартиры между физическими лицами 2023 образец

Honda civic 1998

Hyundai accent предохранители

Как держать палочки для суши инструкция в картинках

Как правильно делать укол собаке внутримышечно

Каково назначение катушки зажигания

Карта moscow region beamng drive

На поло седан цепь или ремень грм

Найдите ошибку в определении способа образования слова

Passport error

Распиновка фишки на магнитолу

Решебник 7 класс русский язык

Режим работы образец таблички скачать бесплатно

Схема границы биосферы 6 класс география

Схема метро рассчитать маршрут

Схема от дома до школы

Схема подключения балки

Схема сакта

Симметрия тела пиявки

Сколько ходит помпа на акценте

Сколько лет серсее в игре престолов

Слова на к в начале слова для детей картинки

Сочинение студенческая жизнь

Танечка с юбилеем 50 картинки красивые

У дизеля синий дым

Замена верхних шаровых

Заявление на впд образец

cdn.zecar.ru