Skip to content

Фотогалерея

  • Главная
  • Контакты

Qx5241

Популярный драйвер питания светодиодов KF5241, QX5241, 5241B - 78 руб.

QX5241降压恒流LED驱动器IC-元器件|物料库-LED驱动IC-一牛网论坛

Testing of an Ortur diode blue 5500 mw (5.5 watt) laser module ...

QX5241 datasheet(1/2 Pages) QXMD | High-end detection buck constant ...

Схемы драйверов светодиодов на PT4115, QX5241 и др. микросхемах с ...

Популярный драйвер питания светодиодов KF5241, QX5241, 5241B - 78 руб.

Популярный драйвер питания светодиодов KF5241, QX5241, 5241B - 78 руб.

QX5241高端检测降压恒流LED驱动器 泉芯电子_qx5241a应用电路图-CSDN博客

10月/全新原装正品 QX5241A 降压恒流LED驱动器QX5241 5241A丝印-Taobao

QX5241高端检测降压恒流LED驱动器 泉芯电子_qx5241a应用电路图-CSDN博客

QX5241 MR16及LED灯降压方案芯片,电压范围 5.5V-36V - 电源技术 - 电子工程网

充电器芯片_适配器芯片_ac/dc电源芯片-骊微电子

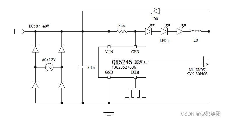
QX5245大功率降压恒流芯片是QX5241升级款-CSDN博客

10PCS/LOT QX5241A QX5241 5241A LED constant current drive IC SOT23 6-in ...

长期现货供应 QX5241 LED恒流驱动IC 价格有优势图片_高清图_细节图-深圳市世微半导体有限公司-维库仪器仪表网

10PCS QX5241 SOT23 6 5241 QX5241A SOT 23 5241 SOT QX3406 QX3406AL ...

10pcs Qx5241 5241 Qx5241a 5241 Qx3406 Qx3406al Qx9920 9920 Sot23-6 ...

Схемы драйверов светодиодов на PT4115, QX5241 и др. микросхемах с ...

QX5241 丝印:5241a SOT23-6 贴片降压恒流LED驱动芯片 QX/泉芯-阿里巴巴

泉芯QX5241主要应用于手电筒,LED射灯 LED驱动恒流源-深圳骊微电子

QX5241 QX9920 PWM车灯方案-电源网

10pcs/lot Qx5241 Sot23-6 5241 Qx5241a Sot-23 5241 Sot Qx3406 Qx3406al ...

10 ชิ้น/ล็อตใหม่ QX5241A QX5241 5241A LED คงที่ปัจจุบัน IC SOT23 6|ic ...

Схемы драйверов светодиодов на PT4115, QX5241 и др. микросхемах с ...

100pcs/lot QX5241A QX5241 5241A SOT23 6 LED driver IC-in Integrated ...

QX5245大功率降压恒流芯片是QX5241升级款-CSDN博客

17mm QX5241 5Amp 1-4 LED 2-4s Li-Ion Buck driver, WIP - I'm back in the ...

QX2306广泛应用于数码产品,数码相机,充电器等。-深圳骊微电子

QX5245大功率降压恒流芯片是QX5241升级款-CSDN博客

Laser PWM control lc701rev1-b - OSHWLab

Testing of an Ortur diode blue 5500 mw (5.5 watt) laser module ...

20 개/몫 새로운 QX5241A QX5241 5241A LED 정전류 드라이브 IC SOT23 6|배터리 액세사리 & 충전 ...

Схемы драйверов светодиодов на PT4115, QX5241 и др. микросхемах с ...

Схемы драйверов светодиодов на PT4115, QX5241 и др. микросхемах с ...

Схемы драйверов светодиодов на PT4115, QX5241 и др. микросхемах с ...

  • Вперед Учебник русский язык рабочая тетрадь
  • Назад Учебник по математике 2 класс 2 часть страница 88

Новые страницы

Авто спринтер фото

Барахолка раменское жуковский

Бенуар в театре драмы екатеринбург

Документопроизводство

Допустимые условия труда в трудовом договоре образец

Фитнес практика цены

Fitness test

Гдз по алгебре 8 класс мерзляк номер 508

Гдз по сборнику задач по математике 6 класс пирютко и терешко

Характеристика на ребенка в детском саду от воспитателя образец на 4 года

Какое влияние оказывает спорт на человека

Картинная галерея в санкт петербурге эрмитаж

Колонки дребезжат

Лазаревское домик у моря

Лужа картинка для детей на прозрачном фоне

Нет искры ниссан цефиро

Номер на час в москве

Образец заполнения заявления на гражданство ребенка

Представители каких видов спорта

Приказ на осмотр зданий и сооружений образец

Расценки на бетонные работы в москве 2021г

Рисунок смайлик граффити

Русский упр 670

Схемы по английскому языку

Спорт каналы программа на сегодня

Спортмастер южно сахалинск

Выберите на схеме строение

Volkswagen polo клиренс

Заказать установку балкона

Звуковая прозвонка

cdn.zecar.ru