Skip to content

Фотогалерея

  • Главная
  • Контакты

Q на схеме

Q на схеме. Тда 8560 схема усилителя. Усилитель на микросхеме tda8560q. Tda8560q схема усилителя. Микросхема tda8560 схема включения.

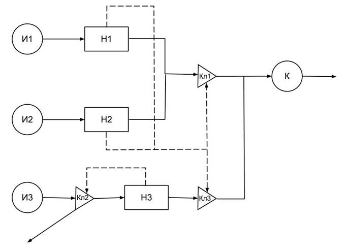
Q на схеме. Q схема. Схема прибора обслуживание какая модель. Q-схема имитационной модели. Q-схема клапан.

Q на схеме. Tda1552q схема усилителя. Mc96f6432q схема. Sony a2565q схема подключения. Самодельный усилитель на базе tb6560.

Q на схеме. Q схема. Схема одноканальной смо. Одноканальная смо с ограниченной очередью схема. Простейшая одноканальная модель схема.

Q на схеме. Схема ресурсов системы пример. Схемы транзакта. Основная выполнения функции. Схема информационных ресурсов.

Q на схеме

Q на схеме. Тда 8563 схема усилителя. Тда 8560q схема усилителя. Схема усилителя на микросхеме tda8560q. TDA 8560 усилитель схема.

Q на схеме. Q схема. Q-схема примеры. Q схема смо для оку. Q-схемы моделирования клапаны.

Q на схеме. Tda1562 усилитель схема. Усилитель на тда 1562q схема. TDA 1562 усилитель для сабвуфера. Схема усилителя а микросхеме tda1562q.

Q на схеме. Tda8560q микросхема. Тда 8560 схема усилителя. Усилитель на микросхеме tda8560q. Схема усилителя на микросхеме tda8560q.

Q на схеме. Q схема. Моделирование на аналоговых вычислительных машинах. Q-схема примеры. Q-схема имитационной модели.

Q на схеме. Тда 1557q схема. Схема китайской кассетной автомагнитолы. 1557q усилитель схема. Усилитель на tda1557q.

Q на схеме

Q на схеме. Q схема. Q схема моделирования. Q-схема клапан. Q схема GPSS.

Q на схеме

Q на схеме

Q на схеме. Tda7379 усилитель. Tda1558q схема усилителя мощности. 1557q усилитель схема. Tda1558q Datasheet.

Q на схеме. Тда 1557q схема усилителя звука. Микросхема усилитель мощности для сабвуфера 12 вольт. Схема УНЧ на микросхеме тда1557. Тда 8560q схема усилителя.

Q на схеме

Q на схеме. Усилитель звука на tda1558q. Схема усилителя мощности на микросхеме tda1556q. Усилитель 2.1 на микросхеме TDA 1555q. Усилитель на tda1557q.

Q на схеме. Tda1552q схема включения. Интерскол ФМ-32/1900э регулятор оборотов. Tda1552 схема подключения. Усилитель на tda1552q.

Q на схеме. Усилитель на tda1557q. Тда 1557q схема усилителя. Тда 1557q характеристики. Tda1557q схема подключения.

Q на схеме. Q схем описание.

Q на схеме. Усилитель на tda1557q. Схема усилителя на микросхеме tda1557q. Тда 1557q схема усилителя. Усилитель на двух микросхемах TDA 1557q.

Q на схеме

Q на схеме. Q схема. Q-схема имитационной модели. Q схема для двустороннего движения. Упрощенная q-схема кондиционера.

Q на схеме. Усилитель тда 1558q. Tda1558q усилитель схема подключения. Микросхема 1558. Tda1558q схема усилителя.

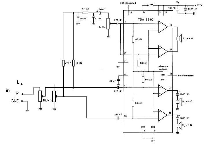
Q на схеме. Трехканальный усилитель на тда 1554q. Схема усилителя на tda1554. Tda1558q усилитель 2.1. Tda1558 схема усилителя 2.1.

Q на схеме. Усилитель звука на tda1558q. Tda1554q схема усилителя. Tda1558q схема усилителя мощности 2.1. Tda1558 схема усилителя.

Q на схеме. Nx4522//q схема принципиальная. Q-схема клапан. Буферный элемент на структурной схеме. Упрощенная q-схема кондиционера.

Q на схеме

Q на схеме. Микросхема tda8350q схема включения. Tda8350q схема усилителя. Даташит микросхемы tda8350q. Tda8350q схема включения усилителя.

Q на схеме

Q на схеме. Tda1554q схема усилителя мощности. УНЧ на микросхеме 1558. Усилитель tda8139. Tda7266 схема усилителя.

Q на схеме. Блок диаграмма GPSS. Q схема GPSS. Блок схема GPSS. Транзакты в GPSS.

Q на схеме. Усилитель tda1554q. Усилитель тда 1558q. Микросхема tda1554q схема включения. 1554q усилитель.

Q на схеме

Q на схеме. TDA 1562 усилитель. Tda1562qcu. Тда 2007 схема усилителя. Tda1562q схема усилителя мощности.

Q на схеме. Fozgometer схема. CHT 10q схема. Velodyne CHT-10q схема. Q-метр (измеритель добротности) Proteus.

Q на схеме

Q на схеме. Усилитель на микросхеме tda8560q. Tda8560q печатная плата. Тда 8560q схема усилителя. Усилитель на tda8560q с темброблоком.

Q на схеме. Тда 7498 схема. Количество входов на усилителе 5.1 схема.

Q на схеме. Q схема GPSS. Динамические объекты. Динамическое создание объектов. Блок схема программы на GPSS.

Q на схеме. Q схема. Q-схема МКУ смо. Q схема смо для оку. Непрерывно-стохастические модели q-схемы используют.

Q на схеме. Тда 1557q схема. Микросхема тда 1557 схема. 1557q усилитель схема. Блок питания для tda1557q.

Q на схеме. Tda1560q. Tda1560q схема. Tda1560q схема усилителя. Tda1560q схема усилителя мощности.

Q на схеме. Блок диаграмма GPSS. Блок схема GPSS. Блок схема программы на GPSS. Q схема GPSS.

Q на схеме. Блок диаграмма GPSS. Блок схема программы на GPSS. Блок схема GPSS. Preempt GPSS блок схема.

Q на схеме. Q схема GPSS. Блок схема GPSS. Блок диаграмма GPSS. Схема модели GPSS построить.

Q на схеме

Q на схеме. Релейная защита в системах электроснабжения напряжением 0,38-110 кв.. Ремонтная перемычка 110 кв обозначение на схеме. Q1 на схеме. Схема ПС 110/35/6 кв с отделителями и короткозамыкателями.

Q на схеме. Блок схема GPSS. Блок диаграмма GPSS. GPSS блок transfer. Q схема GPSS.

Q на схеме. Tda1554q схема усилителя мощности. Tda1558q для сателлитов. Tda1558q усилитель 2.1. TDA 7388 усилитель.

Q на схеме. Тда 1562 аналог. Тда 1562 даташит на русском.

Q на схеме. Tda8954 схема усилителя. Tda1562 усилитель схема. Tda1562 схема усилителя мощности. Tda1562 для сабвуфера.

Q на схеме. Q схема. Q схема GPSS. Картинки схем m m 1 m в имитационном моделировании.

Q на схеме. Непрерывно-стохастические модели q-схемы. Q схема. Непрерывное стохастическое модели QСХЕМЫ. Как построить q-схему.

Q на схеме

Q на схеме. Q схема. Nbd8008t-q схема. 4 Hbf534ew0q схема.

Q на схеме. Усилитель на тда 7057aq. Схема УНЧ на микросхеме tda1558q. Даташит микросхемы TDA 7057. Tda1558 схема усилителя 2.1.

Q на схеме. Q схема. Q схем описание. Схема q965 Express. 010098-Q схема.

Q на схеме. Q схема. Q-схема клапан. Схема объекта моделирования с байпасным потоком. Q1 на схеме.

Q на схеме. Схемы включения транзисторов таблица. Как различать схемы включения транзисторов. Таблица свойств включения транзисторов. Схема включения транзисторов таблица 8.1.

Q на схеме. Q схема. Q схема моделирования. Q-схема системы массового обслуживания. Q-схема примеры.

Q на схеме. Тда 1557q схема усилителя. Tda8350q схема включения усилителя. Тда 1557q даташит. Тда 8567q схема усилителя.

Q на схеме. Q схема. Непрерывно-стохастические модели q-схемы. Q-схемы моделирования клапаны. Q схема GPSS.

Q на схеме

Q на схеме. Q схема. Q схем описание. Q схема для двустороннего движения. Химия -q +q схема.

Q на схеме. Q схема. Q-схема клапан. Q схема смо для оку. Смоделировать схему электрическую функциональную счетчика.

Q на схеме

Q на схеме. Tps51216. Микросхема ti tps51216. Tps51216 схема. Микросхема маркировка даты выпуска.

Q на схеме. Tda1554q схема усилителя мощности. Тда 1554 схема усилителя. Усилитель мощности на TDA 1554q. Микросхема tda1554q схема включения.

Q на схеме. Микросхема tda2616 схема усилителя. Tda2616 усилитель печатная плата. Усилитель на микросхеме tda2615. Усилитель на микросхеме tda2616 мостовой.

Q на схеме. Печатная плата на микросхеме TDA 1524. Плата предусилителя tda1524a. Даташит микросхемы tda1524. Тда1524 предусилитель.

Q на схеме

Q на схеме

Q на схеме. Tda1554q схема усилителя. Tda1554q схема. Tda1554q усилитель 2.1. Tda1554q схема усилителя мощности.

Q на схеме. Tda1558q схема усилителя мощности 2.1. Tda1554q схема усилителя мощности. Усилитель на микросхеме TDA 1554q. Схема микросхемы тда 1558 q.

Q на схеме. Усилитель на tda1557q. Тда 1557q схема. Tda1557q схема усилителя. Схема микросхемы тда1557q.

Q на схеме. Ibanez ts808 схема. Mu-tron III схема. Mu tron Pedal schematic. Maxon 808 schematic.

Q на схеме. Ступенчатый сигнал симулинк. Q схема моделирования. Временное моделирование схемы. Интегратор симулинк два сигнала.

Q на схеме. Q схема. Q-схема онлайн. Химия -q +q схема.

Q на схеме. Tda1558q схема усилителя 2.1. Усилитель НЧ TDA 1558q. Tda1558q с блютуз модулем. Микросхема тда 1558q схема включения.

Q на схеме. Tda1554q схема. Схема УНЧ на микросхеме 1554. Tda7297 усилитель Мостовая схема. Tda1554q схема усилителя 2.1.

Q на схеме. Тда 8560q схема усилителя. Ta8263bhq схема включения. Tda8560q схема усилителя мощности. Ta8263bhq схема подключения.

Q на схеме

Q на схеме. Tda6111q схема усилителя. Микросхема tda6111q даташит. Усилитель звука на tda6111q. Тда6111q усилитель звука схема.

Q на схеме. Mf3 усилитель линкора схема. Ar-33q схема. Схема усилителя Vilnius 3. Усилитель пж-3.

Q на схеме. Q схема. Q-схема клапан. Q схема с ограниченной очередью. Q схема для двустороннего движения.

  • Вперед 8 Кубков карта дня 78 дверей
  • Назад Обмен веществ главный признак жизни 6 класс презентация

Новые страницы

Алроса инвестинг

Блок схема инструкция

Центр спортивного плавания краснодар

Гдз по математике страница 35 номер 22

Гранд отель бассейн красная поляна

Как заказать печать для ип

Картинки про большую семью прикольные

Красивый рисунок дракона

Лаванда фон для презентации

Маникюрный инструмент заточка

Математика 5 класс часть вторая

Национальные проекты ссср

Печать белово

Перестала дуть печка ваз 2114

Перетяжка салона в кемерово

Первинка index php showtopic

Пку 15 21 111 ip54

По графику гармонических колебаний рисунок 125 определите амплитуду период и частоту колебаний

Премия bafta за лучшую мужскую роль второго плана

Q на схеме

Распиновка разъема рации

Rtl8211bl

Русский стандарт бизнес банк

Сгруппируйте глаголы по признаку

Схема законодательного процесса в российской федерации

Штатное расписание школы образец

Сип крепление

Собаки из тт схемы

Тренировка температура тела

Возражение на акт камеральной проверки фсс образец

cdn.zecar.ru