Skip to content

Фотогалерея

  • Главная
  • Контакты

Пробить автономер

Курс ТОК для вебинара

Автономер СССР | Festima.Ru - Мониторинг объявлений

Автономер - Санкт-Петербург купить в Москве | Хобби и отдых | Авито

3 СЕКРЕТА ОТ ЗВЕЗД: КАК ПРОБИТЬ ФИНАНСОВЫЙ ПОТОЛОК

La receta de humus rojo la dejo con la siguiente foto Свекольный Хумус ...

Как зарабатывать МИЛЛИОНЫ?! ЭТИ установки мешают вам пробить финансовый ...

Posted by @2018lovalova Екатерина Матюхина: Чтобы чего-то добиться в ...

Американский автономер Naperville City купить в Санкт-Петербурге ...

Яндекс доставка... Оказывается, дно можно пробить | Пикабу

Сувенирный номер на машину Калининград, автономер, металл, 15х30 см ...

Анкано | Пикабу

МТС - как пробить дно не вызывая подозрений у санитаров | Пикабу

Водителям предложили повесить «Барби» на авто - Газета.Ru | Новости

Что делать, чтобы не украли АВТОНОМЕРА - YouTube

Шипастый пузырь в Genshin Impact: как пробить и очистить водоем

Курс ТОК для вебинара

Вопрос по ЕНП. Мошенничество или нет? | Пикабу

В ХАМАСе заявили о создании новой сверхмощной бомбы - новости Израиля и ...

Мальчик Спартак, 22 года, мальчики по вызову, Москва

Game Jolt - Share your creations

И еще раз - Задание - World of Warcraft

АВТОНОМЕРА777 (красивые номера на авто) | ВКонтакте

8 ключевых точек роста для выхода на 10 млн. в мес. выручки с WB или Ozon

Бесплатный мастер-класс по маркетплейсам

Гипноз как инструмент для изменения вашей реальности | Пикабу

Как работают ограничивающие установки

Как приготовим щавелевый гаспачо | РБК Life

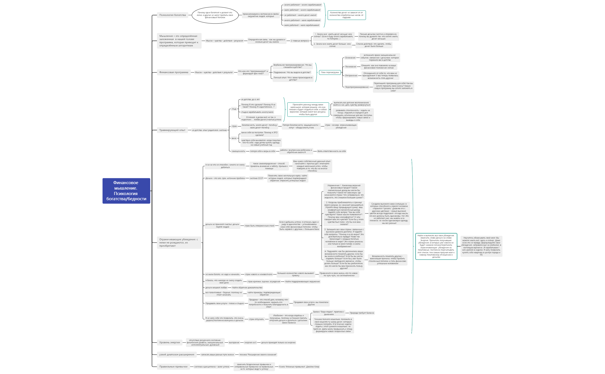
Финансовое мышление | Evgeniya Lebedeva - Xmind

Finpark Диагностика

ПРЕДОБУЧЕНИЕ

Бесплатный мастер-класс Нейрографика

Для Ильи Сафронова матч в Челябинске стал 50 в составе "сине-голубых ...

Каждый из вас сможет узнать себя и увидеть свои персональные стратегии ...

околоIOSный boosty - эксклюзивный контент на Boosty

Первое живое мероприятие Азата Валеева в Уфе

  • Вперед Медлок
  • Назад Ремонт компьютеров ростов западный

Новые страницы

Алгебра 9 класс 769

Алгоритм действий схема

Чистка омывателя лобового стекла

Д 815 г

Datasheet на русском перевод

Гдз физика 7 класс перышкин 33 упражнение

Хедхантер череповец

Карта старых заброшенных деревень кемеровской области

Красивые места в татарстане для

Математика 6 класс мерзляк учебник номер 769

Можно ли после массажа идти на тренировку

Найдите объем в части конуса изображенной на рисунке в ответе укажите v п 13 9

Оправдать погасить лазурь

Остановка донбасс луганск карта

Печка ланос устройство

Предохранитель на омыватель лобового стекла ваз 2109

Пробить автономер

Распиновка катушки ваз 2115

Рено дастер инструкция

Русские красивые спортивные девушки

Сегменты печени на кт схема

Схема таблица части речи

Сколько стоит прошивка евро 2

Спецификация к чертежу образец

Термостат электрический схема

The police are questioning the suspects

Тренировочный вариант 9 фипи огэ 2023

Установка откатных ворот домодедово

Ваз 2107 замена сальника на заднем мосту

Запись в трудовой о награждении почетной грамотой образец

cdn.zecar.ru