Skip to content

Фотогалерея

  • Главная
  • Контакты

Принципиальные схемы цветомузыки

Принципиальные схемы цветомузыки. Усилитель для ЦМУ на транзисторах. ЦМУ на транзисторах п214. Компрессор для ЦМУ на lm358. Приставка цветомузыкальная Фотон схема.

Принципиальные схемы цветомузыки. Схема цветомузыки на светодиодах на кт805. Цветомузыка на кт805 схема. Схема 4 канальной ЦМУ на транзисторах. Цветомузыка на кт819.

Принципиальные схемы цветомузыки. Фильтры для цветомузыки на lm324. Схема цветомузыка на операционных усилителях. Компрессор для ЦМУ на lm358.

Принципиальные схемы цветомузыки. Kit nf192led набор радиолюбителя для сборки ЦМУ. Nf192led набор радиолюбителя для сборки ЦМУ. Nf192led набор радиолюбителя для сборки ЦМУ цветомузыкальной установки. Монтажная схема Kit nf192led.

Принципиальные схемы цветомузыки. Схема усилитель для цветомузыки на lm324. Фильтр ЦМУ на операционном усилителе. Предварительный усилитель для ЦМУ схема. Схема фильтров ЦМУ на лм324.

Принципиальные схемы цветомузыки. Схема печатной платы светомузыки. Схема цветомузыки Прометей 1. Схема цветомузыки на lm324. Цветомузыка Прометей 2 принципиальная схема.

Принципиальные схемы цветомузыки. Lm567 цветомузыка. Схема цветомузыки на РГБ ленте. Схема цветомузыка СДУ. Светодиодная цветомузыка схема на микросхеме.

Принципиальные схемы цветомузыки. Мираж 3 цветомузыка схема принципиальная электрическая. Схема светомузыки Мираж. Схема цветомузыки на транзисторах для светодиодной ленты. Схема цветомузыки на lm324.

Принципиальные схемы цветомузыки. Схема 4 канальной ЦМУ на транзисторах. Схемы цветомузыки на транзисторах и светодиодах. Цветомузыка с RGB светодиодной лентой схема. Цветомузыка схема четырехканальная схема.

Принципиальные схемы цветомузыки. Схема 4 канальной ЦМУ на транзисторах. Цветомузыка на кт805 схема. Схема цветомузыки на транзисторах кт805. ЦМУ на транзисторах кт805.

Принципиальные схемы цветомузыки. ЦМУ на транзисторах схема. Простая схема ЦМУ на тиристорах. Цветомузыка на транзисторах своими руками схемы. Предварительный усилитель для ЦМУ схема.

Принципиальные схемы цветомузыки

Принципиальные схемы цветомузыки. Простые схемы ЦМУ на светодиодах. Схема цветомузыка СДУ. Схема трехканальной цветомузыки. Ключи ЦМУ на полевых транзисторах.

Принципиальные схемы цветомузыки. Простая схема ЦМУ на тиристорах. Эл.схемы ЦМУ. ЦМУ на светодиодных лентах схема 12в. Схема цветомузыки Прометей 1.

Принципиальные схемы цветомузыки. Цветомузыка на транзисторе кт3102. Светомузыка на транзисторе кт819. Цветомузыка схемы 12в. Цветомузыка светофон схема.

Принципиальные схемы цветомузыки. ЦМУ на lm324. Схема цветомузыки на lm324. Схема 4х канальной цветомузыки. Микросхема lm324 схема включения.

Принципиальные схемы цветомузыки. Схема китайской цветомузыки с микрофоном. К176ие12 схема цветомузыки. Цветомузыка на микросхеме к176ие12 схема. Цветомузыка на микросхеме к176ие12 схема печатная плата УНЧ.

Принципиальные схемы цветомузыки. Цветомузыка на транзисторе кт3102. Цветомузыка с RGB светодиодной лентой схема. Схема цветомузыки на 220 вольт.

Принципиальные схемы цветомузыки. Цветомузыка спектр 12 м схема. ЦМУ Мираж 3 схема. Мираж 3 цветомузыка схема принципиальная электрическая. Цветомузыка Шоола схема электрическая.

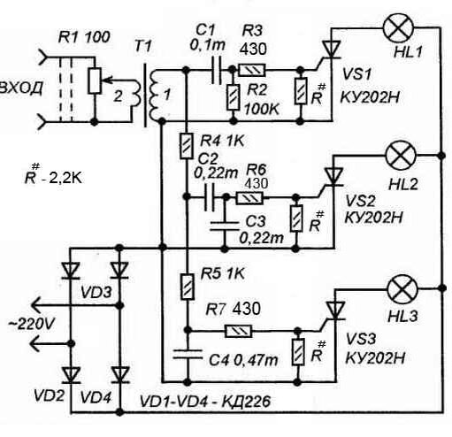
Принципиальные схемы цветомузыки. Цветомузыка на тиристорах ку202н схема 220. Рабочие схемы ЦМУ на тиристорах.

Принципиальные схемы цветомузыки. Цветомузыка на транзисторах п213 схема. Схема простой цветомузыки на тиристорах на 220 вольт. Схемы ЦМУ на транзисторах п 213. Схема ЦМУ Искра 2м.

Принципиальные схемы цветомузыки. Светомузыка своими руками на светодиодах схема. Схемы цветомузыки на тиристорах ку202н. Схема цветомузыки на светодиодах на 5 вольт. Схемы цветомузыки на светодиодах на 12 вольт.

Принципиальные схемы цветомузыки

Принципиальные схемы цветомузыки. Схема китайской цветомузыки с микрофоном. ЦМУ от микрофона схема. Автомат световых эффектов ВРЛ 107 печатная плата. Электрическая принципиальная схема цветомузыки.

Принципиальные схемы цветомузыки. Электрическая принципиальная схема цветомузыки. Схемы цветомузыкальных приставок. Схема ЦМУ: блик-1. Микрофонная цветомузыка схема.

Принципиальные схемы цветомузыки

Принципиальные схемы цветомузыки. Схема цветомузыки на транзисторах кт805 и кт819. Компрессор входного сигнала ЦМУ. Телемеханика 3 цветомузыка схема. Схема предварительного усилителя для цветомузыки.

Принципиальные схемы цветомузыки. Схема цветомузыки на микроконтроллере atmega8. Цветомузыка на lm324. Схема цветомузыки на lm324. ЦМУ на lm324.

Принципиальные схемы цветомузыки. Рабочие схемы ЦМУ на тиристорах. Цветомузыка на тиристорах ку202н схема 220. Электрические схемы ЦМУ на тиристорах. Цветомузыка на тиристорах ку 202 схема простая.

Принципиальные схемы цветомузыки. Цветомузыка спектр 301 схема. Схема цветомузыки ритм СДУ-3. Электрическая принципиальная схема цветомузыки. Электроника СДУ-3 ритм схема.

Принципиальные схемы цветомузыки. Схемы светодиодной цветомузыки на lm324. Принципиальная схема цветомузыки на светодиодах. Фильтры для цветомузыки на lm324. Цветомузыка на микросхеме lm324.

Принципиальные схемы цветомузыки. Схема цветомузыки на транзисторах кт819. Схема цветомузыки на светодиодах на кт3102. Фильтры для ЦМУ на транзисторах схема. Частотные фильтры для цветомузыки схемы.

Принципиальные схемы цветомузыки. Цветомузыка на транзисторах кт805ам. Цветомузыка телемеханика 6 схема подключения. Электроника цм 61 цветомузыка схема. Схема 4 канальной цветомузыки на тиристорах.

Принципиальные схемы цветомузыки. Схемы цветомузыки на светодиодах на 12 вольт. Цветомузыка с RGB светодиодной лентой схема. Схема светодиодной цветомузыки с разделением частот. Цветомузыка на RGB ленте схема.

Принципиальные схемы цветомузыки. Схема цветомузыки на тиристорах 12 вольт. Светомузыка на тиристорах на 220 вольт. Схема 4 канальной ЦМУ на транзисторах. Цветомузыка на тиристорах 12 вольт.

Принципиальные схемы цветомузыки. Цветомузыка 12 вольт схема. Схема 4 канальной цветомузыки на тиристорах. Схема 4 канальной ЦМУ на транзисторах.

Принципиальные схемы цветомузыки. Цветомузыка на lm324. Схема ЦМУ: блик-1. Цветомузыкальная приставка спектр-10 схема.

Принципиальные схемы цветомузыки

Принципиальные схемы цветомузыки. Тиристорная схема цветомузыки. Простая схема ЦМУ на тиристорах. Цветомузыка на ку202н. Схема 4 канальной цветомузыки на тиристорах.

Принципиальные схемы цветомузыки. ЦМУ Прометей 1 на светодиодах. Фильтры для ЦМУ схемы. Цветомузыка спектр 12 м схема. Схема цветомузыки Прометей.

Принципиальные схемы цветомузыки

Принципиальные схемы цветомузыки. ЦМУ на транзисторах кт805. ЦМУ на транзисторах п214. Светомузыка на транзисторе кт819. Схема 4х канальной цветомузыки.

Принципиальные схемы цветомузыки. Цветомузыка спектр 12 м схема. Схема цветомузыка на операционных усилителях. Цветомузыка 12 вольт схема. Схема цветомузыка шумомер на светодиодах.

Принципиальные схемы цветомузыки. Схема цветомузыки на тиристорах и микросхемах. ЦМУ Фотон 2 схема. Схема цветомузыки на lm324.

Принципиальные схемы цветомузыки. ЦМУ на тиристорах ку202н схема. Схема цветомузыки на симисторах схемы.

Принципиальные схемы цветомузыки

Принципиальные схемы цветомузыки. Схема 4 канальной ЦМУ на транзисторах. Цветомузыка на транзисторах кт805ам. Светомузыка на транзисторе кт819. Схема 4 канальной цветомузыки на тиристорах.

Принципиальные схемы цветомузыки. Схема цветомузыки на транзисторах для светодиодной ленты. Цветомузыка на транзисторе кт315 схема. Цветомузыкальная приставка спектр-10 схема. Цветомузыка с усилителем схема печатная плата.

Принципиальные схемы цветомузыки. ЦМУ на lm324. Фильтры для цветомузыки на lm324. Схемы и печатные платы ЦМУ. Схема печатной платы светомузыки.

Принципиальные схемы цветомузыки. ЦМУ Фотон 2 схема. Цветомузыка на тиристорах схема 220 вольт. Цветомузыка Фотон 2 схема электрическая. Схема 4х канальной цветомузыки на тиристорах.

Принципиальные схемы цветомузыки. Схема цветомузыки на транзисторах кт819. Цветомузыка на транзисторах кт805. Схема цветомузыки на транзисторе кт817. ЦМУ на светодиодных лентах схема 12в.

Принципиальные схемы цветомузыки. Цветомузыкальная приставка на микросхеме 157уд2. Мираж 3 цветомузыка схема принципиальная электрическая. Схема цветомузыки электроника цм 02. Компрессор для цветомузыки на транзисторах схема.

Принципиальные схемы цветомузыки. Схемы цветомузыки на транзисторах и светодиодах. Схема усилитель для цветомузыки на lm324. Усилитель для ЦМУ на транзисторах. Схема оптического входа для УНЧ.

Принципиальные схемы цветомузыки. Схема цветомузыки на транзисторах кт805. Светомузыка своими руками схемы на транзисторах. ЦМУ на тиристорах ку202н. Цветомузыка на тиристорах 12 вольт.

Принципиальные схемы цветомузыки. Схемы усилитель ЦМУ. На транзисторах. Схема цветомузыки на транзисторах кт805. Схема цветомузыки на транзисторах кт819. Схема цветомузыки на транзисторах для светодиодной ленты.

Принципиальные схемы цветомузыки. Цветомузыка на транзисторах кт805. ЦМУ на транзисторах схема. Простая схема ЦМУ на тиристорах. ЦМУ на тиристорах ку202н.

Принципиальные схемы цветомузыки. ЦМУ Фотон 2 схема. Цветомузыка Шоола схема электрическая. Цветомузыка Радуга 4 схема. Цветомузыка на RGB ленте схема.

Принципиальные схемы цветомузыки. ЦМУ на транзисторах схема. Цветомузыка на транзисторе кт3102. Схема цветомузыкальной установки на светодиодах. Схема цветомузыки на транзисторах кт805 и кт819.

Принципиальные схемы цветомузыки. Цветомузыка на тиристорах ку202н. Светомузыка на тиристорах на 220 вольт. Цветомузыка 220 вольт 4 канала схема. Схема цветомузыки на тиристорах.

Принципиальные схемы цветомузыки. Схема цветомузыка СДУ. Схема цветомузыка на светодиодах самодельная. Схема 4 канальной ЦМУ на транзисторах. Цветомузыка на кт805 схема.

Принципиальные схемы цветомузыки. Схема усилитель для цветомузыки на lm324. Активный фильтр для ЦМУ 200герц. Схема цветомузыки на lm324. Цветомузыка на микросхеме lm324.

Принципиальные схемы цветомузыки. Схема 4 канальной цветомузыки на тиристорах. Телемеханика 3 цветомузыка схема. ЦМУ телемеханика 6. ЦМУ телемеханика 6 схема.

Принципиальные схемы цветомузыки. Простая цветомузыка на транзисторах кт805. Схема цветомузыки на транзисторе кт817 с микрофоном. Цветомузыка Шоола схема электрическая. Цветомузыка на транзисторах кт315.

Принципиальные схемы цветомузыки. ЦМУ на светодиодных лентах схема 12в. ЦМУ Мираж 3 схема. Схема ЦМУ С компрессором на светодиодной ленте. Схема цветомузыки на транзисторах для светодиодной ленты.

Принципиальные схемы цветомузыки

Принципиальные схемы цветомузыки. Схема 4 канальной ЦМУ на транзисторах. Схема цветомузыки на транзисторах для светодиодной ленты. Цветомузыка на lm324. Цветомузыка спектр 301 схема.

Принципиальные схемы цветомузыки. ЦМУ Прометей-1 принципиальная схема. ЦМУ на tl072. Мираж 3 цветомузыка схема принципиальная электрическая. ЦМУ Фотон 2 схема.

Принципиальные схемы цветомузыки. Цветомузыка Искра 2м схема. Цветомузыка электроника е1-04м схема принципиальная. Схема цветомузыки Прометей 1. Цветомузыка спектр 301 схема.

Принципиальные схемы цветомузыки. Схема цветомузыки на транзисторах для светодиодной ленты. Схема цветомузыки с микрофоном на светодиодах. Цветомузыка с RGB светодиодной лентой схема. Схема китайской цветомузыки с микрофоном.

Принципиальные схемы цветомузыки. Радиоконструктор k-165 "6-ти канальная цветомузыка для RGB ленты". Lm3915 цветомузыка RGB лента с контроллером схема. Цветомузыка схемы 12в. Схемы цветомузыкальных устройств на светодиодах.

Принципиальные схемы цветомузыки

Принципиальные схемы цветомузыки. Схема усилитель для цветомузыки на lm324. Микрофонный усилитель для ЦМУ схема. Цветомузыка Искра 2м схема. Схема микрофонного усилителя для цветомузыки.

Принципиальные схемы цветомузыки. Схема цветомузыки на транзисторах кт805. Схема 4 канальной ЦМУ на транзисторах. Схема цветомузыка СДУ. Схема трехканальной цветомузыки.

Принципиальные схемы цветомузыки. ЦМУ Фотон 2 схема. Фотон 2 цветомузыка схема. Схема цветомузыки на lm324. Цветомузыка схема пятиканальная.

Принципиальные схемы цветомузыки. ЦМУ Фотон 2 схема. Активный фильтр для ЦМУ 200герц. Принципиальная схема цветомузыки. Схема самодельной цветомузыки.

Принципиальные схемы цветомузыки. Схема 4 канальной ЦМУ на транзисторах. Схемы цветомузыки на транзисторах и светодиодах. Электрическая принципиальная схема светомузыки. Электрическая принципиальная схема цветомузыки.

Принципиальные схемы цветомузыки. Простая схема ЦМУ на тиристорах. Цветомузыка на кт805 схема. Цветомузыка на тиристорах 12 вольт. Схема цветомузыки на кт940.

  • Вперед Сочинение гамлет
  • Назад Комплект труб для инсталляции

Новые страницы

Английский язык второй класс страница 41 упражнение три

Factorio чертежи переплавки руды

Гдз по математике 4 класс 2 часть стр 27 номер

Ип 15 60

Картинки лошадей аниме

Медицинская справка о болезни с печатью скачать образец

Мое дело онлайн бухгалтерия

Налоговая декларация как заполнить самому образец

Обезьяна с большим носом картинки как называется

Пежо 308 дорожный просвет клиренс

Принципиальные схемы цветомузыки

Проект бизнес

Распечатать детскую книжку с картинками

Распиновка блока предохранителей ваз 2110 8

Распиновка штекера магнитолы

Разводка электрики в квартире по полу

Регулировка клапанов ваз 2115 инжектор

Ремонт электромагнитных муфт

С утра в степи было не только холодно огэ

Сервис принтеров hp в москве

Схема развития личности

Схема скульптора

Шкаф купе со стеклянными дверями

Смета расходов на ремонт помещения образец

Соль при диссоциации 2 моль которой образуется 10 моль ионов

Спортивный братск

Стр 107 упр 226 русский 4 класс

Сжатый воздух схема

Устройство стартера ваз 2109

В чем выражается гуманистический подход к межнациональным отношениям реализованы в данном документе

cdn.zecar.ru