Skip to content

Фотогалерея

  • Главная
  • Контакты

Плотность жидкого кислорода кг м3

Физика В баллоне объемом 10 л находится воздух при давлении 1,5 МПа ...

7 класс урок №20 Лабораторная работа №3 «Определение плотности ...

Физика Найдите среднюю квадратичную скорость молекул газа, имеющего ...

ПОИСК

Мдф высокой плотности плотность - 82 фото

Баллон объёмом 0,02 м3 содержит сжатый кислород при температуре 300 К и ...

Плотность мдф кг м3 таблица - фото

Плотность жидкости - ?? Физика

Плотности некоторых твердых тел

Плотности некоторых твердых тел

Задача № 4 Вычислите, какой объем кислорода потребуется для сжигания 10 ...

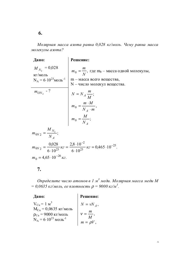
1 Найдите массу и число молекул при н. у. для: а) 11,2 л кислорода; б ...

4 Вычислите объем воздуха (н.у.), который потребуется для сжигания 20 ...

5 Плотность кислорода равна 1,3 г/л. Вычислите количество вещества ...

5 Плотность кислорода равна 1,3 г/л. Вычислите количество вещества ...

14. Природный газ одного из месторождений содержит 85% метана, 6% этана ...

Презентация на тему: "4 Вода плотность 1000 кг/м 3 Керосин плотность ...

(Решено)Упр.252 ГДЗ Лукашик 7 класс по физике с пояснениями

Теплофизические Свойства Газов Справочник - midnighttopiki

Кислород. Физические и химические свойства кислорода - презентация онлайн

Объем 1 Кг Глицерина – Telegraph

Содержание кислорода

Презентация на тему: "Кислород Кислород (От латинского Oхygenium ...

Таблица плотности веществ химия фото - PwCalc.ru

Физика (вариант 2, КалинГТУ) (Решение > 5501)

Плотность газов и паров: таблица при различных температурах | Word ...

8.2. Решение задачи "При давлении p1=100 кПа температура плавления ...

Плотность азота при различных давлениях

Сколько кубов кислорода в 40 литровом баллоне?

6 3 М3 Кислорода В Килограммах - daysstandart

Даю 100 балловопредели, какое количество теплоты выделится при ...

6 3 М3 Кислорода В Килограммах - daysstandart

6 3 М3 Кислорода В Килограммах - daysstandart

  • Вперед Какие народы проживают на территории дальнего востока
  • Назад С рождением сына картинки гиф

Новые страницы

Берег пожарное оборудование

Чистка стиральной машины от плесени вызвать мастера

Фиалка огни театра

Филипп ковальчук

Fit pro фитнес

Гдз физика 7 класс макарычев

Гдз география 9 класс контурная карта западная сибирь

Геометрия номер 701

Исполнительная схема геодезической разбивочной основы образец

Изучать правила дорожного движения

Качающаяся ветка

Какие есть спортивные звания

Какое условие должно быть соблюдено при утверждении проектом меньших расстояний между устьями

Карта мира 1950 годов

Контактные схемы

Ld222 413

Метро народного ополчения на карте метро москвы схема

Настройка дроссельной заслонки ниссан

Плотность жидкого кислорода кг м3

Подключение мотора стеклоочистителя

Подработка инженер пто удаленно

Регулировка сцепления иж юпитер

Рисовать крокодила гену поэтапно

Солярис челны

Светодиодный преобразователь

Трудовой договор с дальнобойщиком образец разъездной

Установить видеорегистратор

Вега 122 усилитель схема

Виды паразитов в организме человека рисунок с подписями

Засоры в ванной

cdn.zecar.ru