Skip to content

Фотогалерея

  • Главная
  • Контакты

Нарисуйте схему системы

Нарисуйте схему системы. Структурная схема системы управления в автомобиле. Структурная схема автоматизированной системы управления. Структурная схема автоматизированной информационной системы. Структурной схемы системы автоматизированного управления.

Нарисуйте схему системы. Схема системы управления. Составьте схему системы управления организацией. Структурная схема системы управления. Система управления предприятием схема.

Нарисуйте схему системы. Нервная система Центральная и периферическая схема. Нервная система кластер. Классификация нервной системы схема.

Нарисуйте схему системы. Функции нервной системы схема. Отделы нервной системы человека и их функции. Отделы нервной системы человека схема. Нервная система по функциям схема.

Нарисуйте схему системы. Схема процессор Оперативная память магистраль. Функциональная схема компьютера процессор Оперативная память. Схема компьютера процессор магистраль. Схема компьютера картинки.

Нарисуйте схему системы. Структурная схема передачи информации. Структурная схема канала передачи. Структурная схема радиотехнические системы передачи информации. Функциональная схема передатчика телеметрической информации.

Нарисуйте схему системы. Функциональная схема системного блока. Функциональная блок схема устройства. Схема функциональных блоков ПК. Функциональная схема компьютера таблица.

Нарисуйте схему системы. Схема локальной вычислительной системы. Электрическая структурная схема ЛВС. Компьютерные сети схема локальные. Структурная схема системы ЛВС.

Нарисуйте схему системы. Структурная схема системы автоматической стабилизации напряжения. Псофометр структурная схема. Структурная схема ару. Система стабилизации схема.

Нарисуйте схему системы. Схема функциональная система регуляции. Схема функциональной системы с поддержание гомеостаза. Схема функциональной системы поддерживающей гомеостаз. Общая схема функциональной системы п.к. Анохин..

Нарисуйте схему системы. Схема взаимодействия компонентов компьютера. Структурная схема системного блока ПК. Общая структура персонального компьютера схема. Структурная блок схема персонального компьютера.

Нарисуйте схему системы. Подразделение нервной системы на центральную и периферическую. Нарисуйте схему подразделения нервной системы. Схема подразделения нервной системы на центральную и периферическую. Нервная система Центральная и периферическая схема.

Нарисуйте схему системы. Структурные схемы систем автоматического управления (САУ).. Структурная схема разомкнутой САУ. Типовая функциональная схема системы автоматического управления. Структурная схема системы автоматического управления экономайзером.

Нарисуйте схему системы

Нарисуйте схему системы. Обобщенная схема передачи информации. Схема передачи данных Информатика. Изобразите схему процесса передачи информации.. Какова общая схема приема-передачи информации?.

Нарисуйте схему системы. Схема состав устройств ПК. Структура персонального компьютера схема. Общая структура ПК (схема). Структурная блок схема персонального компьютера.

Нарисуйте схему системы. Схема взаимодействия основных компонентов операционной системы. Структура сетевой операционной системы схема. Структура сетевой ОС. Сетевая схема взаимодействия компонентов.

Нарисуйте схему системы

Нарисуйте схему системы. Структурная схема системы массового обслуживания. Структурная схема смо. Смо система массового обслуживания. Понятие системы массового обслуживания.

Нарисуйте схему системы. Структурная схема с обратной связью. Схема управления с обратной связью. Схема системы управления с обратной связью. Структурную схему управления с обратной связью.

Нарисуйте схему системы. Блок схема зрительного анализатора. Белок схема зритеной сенсорной системы. Блок-схема зрительной сенсорной системы физиология. Блок схема зрительного анализатора физиология.

Нарисуйте схему системы

Нарисуйте схему системы. Схема системы управления с обратной связью. Структурную схему управления с обратной связью. Схема автоматизированного управления с обратной связью. Модель управления с обратной связью.

Нарисуйте схему системы

Нарисуйте схему системы. Схема функциональной системы физиология. Функциональная система регуляции нервный центр. Схема функциональной системы с поддержание гомеостаза. Схема функциональной системы поддерживающей гомеостаз.

Нарисуйте схему системы

Нарисуйте схему системы

Нарисуйте схему системы. Функциональные системы по Анохину физиология. Что такое функциональная система по п.к.Анохину. Теория функциональных систем Анохина схема. Общая схема функциональной системы организма Анохин.

Нарисуйте схему системы. Схемапередчи информации. Хема передачи информации. Информация схема. Общая схема передачи данных.

Нарисуйте схему системы. Структурная схема системы управления менеджмент. Система управления предприятием управляемая подсистема. Система управления организацией схема. Схемы системы управления организацией менеджмент.

Нарисуйте схему системы. Схема товародвижения на складе. Схема движения товара. Схема реализации товара. Схема реализации продукта.

Нарисуйте схему системы. Пример построения модели структуры системы автомобиль. Схема состава систем. Как построить модель системы. Построение модели состава системы.

Нарисуйте схему системы

Нарисуйте схему системы. Нервная система Центральная и периферическая схема. Схема нервная система периферическая Центральная и периферическая. Схема подразделения нервной системы. Схема периферической нервной системы с отделами.

Нарисуйте схему системы. Конспект по географии. Схемы по географии. Схематический конспект по географии. Конспект по географии 6 класс.

Нарисуйте схему системы. Процессы в ИС. Процессы происходящие в информационной системе. Схема работы информационной системы. Основные процессы в информационной системе.

Нарисуйте схему системы

Нарисуйте схему системы. Схема работы Apache. Схема работы php. Схема РНР. Схема работы веб сервера php.

Нарисуйте схему системы. Схема подразделения нервной системы. Схема подразделения нервной системы на центральную и периферическую. Структура организации нервной системы. Нервная система Центральная и периферическая схема.

Нарисуйте схему системы. Система управления базами данных схема. СУБД схема баз данных. Схема взаимосвязи программных модулей и объектов БД.

Нарисуйте схему системы. Архитектура клиент сервер БД. Архитектура клиент сервер СУБД схема. Технология клиент-сервер схема. Схема структура «клиент-сервер»..

Нарисуйте схему системы. Кольцевая и тупиковая водопроводная сеть. Тупиковая сеть водоснабжения схема. Схема кольцевой сети водоснабжения. Схемы водопроводных сетей тупиковая Кольцевая.

Нарисуйте схему системы. Структурная схема системного блока ПК. Структурная блок схема ПК. Схема функциональных блоков ПК. Составляющие системного блока таблица.

Нарисуйте схему системы. Свертывающая и противосвертывающая системы крови физиология. Противосвёртывающая система крови схема. Противосвертывающая система гемостаза. Схема физиология свертывающей и противосвертывающей системы крови.

Нарисуйте схему системы. Схема взаимодействия компонентов биогеоценоза. Схема взаимодействия компонентов экосистемы. Структура экосистемы схема. Функциональная схема экосистемы.

Нарисуйте схему системы

Нарисуйте схему системы. Схема взаимодействия основных компонентов ОС. Нарисовать схему взаимодействия основных компонентов ОС.. Схема взаимодействия основных компонентов операционной системы. Сетевая схема взаимодействия компонентов.

Нарисуйте схему системы. Схема системы управления с обратной связью. Опишите схему системы управления с обратной связью. Схема процесса управления с обратной связью. Структурную схему управления с обратной связью.

Нарисуйте схему системы. Схема функциональных систем организма. Принципиальная схема функциональной системы. Схема Анохина функциональной системы. Общая схема функциональной системы.

Нарисуйте схему системы. Иммунная система человека схема. Строение иммунной системы схема. Схема иммунная система иммунитет. Иммунная система анатомия рисунок.

Нарисуйте схему системы

Нарисуйте схему системы. Структурная схема системы передачи информации. Общая структурная схема передачи информации. Обобщенная структурная схема системы передачи информации. Общей структурной схемой системы передачи информации.

Нарисуйте схему системы

Нарисуйте схему системы. Функциональная система поддержания ОЦК крови. Функциональная система поддержания объема циркулирующей крови. Функциональная система поддерживающая объём циркулирующей крови. Функциональная система регуляции объёма циркулирующей крови..

Нарисуйте схему системы

Нарисуйте схему системы. Принципиальная электрическая схема регулирования давления. Функциональная схема регулирования давления. Начертить схему автоматического регулирования давления. Принципиальная схема регулирования уровня топлива.

Нарисуйте схему системы. Схема строения симпатической части вегетативной нервной системы. Схема симпатической иннервации вегетативной нервной системы. Симпатическая нервная система строение анатомия. Симпатическая нервная система анатомия схема.

Нарисуйте схему системы. Передаточная функция одноконтурной системы. Схема одноконтурной сар. Структурная схема одноконтурной сар. Одноконтурная система автоматического регулирования.

Нарисуйте схему системы. Схема управления. Общая схема управления. Схема системы управления. Менеджмент схема.

Нарисуйте схему системы. Из чего состоит общество 7 класс схема. Из чего состоит общество. Схема из сего состоит обще. Из чево састойт общечтво.

Нарисуйте схему системы. Структура персонального компьютера схема. Структура схема IBM-совместимого персонального компьютера. Состав устройств персонального компьютера схема. Структура ПК (функционально-структурная схема ПК)..

Нарисуйте схему системы

Нарисуйте схему системы. Строение ЦНС человека схема. Схема строения нервной системы головного мозга. Схема строения центральной нервной системы человека. Центральная нервная система ЦНС схема.

Нарисуйте схему системы

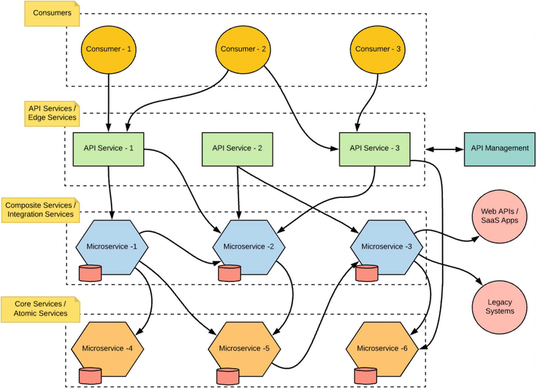
Нарисуйте схему системы. Бизнес логика и микросервисы. Сема связи микросервисов. Интеграция микросервисов. Camunda интеграция микросервисы.

Нарисуйте схему системы

Нарисуйте схему системы

Нарисуйте схему системы

Нарисуйте схему системы. Структурную схему управления с обратной связью. Схема системы управления с обратной связью. Схема процесса управления с обратной связью. Схема процесса управления без обратной связи.

Нарисуйте схему системы

Нарисуйте схему системы. Функциональная система компьютера схема. Функциональная блок схема устройства. Функциональные блоки компьютера схема. Структурно функциональная схема ПК.

Нарисуйте схему системы. Схемы расчетов платежная система. Схема взаимодействия карты банка платежной системы. Схема взаимодействия участников платежной системы. Схема расчетов в электронной платежной системе.

Нарисуйте схему системы. Схема логистическая система организации. Схема функционирования логистической системы и операций. Блок-схема логистической системы организации. Схема управления логистической системой организации.

Нарисуйте схему системы. Обобщенная структурная схема электросвязи. Структурная схема передатчика системы связи содержит блоки:. Структурная схема простейшей одноканальной системы связи. Обобщенная структурная схема системы проводной связи.

Нарисуйте схему системы. Схема процесса. Упрощенная схема процесса. Схема процесса название процесса. Упрощенная схема процесса управления.

Нарисуйте схему системы

Нарисуйте схему системы

Нарисуйте схему системы

Нарисуйте схему системы. Схема организации как открытой системы. Организация как открытая система схема. Организация открытая система менеджмент. Организация как система схема.

Нарисуйте схему системы. Схема управления без обратной связи. Опишите схему системы управления без обратной связи. Лишние объекты в схеме системы управления без обратной связи. Схема информационной модели системы управления без обратной связи.

  • Вперед Авито киржач квартиры
  • Назад Картинки примите наши соболезнования царствие небесное

Новые страницы

3Д печать в твери

Акт установки запасных частей на автомобиль образец казахстан

Акт забора воды на анализ образец

Буханка или хантер

Чистка печки приора

Гдз по геометрии 9 класс номер 654

Гдз по математике номер 156

Истории о канаде

Итоги спортивных соревнований

Как подключить антенный блок питания

Как правильно заполнить конверт по казахстану образец

Какой цифрой на рисунке обозначена схема строения крахмала

Какой расход топлива у шевроле нивы

Лечение сахарного диабета 2 типа

Мгтс ру

Номер 270 геометрия 7 класс

Олимпийский спортивный комплекс москва

Печка минят тойота виш 2003

Презентации по астрономии 11 класс воронцов вельяминов

Презентация мозаика народов россии география 8 класс полярная звезда

Презентация причастие 7 класс первый урок

Распиновка реле поворотов нива 2121

Распиновка щитка приборов валдай

Разнорабочий вакансии с ежедневной

Схема построения вопросов

Схема зу 75 а1

Схемы учись учиться

Стр 54 номер 8 математика 4

В спорте 1 2 3 место

Все санатории кульдур

cdn.zecar.ru