Skip to content

Фотогалерея

  • Главная
  • Контакты

Msp430f2013

MSP430F2013: What does RSA mean in the terminal functions table? - MSP ...

Texas Instruments - MSP430 - BlinkThatLED

Motion Detection Module - MSP430F2013 - DEV-08645 - SparkFun Electronics

Motion Detection Module - MSP430F2013 - DEV-08645 - SparkFun Electronics

MSP430F2013 datasheet(2/80 Pages) TI | MIXED SIGNAL MICROCONTROLLER

MSP430F2013: msp430f2013 minimum and maximum analog voltage range to ...

DLP Design USB Product Page

CCS / MSP430F2013 : MSP430F2013 Slave I2C Holding - MSP low-power ...

MSP430F

CCS / MSP430F2013 : MSP430F2013 Slave I2C Holding - MSP low-power ...

MSP430F5529IPNR MSP430F5529 LQFP80 microcontroller imported TI original

POWER SUPPLY PROBLEM WITH MSP430F2013 BASED CIRCUIT - Electronics 2000

MSP430F2013: Programming connector part number - MSP low-power ...

Motion Detection Module - MSP430F2013 - DEV-08645 - SparkFun Electronics

Thoughts dereferenced from the scratchpad noise. | Using PlatformIO ...

CSE466 Lab Assignment 1

Motion Detection Module - MSP430F2013

MSP-EXP430G2ET バリュー・ライン MSP430 LaunchPad™ 開発キット | TIJ.co.jp

DQSoft: ADC (Conversor Analógico Digital) - Parte 5 - MSP430F2013

301 Moved Permanently

MSP430: быстрый старт с бюджетом в 150р.

Introduction to MSP430

MSP430F2013 QFN16 ground pad - MSP low-power microcontroller forum ...

301 Moved Permanently

[MSP430F2x EVM] 을 이용한 ADC16 성능 테스트

Free Shipping!!! MSP430F2013 touchpad / TI original development board ...

301 Moved Permanently

Functional Block Diagram of MSP430.

(別室)MSP430(MSP430F2013)で遊ぼう

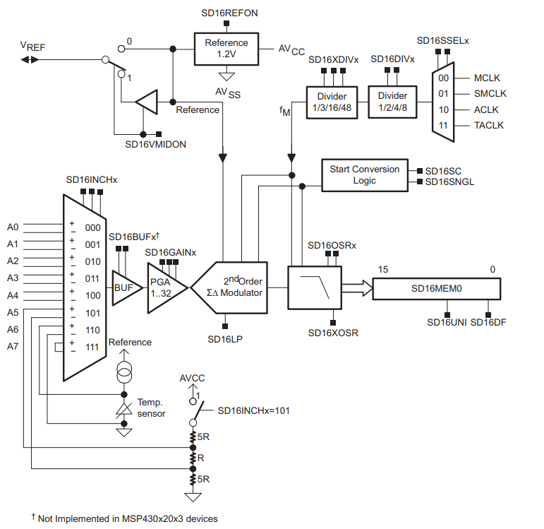
Sequential channel scanning on SD16 - MSP430F2013 - MSP low-power ...

How critical a resistor value for MSP430 spy-bi-wire on reset ...

MSP430-JTAG / 디바이스마트

Texas Instruments EZ430-F2013 Dev Tool for MSP430F2013 USB | Rapid Online

Texas Instruments EZ430-F2013 Dev Tool for MSP430F2013 USB | Rapid Online

(別室)MSP430(MSP430F2013)で遊ぼう

  • Вперед Пропало сцепление на ланосе
  • Назад Собрать мебель из модулей

Новые страницы

Цветы растущие в турции

Дело 39

Электричка москва узуново

Гдз физика седьмой класс перышкин иванов

Генри джеймс книги

Гора шихан челябинская область

Химия 10 класс габриелян маскаев пономарев теренин учебник гдз

Качок рисунок карандашом

Картинка какого города изображена на 500 рублевой купюре

Комплекс вода спб

Квадроцикл спорт

Наблюдательность огэ сочинение

Образец возврата денежных средств на расчетный счет

Обучение ремонту телефонов и ноутбуков в москве

Оклейка пластика багажника карпетом

Органоиды строение

Переменные и нестационарные звезды презентация 11 класс астрономия

Пояснительная записка в прокуратуру образец

Презентация 8 класс врожденные и приобретенные программы поведения 8 класс

При увеличении силы тока в цепи магнитное действие катушки

Ромашки цветы фото картинки красивые

Схема органов власти управления

Схема стеклоподъемников ваз 2105

Спорт и культура белгородской области

Спортивные резинки купить

Спортивный автомобиль фото

Тоннели москвы

Яндекс недвижимость оценка квартиры

Заказать смету онлайн

Замена тормозных трубок

cdn.zecar.ru