Skip to content

Фотогалерея

  • Главная
  • Контакты

Mp3394s datasheet

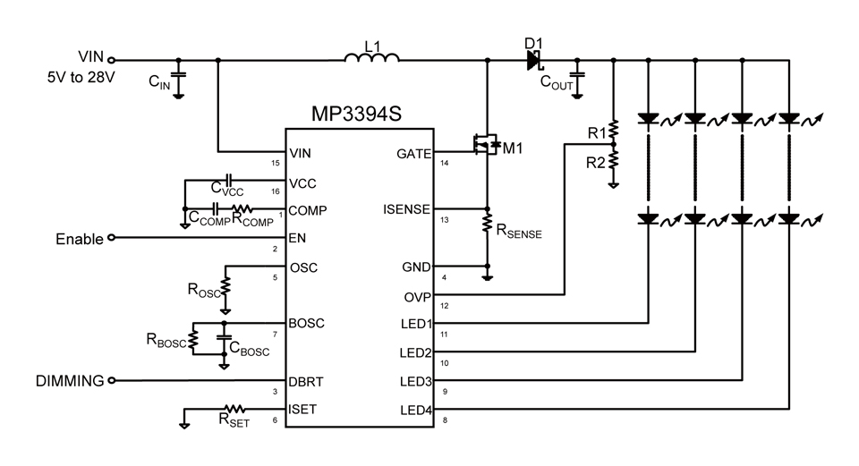
MP3394/MPS3394S LED Driver Diagnostic

MP3394S Datasheet by Monolithic Power Systems Inc. | Digi-Key Electronics

MP3394/MPS3394S LED Driver Diagnostic

MP3394SGS-Z Monolithic Power Systems - Datasheet PDF & Technical Specs

MP3394S datasheet(2/17 Pages) MPS | Step-Up, 4-String Max 200mA/String ...

MP3394S datasheet(5/17 Pages) MPS | Step-Up, 4-String Max 200mA/String ...

MP3394S_7509484.PDF Datasheet Download --- IC-ON-LINE

MP3394 sop-16 5pcs/lot, www.iccfl.com

MP3394S Datasheet by Monolithic Power Systems Inc. | Digi-Key Electronics

MP3394S Datasheet by Monolithic Power Systems Inc. | Digi-Key Electronics

MP3394S datasheet(17/17 Pages) MPS | Step-Up, 4-String Max 200mA/String ...

Mp3394s Integrado Mp 3394 S Smd Led Driver Sop16

MP3394S Datasheet by Monolithic Power Systems Inc. | Digi-Key Electronics

Frete grátis 50 pcs/lot MP3394SGS Z MP3394SGS MP3394S MP3394 SOP16 ...

MP3394/MPS3394S LED Driver Diagnostic

MP3394S Datasheet by Monolithic Power Systems Inc. | Digi-Key Electronics

MP3394S , MP3394 4 KANAL LED DRIVER IC ENTEGRE , mp3394s-mp3394-s-mp ...

MP3394 MP3394S IC chuyên dụng SOP16

MP3394/MPS3394S LED Driver Diagnostic

mp3394s - Co to jest? Dane techniczne, schemat, cena i opinie ...

TCL LED39C630L схема блока питания

MP3394 MP3394S IC chuyên dụng SOP16

Linh kiện MP3394 MP3394S IC Led Driver 3394 SOP-16 mới chính hãng

MP3394S , MP3394 4 KANAL LED DRIVER IC ENTEGRE , mp3394s-mp3394-s-mp ...

LT3599 - 4-String 120mA LED Driver with ±1.5% Current Matching _ BDTIC ...

現貨量多議價MP3394SGS-LF-Z MP3394S電源管理芯片 原裝IC 電子元器件 BOM配單滿三百出貨 | 露天市集 | 全台最大的 ...

MP3394S - فروشگاه عرفان الکترونیک

Mp3394s Integrado Mp 3394 S Smd Led Driver Sop16 | MercadoLibre

MP3394S - MP3394SGS SOP16 - Jabbar Electronics

MP3394SGS - Monolithic Power Systems - Datasheet и Купить - FindIC.ru

Pin on Электроника

一种多路LED驱动方案MP3394S电路原理图+引脚图资料分享 - 电源论坛

MP3394 MP3394S IC chuyên dụng SOP16

MP3394S как ограничить ток подсветки | Секреты телемастера

Jual Ic Mp3394s Sop16 Pwm Mp3394 Inverter Backlight Tv Led Mp 3394 ...

  • Вперед Скорость на докатке
  • Назад Сервиз мадонна германия цена

Новые страницы

409 Двигатель схема

Блок схема по формуле

Ем цемент что делать

Гдз математика 1 класс учебник моро 2 часть стр

Гдз математика 6 класс номер 1149

Гдз по русскому 5 класс 2 часть упр 719

Гимнастические тренировки

Х 89 стяжка чертеж

Институт спорта физической культуры и туризма

Как подключить видеорегистратор напрямую

Как устроен резонатор глушителя

Красивые схемы кардиганов

Мельница альбом рукописи

Мерзляк 1144 6 класс

Mp3394s datasheet

Обложка для одноклассников картинки красивые профиля

Онлайн игры раст

Педагогический колледж сургут

Проект спорт футбол

Реклама на заднем стекле авто

Ремонт турбин в бресте

Решебник по окружающему миру четвертый класс вторая часть

Рисунок схемы строения цветка

Схема 16 8 голодание отзывы

Схема генератора 5

Схема контроля готовой продукции

Школа 50 москва

Снять квартиру в лиозно витебская область

Сварка газовая

Внутрисхемное программирование eeprom

cdn.zecar.ru