Skip to content

Фотогалерея

  • Главная
  • Контакты

Микросхемы индикации

Микросхемы индикации. Ka2281 индикатор уровня сигнала. Схема индикатора выходной мощности УНЧ. Схема стрелочного индикатора уровня сигнала. Микросхема для индикации уровня сигнала.

Микросхемы индикации. Индикатор уровня сигнала на лм3915. Lm3915 даташит. Lm3915 Datasheet. Lm3915n-1.

Микросхемы индикации. Кр145ик1901 светодиодных индикаторах. Схема люминесцентного индикатора уровня сигнала илт4-30м. К145ик2п схема включения. Часы электронные электроника на кр 145 ИК 1901.

Микросхемы индикации. Светодиодный индикатор an6884. Печатная плата индикатора на an6884. Индикатор уровня сигнала на an6884 печатная плата. Вм8036 плата печатная.

Микросхемы индикации. Печатная плата индикатора звука lm3914. Индикатор уровня на lm3916. Печатные платы индикатора на lm3915. Индикатор уровня сигнала на lm3915 печатная плата.

Микросхемы индикации. Цифровой индикатор напряжения схема. Схема цифрового ампервольтметра переменного тока. Схема цифровой индикации тока. Схема цифрового вольтметра 220в.

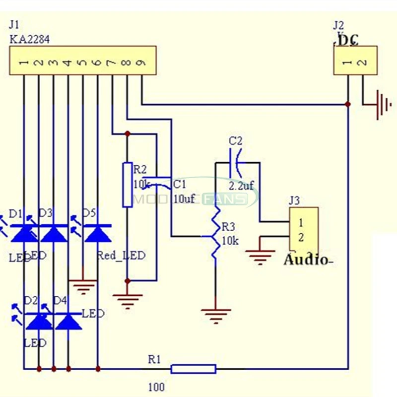
Микросхемы индикации. Индикатор уровня на светодиодах ka2284. Ka2281 индикатор уровня сигнала. Индикатор уровня звука на светодиодах схема. Индикатор уровня громкости led на микросхеме ka2284.

Микросхемы индикации

Микросхемы индикации. Схема контроллера HDD Seagate. Схема платы жесткого диска. Схема индикации жесткого диска.

Микросхемы индикации. УКВ приемник на к174ха34 с печатной платой. Печатная плата УКВ к174xa34. Приемник на к174ха34 печатная плата. Циклический таймер на atmega8.

Микросхемы индикации. Ka2281 индикатор уровня сигнала. Схема индикатора уровня сигнала на светодиодах. Индикатор уровня громкости светодиодах схема. Индикатор уровня сигнала на ка2281.

Микросхемы индикации. Частотомер на cd4511. Cd4511 аналог. Счетчик дешифратор для 7-сегментного индикатора. Дешифратор для 7 сегментного индикатора на логических элементах.

Микросхемы индикации. Набор-конструктор "индикатор уровня" [ka2284. Индикатор уровня сигнала на ка2284. Ка2284 индикатор уровня заряда. Ka2284 индикатор уровня схема.

Микросхемы индикации. Распиновкасемисигментногоиндикатора. 74hc595 индикатор с общим катодом. Распиновка 7 сегменьгого Индика Ора. Светодиодный индикатор 5161as.

Микросхемы индикации

Микросхемы индикации

Микросхемы индикации. Логарифмический индикатор уровня сигнала. Схема стрелочного индикатора уровня сигнала. Схема индикатора уровня сигнала на к157да1. Lm3914n-1 индикатор уровня сигнала схема.

Микросхемы индикации. Маяк 232 блока индикации 232. Индикатор Маяк 2.746.002.01. Блок индикации Маяк 233. Блок питания на Маяке 242.

Микросхемы индикации. Микросхема. Миниатюризация электроники. Миниатюризация компьютеров. Интегральные технологии в технике.

Микросхемы индикации. Индикатор напряжения на an6884. Схема стрелочного индикатора на an6884. Индикатор уровня сигнала на микросхеме схема. Схема включения микросхемы c3295.

Микросхемы индикации. Индикатор уровня звука lm3915 DIY Kit. Индикатор уровня на lm3915. Светодиодный индикатор уровня звука на lm3915. Lm3915n-1 индикатор уровня.

Микросхемы индикации. 74нс145. Cd90p газоразрядный индикатор.

Микросхемы индикации. Cd4029be схема включения. Схема счетчика импульсов cd4026. Cd4026 схема включения. Частотомер на cd4026.

Микросхемы индикации. Автомобильный индикатор напряжения lm3914. Светодиодный индикатор напряжения lm3914. Lm3914n-1 индикатор напряжения. Lm3914 индикатор напряжения схема.

Микросхемы индикации. Набор для сборки fm - радио Geekcreit DIY схема.

Микросхемы индикации. Индикатор заряда аккумулятора на lm339. Индикатор xw228dkfr4 схема. Индикатор емкости литиевой батареи схема.

Микросхемы индикации

Микросхемы индикации

Микросхемы индикации. Индикатор уровня сигнала на an6884 схема. Схема светодиодного индикатора уровня сигнала на an6884. Микросхема an6884 параметры. An6884 схема индикатора напряжения.

Микросхемы индикации. Логический пробник на микросхемах к155ла3. Логический пробник схема ла3. Схема логического пробника на к561ла7.

Микросхемы индикации. Lm3916 индикатор уровня сигнала схема. Схема светодиодного индикатора уровня сигнала на lm3914. Индикатор уровня сигнала на lm3915(3914. Lm3915 индикатор уровня сигнала схема.

Микросхемы индикации. Микросхема Fairchild mm74c923n. 74hc139 аналог отечественный. ASIC-r2 микросхема. 66ti микросхема.

Микросхемы индикации. Sc39-11srwa сегментный индикатор. Sa39-12srwa. Семисегментный 8011bs. St-18021a светодиодный индикатор.

Микросхемы индикации. Схема включения микросхемы lm3914. Индикатор на lm3914 схема. Схема индикатора уровня сигнала на светодиодах lm3915. Схема индикатора уровня на микросхеме lm3915.

Микросхемы индикации. Lm3915 индикатор уровня аудио. Спектроанализатор на lm3915. Lm3915 50 led vu Meter. Индикатор уровня на lm3916.

Микросхемы индикации

Микросхемы индикации. Схема счетчика импульсов cd4026. Микросхема cd4026 аналог. Даташит микросхемы СД 4026. Cd4026be даташит.

Микросхемы индикации. Схема подключения микросхемы к176ие13. Часы на к176ие12 к176ие13 к176ид3 схема. Схема часов на микросхемах 176 серии. Электронные часы на к176ие18 к176ид3 на светодиодном индикаторе.

Микросхемы индикации. К555ла9. Микросхема км 555ла1. Микросхема км1832. 555 Микросхема 4017561ие16.

Микросхемы индикации. Микросхема ka2284. Микросхема DC 7500. Ba6218 (SIP-9). Микросхема an6884 ka2284.

Микросхемы индикации. Lm3914 Бакомер. 3914 Схема включения. Lm3914 индикатор уровня заряда. Lm3914n-1 индикатор уровня заряда аккумулятора.

Микросхемы индикации. Светодиодный индикатор уровня сигнала на a227d (к1003пп1). Ka2281 индикатор уровня сигнала. Индикатор уровня сигнала на uaa180. Светодиодный индикатор уровня сигнала на a277d.

Микросхемы индикации. Lm3915n-1 индикатор уровня сигнала. Светодиодный индикатор на lm3915. Светодиодный индикатор уровня сигнала на lm3915 схема. Индикатор уровня на lm3915 схема.

Микросхемы индикации. Светодиодный индикатор напряжения lm3914. Lm3914n-1 микросхема. Lm3914n-1 индикатор. Lm3915 схема светодиодный индикатор.

Микросхемы индикации

Микросхемы индикации. Индикатор уровня сигнала на светодиодах lm3915. Lm3915 индикатор уровня аудио. Led vu Meter lm3915. Lm3915 индикатор уровня сигнала схема.

Микросхемы индикации. Блок индикации Маяк 233. Маяк 233 стерео плата индикации. Маяк 233 плата индикации. Индикатор уровня входного сигнала от Маяк 233.

Микросхемы индикации. Индикатор уровня заряда батареи li-ion. Индикатор заряда батареи на lm339. Индикатор уровня зарядки li-ion аккумулятора. Индикатор заряда аккумулятора 18650 схема.

Микросхемы индикации

Микросхемы индикации

Микросхемы индикации. Автомобильный индикатор напряжения lm3914. Lm3914 индикатор заряда батареи. Lm3914 индикатор напряжения схема. Индикатор заряда аккумулятора lm324.

Микросхемы индикации. Maxim integrated products Inc.. Зарядка на max1501. Микросхемы индикации уровня заряда. Меркурий индикация заряда.

Микросхемы индикации

Микросхемы индикации

Микросхемы индикации. Lm3914n. Lm3914n отечественный аналог. Lm3914n-1. Ic каретка Dip 18.

Микросхемы индикации. Lm3915 схема светодиодный индикатор. Lm3915 схема включения. Индикатор уровня звука на lm3915 схема. Lm3915 индикатор уровня сигнала схема.

Микросхемы индикации. Схема включения индикатора семисегментного. Логическая схема семисегментного индикатора. Микросхема 514ид2. Схема дешифратора 7 сегментного индикатора.

Микросхемы индикации. Схемы подключения сегментных индикаторов. Схема подключения семисегментного индикатора 4. Схема сегментного индикатора включения. Схема включения семисегментного индикатора с общим анодом.

Микросхемы индикации. Микросхема lm3915 даташит. Схема индикатора уровня на микросхеме lm3915.

Микросхемы индикации. Схема частотомера на микросхемах к176. Схема динамической индикации на микросхемах к561. Частотомер vc3165 схема. Схема частотомера на микросхемах к561.

Микросхемы индикации. Сдвиговый регистр 74hc595. Сдвиговый регистр sn74hc595n схема. Схемы подключения сегментных индикаторов. Схема подключения семисегментного индикатора к микроконтроллеру.

Микросхемы индикации. Индикатор уровня сигнала на лм3915. Lm3915 плата. Индикаторы уровня звукового сигнала на lm3915. Светодиодный индикатор уровня сигнала на lm3915.

Микросхемы индикации. Часы на микросхеме к176ие. Часы на вакуумно люминисцентных лампах Ив 6 к176ие.

Микросхемы индикации. Светодиодные индикаторы на микросхемах an 6884. Микросхема an6884 параметры. Индикатор уровня сигнала на an6884 схема. Схема светодиодного индикатора уровня сигнала на an6884.

Микросхемы индикации. Индикатор уровня на lm3915. Индикатор уровня звука на lm3915. Lm3915 индикатор мощности. Светодиодный индикатор на lm3915.

Микросхемы индикации. Lm3915 схема включения. Lm3915 индикатор уровня сигнала схема. Индикатор уровня на lm3915 схема. Lm3915-1 индикатор уровня сигнала.

Микросхемы индикации. Lm3915 схема светодиодный индикатор. Индикатор для усилителя мощности на lm3915. Индикатор уровня сигнала на lm3915(3914. Lm3915n-1 индикатор уровня сигнала.

  • Вперед Разнообразие адаптации
  • Назад Расположение мест в плацкарте по номерам схема

Новые страницы

Алгебра 7 клас

Ажурные узоры со схемами

Бесплатный юрист по телефону

Чем накормить кота

Deadfall adventures

Гдз по английскому 7 класс старлайт сборник грамматических

Хоккей сборная финляндии

Как наклепать накладки на диск сцепления

Как пишется характеристика на студента практиканта образец

Как убрать ртуть

Картины хуго симберга

Корь сыпь фото у детей

Купить спортивный костюм для мужчин

Математика 2 часть 3 класс страница 61

Мифы и легенды пермского края презентация

Микросхемы индикации

Навьюченные лошади не могли перебраться через речку

Олег евгеньевич с днем рождения картинки

Определение параметров тиля смолла

Пассивный pfc схема

Перхоть у мужчин как избавиться

Письмо вызов на мероприятие образец

Православные храмы китая

Прицеп для квадроцикла своими руками чертежи размеры фото

Русск яз 4 кл учебник гдз

Схема подключения 3х фазного двигателя на 220

Спорт составляющая здорового образа жизни

Владимирский собор в санкт петербурге

Вокруг зуба воспалилась десна

Заявление на возврат ошибочно перечисленных денежных средств образец

cdn.zecar.ru