Skip to content

Фотогалерея

  • Главная
  • Контакты

Материальная точка за 1 мин совершила 300 колебаний

Маятник за 1 мин совершил 300 колебаний

Колебания и волны. Задачи ЕГЭ с решениями - ВСЕ КОНСПЕКТЫ

Найти логарифмический декремент затухания математического маятника ...

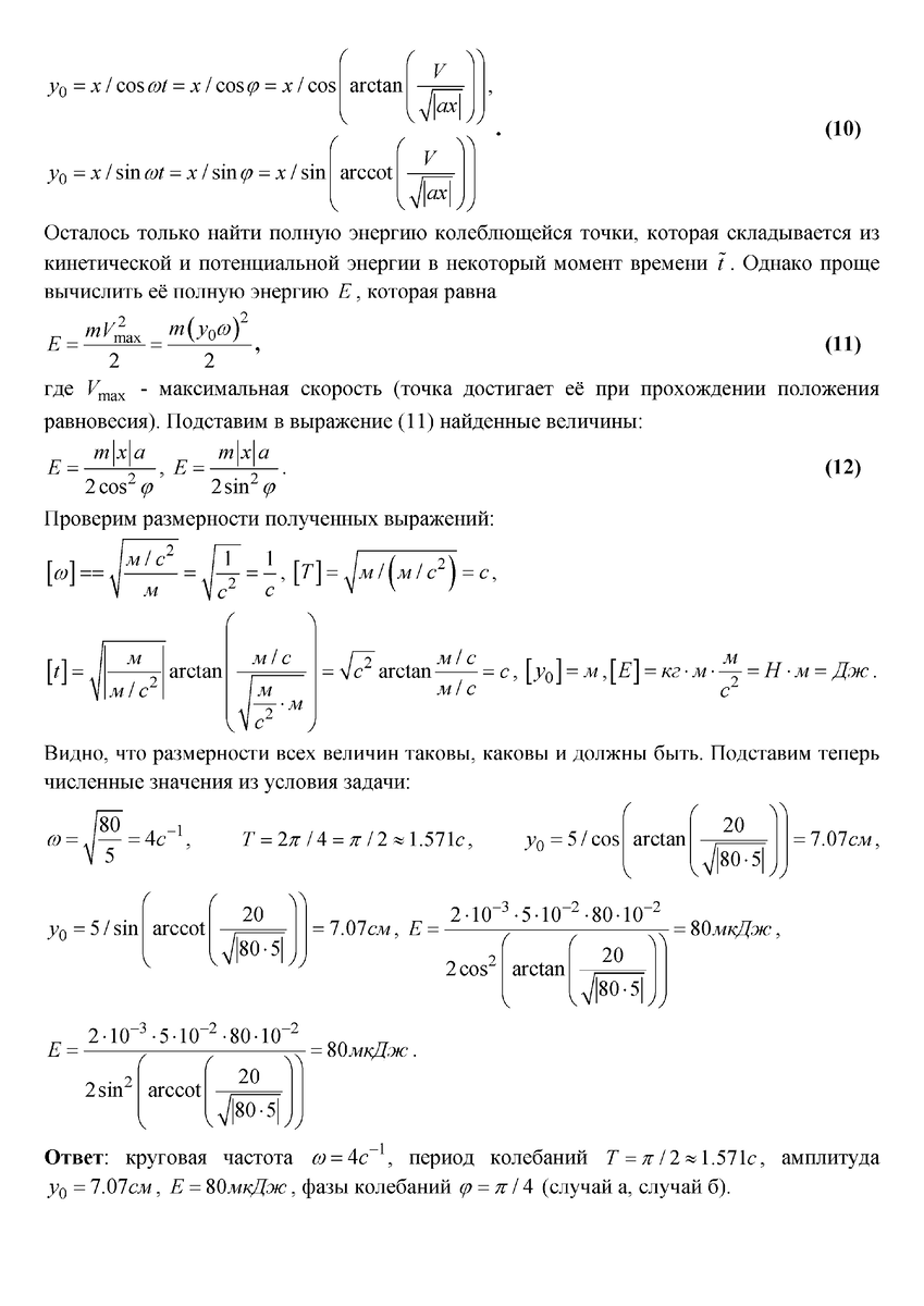
Материальная точка начинает двигаться из начала координат в момент ...

ЛЕКЦИЯ № 1 Колебания ( 2 часа) презентация, доклад

Математический анализ (2 семестра): Программа учебной дисциплины и ...

План-конспекты проведения занятий по разделу "Механические колебания ...

План-конспекты проведения занятий по разделу "Механические колебания ...

(ОмГУПС Физика) Мужской голос баритон занимает частотный интервал от v1 ...

Материальная точка участвует в двух колебаниях, выраженных уравнениями ...

(ОмГУПС Физика) Материальная точка движется по окружности радиуса R=5 ...

Трофимова. Механические и электромагнитные колебания. Колебания и волны ...

Скорость материальной точки описывается уравнением ux = 2 + 8t (м/с ...

Материальная точка движется прямолинейно со скоростью, ? ( t )=0,5 t^3 ...

Материальная точка движется прямолинейно со скоростью, ? ( t )=0,5 t^3 ...

Задание №7347: Материальная точка движется равномерно по окружности со ...

(Решено)Параграф 25 ГДЗ Рабочая тетрадь Перышкин 9 класс по физике

Амплитуда затухающих колебаний математического маятника за времени t ...

Ответы Mail: Материальная точка, двигаясь по окружности радиусом 50 см ...

Презентация на тему: "Тема урока: Механические колебание и волны ...

Задача 2.40. Решебник "Сборника задач по медицинской и биологической ...

Задача 2.40. Решебник "Сборника задач по медицинской и биологической ...

Задача 2.40. Решебник "Сборника задач по медицинской и биологической ...

Материальная точка - Без Сменки

Часть 1. Кинематика

  • Вперед Схема крестово купольного храма с обозначением элементов
  • Назад Пермь театр оперы и балета щелкунчик

Новые страницы

Адаптивное головное освещение

Базис схема сборки

Что римляне заставляли делать рабов в

Документ в котором все составные части располагаются только по заранее определенной схеме это

Джубга отзывы о отдыхе

Электросхема волга сайбер

Физические нагрузки спорт

Форма акта на списание тмц образец

Гдз по английскому языку 3 класс рабочая тетрадь стр 47 48

Гдз русский язык 6 класс 515

Как обслужить необслуживаемый аккумулятор

Калькуляция затрат на производство продукции образец

Карта осадков вельск

Кнопки на панели ваз 2109

Лошадиный суффикс

Математика учебник 2 класс моро бантова бельтюкова волкова степанова

Mlx22323 lf datasheet

Набережная ярославль старое

Не откидывается ключ зажигания

Образец иска на развод

Отряды млекопитающих 7 класс таблица биология

Презентация этика наука о нравственной жизни человека презентация орксэ 4 класс

Простая схема регулируемого блока питания

Район гпз пенза карта

С днем рождения сына от мамы картинки красивые трогательные с пожеланиями

Смета по форме кс 2 на строительные работы образец

Ткс401дод

Товаров помещенных под таможенную процедуру экспорта

Тренировка с утра

Вещевой рынок митино

cdn.zecar.ru