Skip to content

Фотогалерея

  • Главная
  • Контакты

L6562 аналог

10pcs L6562d Sop8 L6562 Sop Smd L6562dtr Sop-8 New And Original Ic Lcd ...

10pcs L6562d Sop8 L6562 Sop Smd L6562dtr Sop-8 New And Original Ic ...

L6562N Original supply, US $ 0.47-0.63 , [ST] STMicroelectronics ...

Datasheet L6562 STMicroelectronics - Preview and Download

Typical Electrical Application Schematic for L6562 Transition-Mode Pfc ...

L6563TR_678864.PDF Datasheet Download --- IC-ON-LINE

L6562D Original supply, US $ 0.1-0.2 , [ST] STMicroelectronics, L6562D ...

100pcs L6562D L6562DTR L6562 SOP8 NEW -in Connectors from Lights ...

L6562N L6562 DIP8 LCD power board common chip-in Integrated Circuits ...

Module Free shipping L6562 DIP8 LCD new original L6562N switching power ...

L6562 datasheet(2/16 Pages) STMICROELECTRONICS | TRANSITION-MODE PFC ...

L6562 datasheet(10/16 Pages) STMICROELECTRONICS | TRANSITION-MODE PFC ...

Интегр.схема L6562A SO-8 - КСП Електроникс

L6562 datasheet(14/16 Pages) STMICROELECTRONICS | TRANSITION-MODE PFC ...

L6562D datasheet(3/16 Pages) STMICROELECTRONICS | TRANSITION-MODE PFC ...

L6562 SMD | Robiul Electronics

方案知识库 - 大大通

L6562应用-电源网

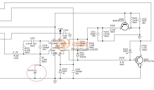
L6562

ST L6562,高端LED电源专芯片 - 产品展示

Аналог хилозар комод капли - 90 фото

Mazda 626 форсунки аналог - 95 фото

Лдсп аналог русский ламинат - 82 фото

L6562做600-1000V输入BUCK,500W输出功率,这个图纸能实现吗?-电源网

【L6562N PDF数据手册】_中文资料_引脚图及功能_(意法半导体 ST Microelectronics) | icspec-芯片规格书搜索工具

Транзисторы ссср

请教L6562D的奇怪问题-电源网

L6562ADTR_(ST(意法半导体))L6562ADTR中文资料_价格_PDF手册-立创电子商城

L6562功率因数校正器及应用_文档下载

低成本LP6562方案-电源网

L6562_2599.PDF Datasheet Download --- IC-ON-LINE

100% novo & original L6562N L6562 6562 DIP8 PFC|Peças e acessórios de ...

L6562液晶电源板管理芯片参数

L6562 PFC电流波形异常-电源网

10 piezas L6562D L6562 L6562DTR SOP 8 L6561D L6561DTR L6561 L6388ED ...

  • Вперед Схема цепи звонка
  • Назад Браслеты фото схема

Новые страницы

7 Days to die интерактивная карта navezgane alpha 20

Ауди рх 8

Битва за мозаиковый портфель

Чья резина тунга

Додо пицца в москве адреса

Договор дарения квартиры между близкими родственниками без нотариуса через мфц образец скачать

Ель университет

Электрическая принципиальная схема привода

Фланцевое соединение компрессионное 110х4

Гдз бел 7

Граница китая и россии картинки

Imperfecto в испанском

Imx238

Как поменять лампочку на поло седан

Как усилить пружину на дворниках

Картинки мия из аниме скейт бесконечность

Кузовной ремонт рено дастер в москве

L6562 аналог

Места в большом театре историческая сцена схема зала с местами фото

Обозначьте корни с чередующимися гласными

Осуществите превращения по схеме cu cuso4 cu oh 2 cucl2

Радиоприемник соната 201 схема

Резюме инженер образец

Россия в конце 16 века презентация 7 класс торкунов презентация

Схема образования химической связи co2

Схема резонанса

Схемы кладок печей

Штатная структура организации образец

Спортлайт английский 5 класс учебник гдз

Тренинг психологической устойчивости

cdn.zecar.ru