Skip to content

Фотогалерея

  • Главная
  • Контакты

Крен8б даташит

Крен8б даташит

Набор КРЕН8Б+К176ИЕ13+резонатор 10.000кгц +резистор 100ком купить в ...

Помогите найти даташит на IC | Пикабу

AD8561 даташит Analog Devices техническое описание радиодетали ...

1N2804 даташит Microsemi Corporation техническое описание радиодетали ...

MC74VHCT540A даташит ON Semiconductor техническое описание радиодетали ...

Tda4605 аналоги фото

Крен8б Характеристики Схема Подключения

CD4010 даташит Fairchild Semiconductor техническое описание радиодетали ...

Даташит на транзистор nce8290

Ne555 схема включения

Bcp68 аналог фото - PwCalc.ru

Tda2003 схема усилителя

КРЕН8Б: характеристика и особенности стабилизатора напряжения :: SYL.ru

КРЕН8Б: Характеристики и схема подключения стабилизатора

CD4010 даташит Fairchild Semiconductor техническое описание радиодетали ...

MC12022 даташит Motorola техническое описание радиодетали, MECL PLL ...

AD8561 даташит Analog Devices техническое описание радиодетали ...

BTB16-800CWRG даташит ST Microelectronics техническое описание ...

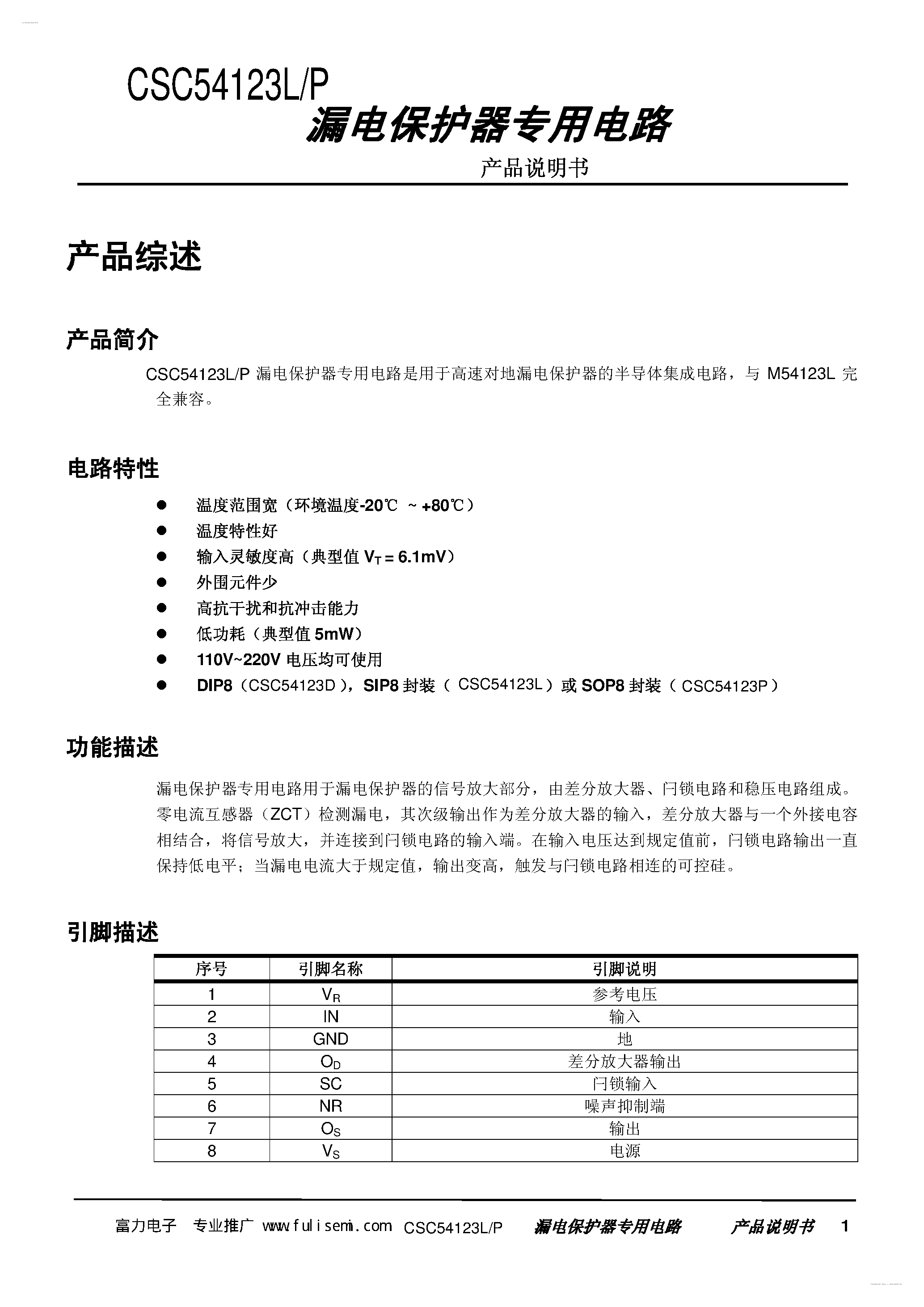
CSC54123L даташит ETC техническое описание радиодетали, CSC54123L/P ...

Крен8Б даташит: Стабилизатор КРЕН8Б (КР142ЕН8Б) характеристики, схема ...

Крен8б характеристики схема подключения с регулированием напряжения

Схема моно усилителя

MC12022 даташит Motorola техническое описание радиодетали, MECL PLL ...

74AC378 даташит National Semiconductor техническое описание радиодетали ...

74AC378 даташит National Semiconductor техническое описание радиодетали ...

Транзистор bf246a аналоги фото - PwCalc.ru

КРЕН8Б: Характеристики и схема подключения стабилизатора

Характеристики микросхем стабилизаторов LM317, LM317T. Типовые схемы ...

Схема включения описание

Схема 01

Alice Theater Penetration fd650 hinter Geisel Araber

Микросхема SC900668AK купить по лучшей цене и быстрой доставкой ...

2SA1041 даташит Inchange Semiconductor техническое описание радиодетали ...

NE4210S01 даташит NEC техническое описание радиодетали, X to Ku BAND ...

  • Вперед Ваз 2114 снятие панели приборов
  • Назад На xxi съезде коммунистической партии советского союза кпсс была поставлена задача в десятилетие

Новые страницы

Акт взаимозачета образец в рб

Английский язык рабочая тетрадь 6 класс стр 78

Чем заклеить поддон двигателя

Электронная схема кальция

Гдз по английскому языку 4 класс рабочая тетрадь перегудова

Гдз по математике языку 4 класс 1 часть учебник

Гдз по русскому языку 5 класс 1 часть упр 140

Гдз пособие по русскому языку в старших классах

Хламидиоз у женщин лечение

Ходатайство об изготовлении мотивированного решения образец апк рф

Играть на баяне для начинающих схемы с подробным описанием как правильно

Как понять горизонтально и вертикально в картинках

Киа соренто джип или кроссовер

La6510

Математика 6 класс 2 часть номер 185

Министерство спорта республики казахстан

Неисправности сцепления нива 21214

Образец положительного теста на беременность

Образец заявления на увеличение мощности электроэнергии

Озеро чемоданчик

План ломоносова мерч

Ремонт садовой техники в михнево

Ремонт сварочного аппарата ресанта

Русский язык 5 класс практика гдз

Шиномонтаж в долгопрудном адреса

Шумит сцепление

Силуэт нью йорка

Средства психологического тренинга

Вышивка схемы деревьев

Взять авто напрокат в керчи

cdn.zecar.ru