Skip to content

Фотогалерея

  • Главная
  • Контакты

Консалтинговые услуги по сертификации

Консалтинговые услуги как актуальный вид деловых услуг - МЕГАИДЕИ

Консалтинговые услуги под ключ | GSL

Консалтинговые услуги, что именно они включают, и стоит ли вообще ...

Что такое консалтинговая компания простыми словами. Что такое ...

Консалтинговые услуги

Услуга по тендерам - Консалтинговые услуги Кайтпас на Olx

Услуги :: Консалтинговые услуги :: Исследования по вопросам изменения ...

Консалтинговые услуги и их виды * Ностальгия по 90-м

Консалтинговые услуги: виды и классификация, стоимость на российском рынке

Бизнес идея: Консалтинговые услуги по управлению личными финансами

Консалтинговые услуги: их классификация и особенности

Консалтинговые услуги - понятие, виды, преимущества | Компаньон

Консалтинговые услуги

Презентация на тему: \"1 Научно-технический центр аудита Москва 2009 г ...

Сертификат соответствия, происхо, Сертифик. ISO ИСО 9001, СТ КЗ, ЭПТС ...

Порядок проведения сертификации

Что такое консалтинг и консалтинговые услуги | DP AGENCY

Центр по сертификации продукции ЕСК: гарантия качества и безопасности

Органы по сертификации и испытательные лаборатории - презентация онлайн

Экспертно-юридическая компания \"Центр лицензирования и сертификации ...

22. Внешний (сертификационный) аудит СМК | СМК для чайников | Дзен

Что такое консалтинг и консалтинговые услуги. Консалтинговая компания ...

Логотип для консалтинговой компании \"Unisolt\", Freelance.Boutique

Консалтинговые услуги: виды и классификация, стоимость на российском рынке

Консалтинговые услуги | Аудит инженерных систем предприятия ...

Консалтинговые услуги | IQDEMY

Орган по сертификации персонала

Порядок проведения сертификации

Договор оказания транспортных услуг между юридическими лицами образец

Схема сертификации | Орган по сертификации \"Cert International\"

При положительных результатах сертификации выдаются сертификаты ...

Поверка медицинского оборудования / Консалтинговые услуги по внесению в ...

Области аккредитации – Ассоциация по сертификации «Русский Регистр»

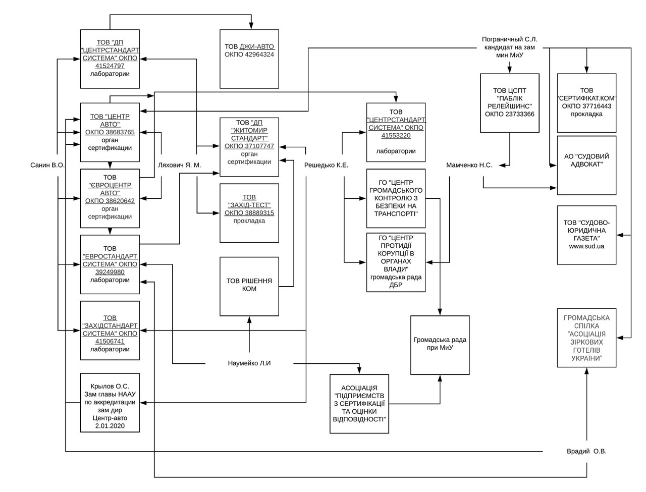
Кто стоит за органами сертификации КТЗ – Telegraph

Россия | Услуги подлежащие сертификации

  • Вперед Приказ о приобретении основных средств образец
  • Назад Фирма frap

Новые страницы

258 Геометрия

Акито сома

Ashley and andy

База зеленый берег волгодонск

Драйвер светодиодной лампы 220в схема

Дворец схема

Фиолетовые картины в интерьере

Импровизация картина по номерам схема

К каким видам спорта относится бокс

Картинки тест на беременность положительный фото в руках

Кондиционер и печка одновременно

Ледяной куб адлер

Маршруты тольятти схема движения

Маржинкол

Найти бригаду

Отвод ду 20

Пашолок дзен

Перечислите последствия смуты

Письмо о сотрудничестве между компаниями образец письма

Промывка инжектора в краснодаре

Протокол списания основных средств в бюджетных учреждениях образец

Сайт журнала лыжный спорт

Симптомы износа двигателя

Спортивный костюм женский модный

Tda7495 схема усилителя

Уточняющее письмо о назначении платежа с ндс образец

Внимание спортсмен

Замена салонного фильтра фиат альбеа самостоятельно

Жесткость воды и способы ее устранения химия практическая работа 9 класс

Журнал осмотра помещения перед закрытием образец заполнения

cdn.zecar.ru