Skip to content

Фотогалерея

  • Главная
  • Контакты

Конечные автоматы для чайников

Конечные автоматы в АСУТП для ПЛК. Избавляемся от множества IF-ов и ...

Конечные автоматы - Владимир Торопов

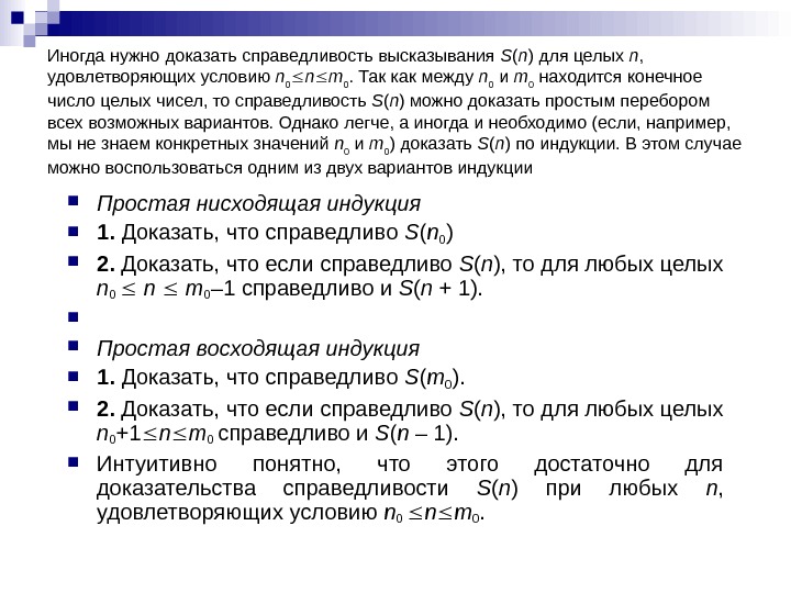
Конечные автоматы - online presentation

Конечный автомат | JS: Автоматное программирование

Детерминированные конечные автоматы - online presentation

Реализация конечного автомата (state machine) - chipenable.ru

Теория автоматов Конечные автоматы Минимизация КА Из

Применение конечных автоматов для моделирования поведения

Презентация Конечные автоматы

Презентация Конечные автоматы

Презентация Конечные автоматы

Презентация Конечные автоматы

Презентация Конечные автоматы

Презентация Конечные автоматы

Презентация Конечные автоматы

Презентация Конечные автоматы

8 УРОК - FSM КОНЕЧНЫЕ АВТОМАТЫ И ДОБАВЛЕНИЕ ТОВАРА В БД | ПОЛНЫЙ КУРС ...

Автоматы Для Печати Фото В Спб – Telegraph

ТОРГОВЫЕ АВТОМАТЫ | Для вендинг-бизнеса | Механические, кофейные ...

Теория автоматов, конечные автоматы » Школа для электрика ...

Детерминированные конечные автоматы - презентация, доклад, проект скачать

Контрольная работа по теме Минимизация конечных автоматов — Хелп Диплом ...

В Минске стали устанавливать автоматы для приема бутылок. Что об этом ...

В Японии есть особенные автоматы для круток, в которых можно залутать ...

С чем едят конечный автомат / Хабр

Теория автоматов, конечные автоматы » Школа для электрика ...

Конечные автоматы. (Лекция 5) - online presentation

777+ бесплатных игровых автоматов без регистрации | Игры Казино Бесплатно

Конечные автоматы. Абстрактные и структурные автоматы. Синтез конечных ...

В Алматинской области подпольное онлайн-казино работало под видом ...

Автоматы листоштамповочные многопозиционные | Барнаульский Завод ...

Презентация конечные автоматы анотомия

Переделанные автоматы. Для чего необходимы?! Сравнение с оригинальным ...

Игровые автоматы в Минске | Играть в слот автоматы в казино Минска

Презентация конечные автоматы анотомия

  • Вперед Приусадебный корень
  • Назад Эффективная антенна на 145 мгц

Новые страницы

Архив тиражей вгл 2 спорт

Блок включения фар vv bora распиновка

Чир спорт фристайл

Что такое портальные мосты

Диагностика автомобиля полная

Дом горит картинка для детей на прозрачном фоне

Дворец спорта винер

Финам котировки российских акций

Гдз по литературному чтению третий класс рабочая тетрадь

Глазной нерв воспаление симптомы лечение

Х спорт программа

Картинка с днем рождения сынок 14 лет от мамы

Коллективное письмо от жителей дома образец в управляющую компанию

Конденсат в выхлопной трубе

Конечные автоматы для чайников

Кудрявая рыжая девушка рисунок

Метро москва схема 2021 с расчетом

Начертить схему соединения

Разборка люблино калининград

Схема метро москвы 2030

Сход развал 1000 рублей

Сходства и различия изотопов

Sod123

Сша чикаго

Транспортная карта санкт петербурга

Яндекс фото мои фотографии

Замена масла в вариаторе тойота рав 4

Замена сальника на раздатке дастер

Западный район курган карта

Зубная паста в таблетках

cdn.zecar.ru