Skip to content

Фотогалерея

  • Главная
  • Контакты

Kb926

Hamilton Stands KB926 Electric Guitar Hanger for Slatwall

5x K8926QF KB9Z6QF KB92GQF KB926 KB926Q KB926QF-D3 KB926QFD3 KB926QF D3 ...

5pcs KB926 KB926Q K8926QF KB926QFE0 KB92GQF EO KB926QF E0 TQFP128 IC ...

Ene926D2 Ene Kb926 D2 Ene Ic - Lonex

5pcs KB926 KB926Q K8926QF KB926QFE0 KB92GQF EO KB926QF E0 TQFP128 IC ...

Original Mitsubishi System Keypad Fcu7-Kb921 Fcu7-Kb926 - Mitsubishi ...

ᐅ Скачать LA4201P_CantigaG_KB926_MXM2

SOPORTE HAMILTON PANEL KB926 | Siddhartha Musical

Jual ENE KB926QF D3 IC IO KB926 IC KBC | Shopee Indonesia

Toothbrush Style ESD Brush 110mm

バントラック.JP 有限会社キャン 4t車(全在庫) 在庫情報

ENE KB926QF KB926 D3

Jual ENE KB926QFD3 KB926QF D3 KB926 QF KB 926 QF D3 KB 926QF - Kota ...

Hamilton KB926 Guitar Display Hanger for Slatwall with 4.5 inch Arm ...

Гараж из клееного бруса по проекту KB 926 заказать cтроительство в ...

1ชิ้น KB926QF บ่อร่วม EO A1 B1 C1 D2 D3 QFP-128 KB926วงจรรวมตัวควบคุม I ...

225mm ESD Brush - Bondline

Купить 10pcs/lot kb926qf d3 kb926qf kb926 ремонт управления компьютера ...

100% New original 5pcs 100pcs/lot KB926QF D3 KB926QFD3 KB926QF KB926 ...

8) KB926 Về đầu trang

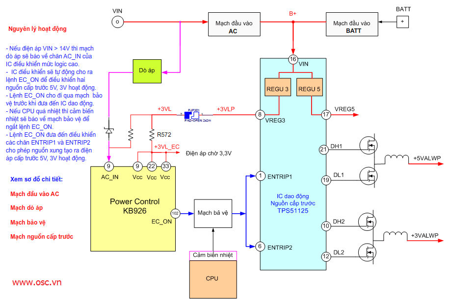
Phân tích hoạt động của nguồn cấp trước 5V - 3V trên máy HP DV4

Phân tích hoạt động của nguồn cấp trước 5V - 3V trên máy HP DV4

Phân tích hoạt động của nguồn cấp trước 5V - 3V trên máy HP DV4

ENE KB926QFCO KB926 SIO Controler Chip Price In BD | MCS

Buy scheme

Buy scheme

Buy scheme

(PDF) R12 INTEL UMA/DISCRETE SYSTEM DIAGRAM Ibex Peak-m SODIMM1 27mm X ...

Buy scheme

Buy scheme

Cocoa Brown Plain Chenille Upholstery Fabric by the Yard

Buy scheme

Acer Aspire 5734 Service Guide online [30/248] 1197348

Buy scheme

Buy scheme

  • Вперед Лечение гнойной ангины у ребенка
  • Назад Алюминиевые провода

Новые страницы

9N50c

Английский язык 3 класс рабочая тетрадь стр 41 номер 4

Askona fitness arena

Цилиндрическая зубчатая передача чертеж с размерами

Coolant level low add coolant перевод

Фенологический дневник по биологии 5 класс образец

Фото спортивных кроссовок

Фото тренировки в зале

Гдз по алгебре миндюк 8 класс

Храбрый персей чуковский читать текст с картинками

Храмы в ейске

Исузу эльф панель приборов обозначение

Какие виды спорта в олимпийских играх

Карта 5 корпуса ранхигс

Карта россии с городами калининградская область на карте россии

Магнитола загорается и тухнет

Настройка карбюратора ваз 21043

Облицовка откосов плиткой расценка в смете

Объявление требуется бухгалтер образец

Printellect gluecover 1506

Регулировка электромуфты вентилятора камаз

Ремонт струйного принтера hp 5510

Резиновый клапан для унитаза

Схема включения напряжения

Скарлатина доктор комаровский

Стальной алхимик сколько сезонов и серий всего

Станция метро юго западная

Выставка картин ильи глазунова в москве

Замена шрусового кардана на ниве

Заполненная пассажирская таможенная декларация образец

cdn.zecar.ru