Skip to content

Фотогалерея

  • Главная
  • Контакты

Какое строение имеют атомы щелочных и щелочноземельных металлов

Окраска пламени солями щелочных и щелочноземельных металлов - YouTube

Соединения щелочных металлов - презентация онлайн

Основания. Растворимые (гидроксиды щелочных и щелочноземельных металлов ...

щелочноземельные металлы - online presentation

Ответы Mail: как отличаются вещества молекулярного и немолекулярного ...

Электронное строение атома

Ответы Mail: . Атомы щелочноземельных металлов имеют на внешнем уровне ...

Укажи верное утверждение, относящееся к щелочноземельным металлам: 1 ...

Презентация на тему: "Общая характеристика Щелочные металлы ...

Строение атома - презентация онлайн

Презентация на тему: "Соединения щелочноземельных металлов. Повторение ...

Презентация на тему: "Соединения щелочноземельных металлов. Повторение ...

Презентация на тему: "Викторина «Щелочные и щелочноземельные металлы ...

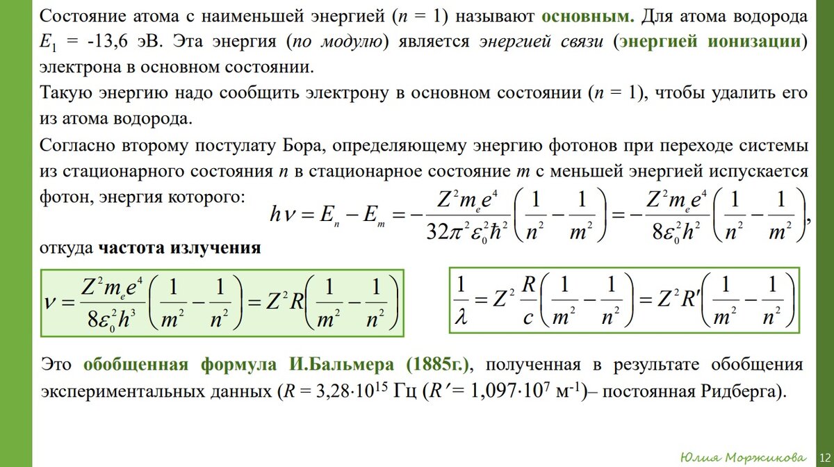
Модели строения атомов: Томсона, Резерфорда, Бора | Про Физику и не ...

Модели строения атомов: Томсона, Резерфорда, Бора | Про Физику и не ...

Металлы главной подгруппы I группы

Презентация на тему: "Тема : Характеристика щелочных металлов и их ...

Презентация на тему: "Щелочные и щелочноземельные металлы Na K Li Cs Ba ...

Презентация на тему: "Т ЕМА УРОКА : А ТОМЫ И МОЛЕКУЛЫ. А ТОМНО ...

Щелочные металлы и их свойства

Щелочные и щелочноземельные металлы - online presentation

Презентация на тему: "Строение кристаллов координационных и ...

Химические свойства щелочных металлов и щелочноземельных

Презентация на тему: "ЩЕЛОЧНЫЕ МЕТАЛЛЫ Щелочны?е мета?ллы элементы ...

Элементы подгруппы меди - Справочник химика 21

Строение атома - онлайн учебник по химии

Щелочи - Справочник химика 21

Элементы подгруппы меди - Справочник химика 21

Презентация на тему: "Щелочные и щелочно-земельные металлы Na K Li Na K ...

Модели строения атомов: Томсона, Резерфорда, Бора | Про Физику и не ...

Модели строения атомов: Томсона, Резерфорда, Бора | Про Физику и не ...

Модели строения атомов: Томсона, Резерфорда, Бора | Про Физику и не ...

  • Вперед D13005md
  • Назад Гдз ответы по русскому языку 9 класс

Новые страницы

Бмв в абакане

Договор займа денег между физическими лицами образец скачать бесплатно

Фитнес в пушкине

Как заполнить письмо для отправки по россии образец

Какие расстройства памяти вам известны охарактеризуйте основные приемы и способы

Карта киевской области подробная с городами и поселками на русском языке

Казахстанские спортсмены

Кт 632

Лыжный спорт упражнения

Маршрут безопасного движения от дома до школы образец

Москва добро

Неисправность форсунок ваз

Пандора 3500 инструкция по программированию

Периодичность проведения тренировок по эвакуации людей

Письмо солдату в армию от девушки образец до слез

Полипропиленовая труба 50 мм

Приказ о внеплановой инвентаризации образец

Распоряжение скачать образец

Ремонт микроавтобусов в спб

Решебник по математике 6 класс номер 346

Санни дей 6 болгария

Схема карбюратора 126

Схема ультразвукового излучателя

Схема знаков препинания в однородном предложений

Скелет головы схема

Спортивный комплекс алмаз

Страны севера карта

Транзистор bt169d

Заказать печать спб

Заявление о переходе на электронную трудовую книжку образец 2023

cdn.zecar.ru