Skip to content

Фотогалерея

  • Главная
  • Контакты

Ka7500b datasheet на русском аналог

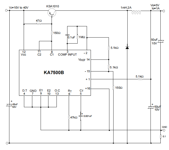
KA7500B Controller: Features, Pinout, and Datasheet

KA7500B datasheet(5/8 Pages) FAIRCHILD | SMPS Controller

KA7500B Datasheet | PDF | Intellectual Works | Printing

KA7500B Datasheet PDF (321 KB) BCD | Pobierz z Elenota.pl

KA7500B datasheet(4/5 Pages) SAMSUNG | VOLTAGE-MODE PWM CONTROLLER

KA7500B datasheet(3/8 Pages) FAIRCHILD | SMPS Controller

KA7500B datasheet(4/8 Pages) FAIRCHILD | SMPS Controller

KA7500B ( аналог КР1114ЕУ4 ) микросхема для источников питания — купить ...

KA7500B ( аналог TL494 ) микросхема для источников питания — купить в ...

KA7500B Controller: Features, Pinout, and Datasheet [Video&FAQ]

Ka7500b datasheet

Микросхема ka7500b схема включения: KA7500B – аналог, схема включения ...

⭐ Микросхема KA7500B. Низкие цены. На складе в наличии.

Микросхема ka7500b схема включения: KA7500B – аналог, схема включения ...

Lm258 datasheet на русском схема включения - 88 фото

KA7500B datasheet(2/5 Pages) SAMSUNG | VOLTAGE-MODE PWM CONTROLLER

80Nf70 datasheet на русском: 80NF70 даташит ST Microelectronics ...

Микросхема ka7500b схема включения: KA7500B – аналог, схема включения ...

Ka7500b datasheet на русском

2N7002MTF даташит Fairchild Semiconductor техническое описание ...

M2Lz47 datasheet на русском: M2LZ47 даташит Toshiba Semiconductor ...

B760 DS3H DDR4 (rev. 1.0) 产品规格 | 主板 - GIGABYTE 技嘉科技

Tda2050 datasheet на русском: TDA2050 даташит ST Microelectronics ...

Mc34063A datasheet на русском: MC34063A даташит STMicroelectronics ...

Микросхема ka7500b схема включения: KA7500B – аналог, схема включения ...

Ir2113s datasheet на русском схема - 95 фото

KA7500B Datasheet PDF (57 KB) Fairchild | Pobierz z Elenota.pl

KA7500B Datasheet PDF (321 KB) BCD | Pobierz z Elenota.pl

Tda2050 datasheet на русском: TDA2050 даташит ST Microelectronics ...

MC74VHCT540A даташит ON Semiconductor техническое описание радиодетали ...

Схема включения описание

Bk1080 datasheet на русском: BK1080 даташит BEKEN техническое описание ...

KP1040E_317765.PDF Datasheet Download --- IC-ON-LINE

Tda2050 datasheet на русском: TDA2050 даташит ST Microelectronics ...

Tda2050 datasheet на русском: TDA2050 даташит ST Microelectronics ...

  • Вперед Шины направляющие
  • Назад Карта спутник омская область онлайн в реальном времени

Новые страницы

Акт о выявленном браке товара образец

Bga reballing

Бош электроплита

День в питере

Десятичные дроби умножить

Динамическая и кинематическая вязкость отличия

Ka7500b datasheet на русском аналог

Картинки по клеточкам аниме маленькие картинки

Картинки по здоровому образу жизни для детей в детском саду

Лачетти универсал длина кузова

Лукьянова елена контакт

Менеджер по маркетингу

Немецкий язык 3 класс рабочая тетрадь 2 часть стр 29

Образец графика работы сотрудников на месяц в excel

Огайо город в сша

Перфоратор макита не держит бур

Пропал холостой ход карбюратор к 151

Рабочая тетрадь петерсон гдз

Rear axle перевод

Руководитель экспорта

Схема гена эукариот

Скатывание шарика по наклонной плоскости

Слив тосола шевроле нива

Структура прогулки в доу по фгос образец

Супер спорт 708

Термекс 150 литров вертикальный

Учебник математики 6 класс дорофеев шарыгин

Услуги сайдинг

Вибростенд чебоксары диагностика

Вкусовые рецепторы расположены на

cdn.zecar.ru