Skip to content

Фотогалерея

  • Главная
  • Контакты

Ka2284 datasheet

KA2284 LED Level Meter v1 - Codrey Electronics

ka2284 based audio level indicator circuit(will use battery level ...

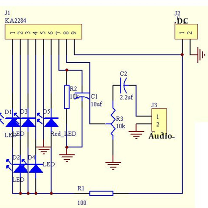
VU Meter A Led, KA2284 | PDF | Amplifier | Rectifier

KA2284 Datasheet PDF (114 KB) Samsung | Pobierz z Elenota.pl

KA2284 Original supply, US $ 0.01-6 , [Freescale] Freescale ...

Pin on Meters & Detectors

KA2284 Datasheet PDF (114 KB) Samsung | Pobierz z Elenota.pl

Jual KA2284 5-Dots LED Audio Level VU Meter Through Hole SIP9 Linear ...

Caracteristicas tecnicas de KA2284 - Datasheet

KA2284 Voltage Level Indicator | Aparelhos de Medida, Multímetros e...

5 LED VU meter circuit diagram using KA2284 | CircuitsTune

KA2284 datasheet(4/4 Pages) SAMSUNG | 5 DOT LED LEVEL METER DRIVER

KA2284 datasheet(2/4 Pages) SAMSUNG | 5 DOT LED LEVEL METER DRIVER

KA2284 Datasheet PDF (114 KB) Samsung | Pobierz z Elenota.pl

Caracteristicas tecnicas de KA2284 - Datasheet

KA2284 Voltage Level Indicator Module - ProtoSupplies

Индикатор уровня сигнала на микросхеме ВА6164(KA2284,AN6884)

KA2284 datasheet(3/4 Pages) SAMSUNG | 5 DOT LED LEVEL METER DRIVER

Индикатор выходного сигнала на KA2281 - Аудио/Видео - Портал радиолюбителей

KA2284--Datasheet_Datasheet5资源-CSDN文库

Electronic Board: VU-metru simplu cu KA2284 / BA6124 / AN6884

Datasheet KA2284, KA2285 Samsung - Page 2 - Preview and Download

KA2284 datasheet(1/4 Pages) SAMSUNG | 5 DOT LED LEVEL METER DRIVER

2 x KA2284 AC DC Level Indicating Chip DIP9 | All Top Notch

Ka2284 Circuit Diagram

3.5-12V KA2284 Audio Level Indicator DIY Electronic Kit Parts 5mm RED ...

Elektronica-hobby blog van Jos Verstraten (603 artikelen): Chip: KA2284 ...

KA2284 PDF资料|芯片管脚参数|DataSheet

KA2284 Voltage Level Indicator Module - ProtoSupplies

Build a meter with integrated circuit KA2284 - Share Project - PCBWay

KA2284 Power Level Indicator Battery Pro Audio Level Indicator Module

AN6884 (KA2284) - Jak podłączyć tranzystory BC557 do sterowania ...

Caracteristicas tecnicas de KA2284 - Datasheet

Voltage Level Indicator KA2284 Philippines | Circuitrocks – circuitrocks

Voltage Level Indicator KA2284 Philippines | Circuitrocks – circuitrocks

  • Вперед Кадиллак джип
  • Назад Труба пнд для воды

Новые страницы

Английский 2 класс стр 79

Бендикс щелкает стартер не крутит

Бобры в москве

Экспорт китая продукция

Гдз русский язык 5 класс 708

Генератор ваз 2106 схема подключения проводов

Ижевск чип тюнинг

Ka2284 datasheet

Как изменится осадка корабля при переходе

Какие животные организмы обитают в биосфере

Карта аннинского района воронежской области с прудами спутник

Карта португалия на карте европы со странами

Картинка солнышко для вырезания из бумаги распечатать цветные

Миры ликийские храм николая чудотворца

Морская свинка по

Мост в москве с красной аркой

Не загружается биос на компьютере

Нижегородский картинг

Оксид кальция и азотная кислота уравнение

Печать холстов

Покраска молотковой краской валиком

Порвался трос сцепления ваз 2114

Схема эвакуации людей должна быть

Снт накладная казахстан образец

Список родственников мвд образец заполнения

Студия растяжки спб лиговский

Ступка агатовая

Заправочный лист образец

Зелень на белом фоне картинки

Жалоба в фссп на мфо образец

cdn.zecar.ru