Skip to content

Фотогалерея

  • Главная
  • Контакты

Irs20955s datasheet

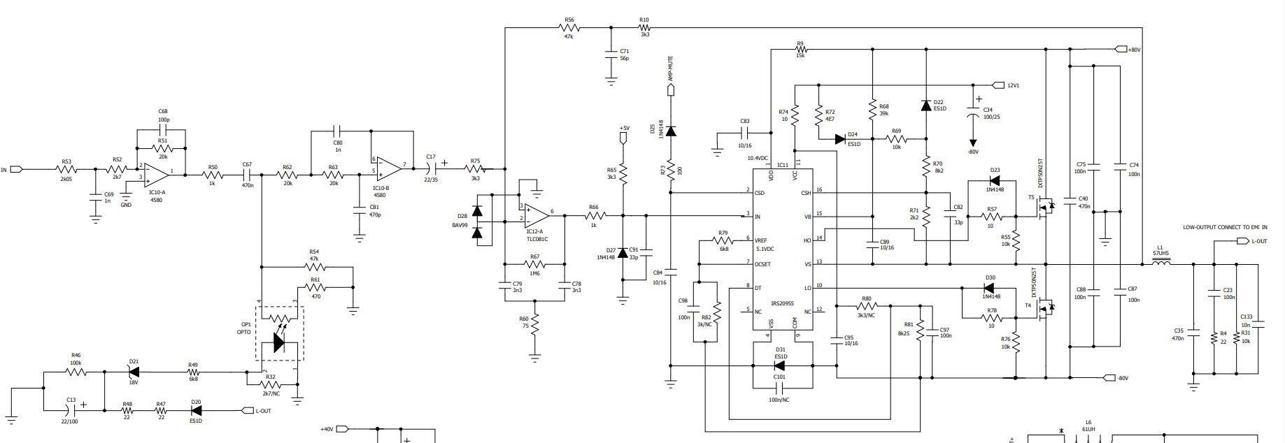
IRS20955S: CAD Models, Datasheet, Features [FAQ]

IRS20955S: CAD Models, Datasheet, Features [FAQ]

IRS20955S: CAD Models, Datasheet, Features [FAQ]

Усилитель На Irs20955S (Irs20957S) - Усилители мощности класса D ...

IC dao động class D IRS20955S 20955 SOP16

IRS20955S

IRS20957S Protected Digital Audio Driver Features Product Summary ...

IRS2092 Amplifier Pinout, Datasheet, Equivalent, Circuit,, 51% OFF

IRS20957S Datasheet by Infineon Technologies | Digi-Key Electronics

Irs2092s усилитель схема

Electronic Circuit

Why am I blowing IRS20955's? - diyAudio

Усилители класса d: irs20957s, irs2092s, tda8954th » журнал ...

IRS20957STRPBF IRS20957S IRS20955S IRS2092S SOP16音频驱动器_虎窝淘

IRS20957STRPBF IRS20957S IRS20955S IRS2092S SOP16音频驱动器_虎窝淘

Микросхема IRS20955S - цифровой аудиодрайвер.

IRS20957STRPBF IRS20957S IRS20955S IRS2092S SOP16音频驱动器_虎窝淘

IRS20957STRPBF IRS20957S IRS20955S IRS2092S SOP16音频驱动器_虎窝淘

Irs2092s усилитель схема

IRAUDAMP6: 250W x2 @ 8Ω, ±38 ~ 75V in

IRAUDAMP6: 250W x2 @ 8Ω, ±38 ~ 75V in

IRS20957STRPBF IRS20957S IRS20955S IRS2092S SOP16音频驱动器_虎窝淘

Купить irs20955strpbf irs20955s irs20955 20955 20955 s ик СОП-16 ...

MAN6960 Data Sheet | QT Optoelectronics

datasheet_30_kevineeg | Kaggle

(PDF) xp-datasheet-5982-7811EN.pdf - DOKUMEN.TIPS

Irs2092s усилитель схема

Irs2092s усилитель схема

IRS20955S, Купить, Доставка | Город цифровой

Wzmacniacz D na IRS20955S - Zatrzaskuje się półmostek PA wciąga głośnik

D1779 Data Sheet | NEC

EVAL-AD7470CB Datasheet PDF ( Pinout ) - 1.75 MSPS/ 4 mW 10-Bit/12-Bit ...

New Original IR2113S IRS2110S IRS2112S IRS2113S IRS2092S IRS20954S ...

Datasheet Nasıl Okunur? - Mühendislik Platformu

ALL Datasheet Updates for Tyranids!! Inc. Norn Emissary, Assimilator ...

  • Вперед Лечение кишечной инфекции у взрослых
  • Назад Схема подключения 2х лампочек

Новые страницы

Арахис земляной орех

Авр 100а шнайдер электрик

Эктопическая тахикардия

Фитнес краснодар кубанонабережная

Формы международных расчетов

Фотоизомеризация

Гдз по математике 6 класс дорофеев номер 339

Гдз по русскому 4 класс номер 195

Гдз по русскому языку 7 класс ладыженская упражнение 438

Как сбросить то на фольксваген тигуан

Как создать резюме на работу образец

Карта глобального затопления земли

Карта осадка буинске рт

Назначение принципиальных схем

Образец протокола оперативного совещания у руководителя

Образец заполнения договора купли продажи автомобиля между физическими

Образец заявления на выдачу справки 2 ндфл

Отделы головного мозга схема

Подбор краски в люберцах

Продажа грейферной установки

Рисунки поваров карандашом

Самолет боинг 737 схема салона места

Смд резистор 101 номинал

Спасо преображенский собор арзамас

Уборка мусора в лесу

Условное обозначение вентилятора на схеме электрической

Услуги гнб

Векторная диаграмма схемы звезда

Яшка читательский дневник

Заявление о процессуальном правопреемстве образец

cdn.zecar.ru