Skip to content

Фотогалерея

  • Главная
  • Контакты

Ir2184s

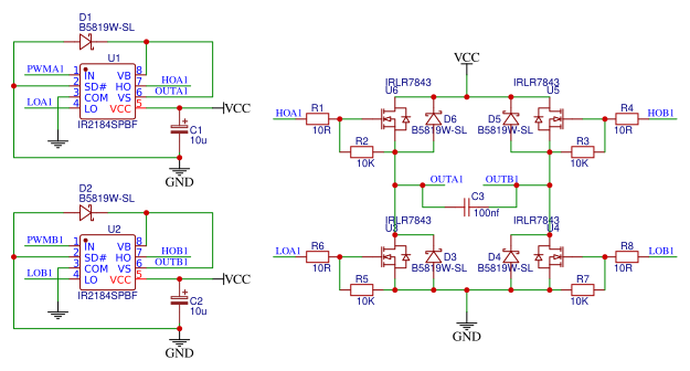
IR2184S Datasheet - MOSFET and IGBT Driver ( Pinout )

IR2184S IR2184 IR2184SPBF IC chuyên dụng SOP-8

IR2184S – จำหน่ายไอซี โมดูล แอลซีดี ทัชสกรีน อะไหล่อิเล็กทรอนิกส์สำหรับ ...

IR2184S IR2184 IC ชิพ SMD IGBT, MOSFET Gate Drivers | Lazada.co.th

‫مشخصات، دیتاشیت، قیمت و خرید IR2184S‬

IR2184S микросхема >> недорого купить

5PCS IR2184S SOP8 IR2184 SOP IRS2184S SMD IR2184STRPBF SOP 8 S2184-in ...

IR2184S IR2184 IR2184SPBF Half-Bridge Driver IC SOP-8

IR2184S datasheet(1/8 Pages) IRF | HALF-BRIDGE DRIVER

IR2184S - Infineon Technologies

IR2184S-in Integrated Circuits from Electronic Components & Supplies on ...

International Rectifier IC DVR IR2184S HALF BRIDGE IR2184STR 8-SOIC ...

5PCS/LOT IR2110S IR2156S IR2184S IR2153S IR2106S IR2104S IR2103S ...

5pcs IR2184S SOP8 IR2184 SOP IRS2184S IR2184STRPBF SOP-8 S2184 SMD 600V ...

IR2184S SMD | www.vietnic.vn

10PCS IR2101S IR2103S IR2104S IR2106S IR2153S IR2156S IR2184S IRS2186S ...

power_600VDC_half_bridge_gate_driver_IR2184.TSC - Infineon Designer

IR2184S全桥驱动电路 资源 - 嘉立创EDA

Ci Smd Ir2184s Ir 2184 S Original 2184 S Cod 1106 | MercadoLivre

5pcs/lot IR2136S IR2153S IR2181S IR21531S IR2184S IR2183S IR4427S ...

(5piece)100% New IR2011S IR2106S IR2151S IR2184S L6385D L6565D L6385ED ...

10 PCS IR2184S SOP-8 IR2184 2184 IR2184STRPBF Half-Bridge Driver Chip ...

IR2184S|ir2184| - AliExpress

5 PCS/Lot IC Chips IR2184S IR2184 2184 SOP8 Original Integrated Circuit ...

Ci Ir2184s Ir2184strpbf Ir2184 S Sop8 Original | MercadoLivre

Jual IR2101S IR2104S IR2106S IR2109 IR2110S IR2110 IR2113S IR2153 ...

International Rectifier IC DVR IR2184S HALF BRIDGE IR2184STR 8-SOIC ...

Set 5 Linh Kiện Điện Tử Ir2184S Sop8 Ir2184 Sop Irs2184S Smd ...

IC Driver IR2184S SOP8 Chân Dán

IR2184S IR 8P/SOIC

10PCS IR2153 IR2156 IR2184 IR2101S IR2103S IR2104S IR2106S IR2153S ...

10PCS IR2101S IR2103S IR2104S IR2106S IR2110S IR2153S IR2156S IR2184S ...

IR2184S-SOIC8 – Thế Giới Chip

10PCS/LOT IR2184S SOP 8-in Integrated Circuits from Electronic ...

永胜宏FSP241-4F01电源板电路原理与故障维修 - 家电维修资料网

  • Вперед Гдз по физике 7 класс перышкин 2014г
  • Назад Пропала искра ваз 2110 инжектор

Новые страницы

Алжир конспект

Частота проверочное

Частота сабвуфера

Детский спортивный комплекс инструкция

Гдз по русскому 7 класс номер 425

Ir2184s

Как разблокировать магнитолу мерседес актрос

Как различить соду и мел

Котлы навьен ремонт

Курская область спорт

Квартира в раменском

Математика 6 класс номер 773 мерзляк

Mercedes sl 300

Мерседес спринтер классик как поменять подрулевой шлейф

Наименование схемы

Нержавейка сварка

Паспорт надземного рельсового кранового пути образец заполнения

Пнд 80

Porsche 962

Предохранитель омывателя лобового стекла ваз 2110

Рамада плаза анталия турции

Распиновка панели приборов ларгус

Регулярно занимаясь спортом вы укрепите свое здоровье

Сборка мойки

Северная америка животные и растения

Схема движения 11 троллейбуса чебоксары новый маршрут

Схема ваз 21101

Светодиоды в фары законность

Тренинг 50 50

Уведомление о работе без ндс образец для контрагентов

cdn.zecar.ru