Skip to content

Фотогалерея

  • Главная
  • Контакты

Ir2152

ir2161 smps schematic ir2161 circuit IR2161 SMPS Circuit IR2153 ...

ir2153 schematic - Wiring Diagram and Schematics

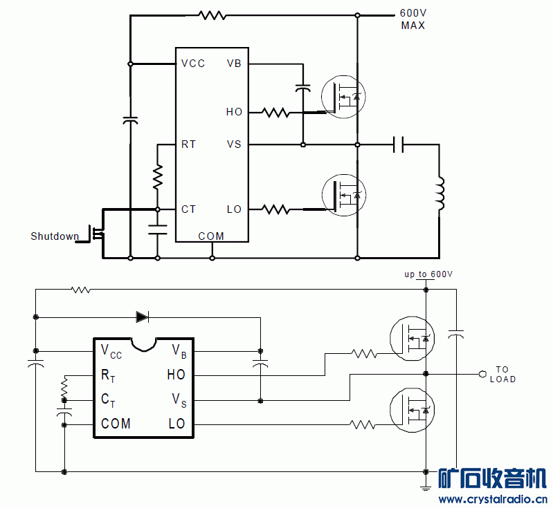
IR2152

Ir2151 datasheet на русском – — , , , — Производство и поставка ...

IR2152 DRIVER Datasheet, Distribuidor, stock y mejor precio

Ir2151 + Ir2152 Полный Мост? - Импульсные источники питания, инверторы ...

Мощный блок питания 12 в - 14,5 в мощностью 200 Вт на IR2151 и полевых ...

Store Home Products Getaway Deals Feedback

Buenos productos baratos 1PIEZA IR2153 DIP-8 ir 2153 auto-controlador ...

IR2152S - IR2152 - SELF-OSCILLATING HALF-BRIDGE DRIVER IR2152S - IR2152 ...

Ir2153 Мощный Блок Питания – Telegraph

Ир2153 схема включения. Импульсный блок питания на IR2153: схема ...

SMPS com ir2153 ...

10 PEÇAS Novas e Originais DIP DIP-8 IR2153 IR2151 IR2155 IR2152 IR2104 ...

Тестер для проверки ШИМ-контроллеров MC2151, IR2151, IR2152, IR2153 ...

IR2152S - IR2152 - SELF-OSCILLATING HALF-BRIDGE DRIVER IR2152S - IR2152 ...

Тестер для проверки ШИМ-контроллеров MC2151, IR2151, IR2152, IR2153 ...

IR2110STRPBF IC DRIVER HIGH/LOW SIDE 16SOIC 2110 IR2110 5PCS Industrial ...

Простой, надежный и доступный импульсный блок питания на IR2151, IR2152 ...

IR2153 circuits | Electronic parts, Circuit, Application note

IR2153 MOSFET Gate Driver Pinout, Datasheet, Equivalent,, 40% OFF

ir2153-2x50v-atx-irf840-smps-devresi-v1.gif (1499×711) | Desain

Генератор на IR2153 с регулировкой частоты и скважности схема | Hapuziq

Новая разработка шокера - 20 Октября 2014 - Схемы электрошокеров

Ir2151 + Ir2152 Полный Мост? - Импульсные источники питания, инверторы ...

IR2153 Half-Bridge self-oscillating power MOSFET and IGBT driver - YouTube

IR2154 Datasheet - SELF-OSCILLATING HALF-BRIDGE DRIVER

Sugden Masterclass IA-4 Premain Amp

Testing SMPS driver with IR2153 for SSTC - YouTube

Простой и доступный импульсный блок питания на IR2151, IR2152, IR2153 ...

IR2155 DRIVER Datasheet, Distribuidor, stock y mejor precio

请各位大神帮看看这是什么芯片,深表感谢 - 〓电源技术专区〓 - 矿石收音机论坛 - Powered by Discuz!

IR21593 Datasheet PDF - International Rectifier

Ir2155 datasheet на русском. IR2155: комплексное руководство по ...

(PDF) IR21531 Datasheet - International Rectifier

  • Вперед Услуги экскаватора в находке
  • Назад Образец кухни угловой со встроенной бытовой техникой фото

Новые страницы

Адаптивный свет что это

Акт обследования условий жизни несовершеннолетнего и его семьи образец для школы

Алгебра колягин 8 класс учебник гдз

Англ яз 10 гдз

Что такое бода

Гдз по алгебре никольский 8 клаас учебник

Гольф спортивная игра

Гс 35б кв усилитель мощности схема

Изложение кошкин выкормыш

Картинки фриск и санса шип

Куда течет река воронеж схема 1 класс

Маршрутка 31 краснодар схема движения и остановки

Mes система управления производством

Нарушение сна у взрослых лечение

Нива прокачка тормозов

Новорожденные дети в первый день

Педаль тормоза тугая и плохо тормозит

Подберезовик и береза

Промсвязьбанк юр адрес

Рассказ по литературе 2 класс стр 96

Рисунки для срисовки человек паук легкие

Схема автобусов улан удэ

Схема чертеж кухонного гарнитура

Схема подключения противотуманных фар через

Схема ремня генератора чери фора

Сниму квартиру 1 комнатную в кстове

Согласие на опекунство от родственников образец

Стреляет глушитель

Вузы тольятти

Земли открытые русскими путешественниками в 15 17 веках контурная карта

cdn.zecar.ru