Skip to content

Фотогалерея

  • Главная
  • Контакты

Генератор коротких импульсов схема

Генератор коротких импульсов схема - Схемы

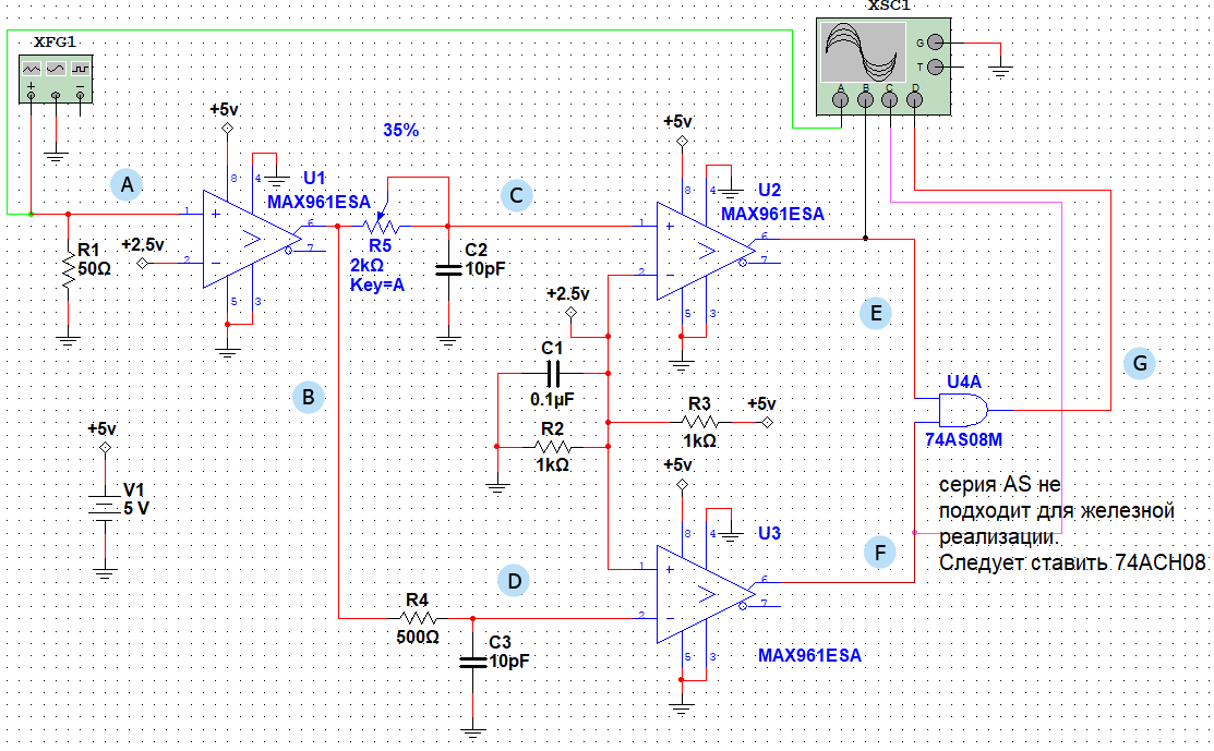
Генератор коротких импульсов с большой скважностью

Генератор одиночных импульсов схема

Генератор коротких импульсов схема - Схемы

Генератор коротких импульсов схема - Схемы

Генератор пилообразных импульсов схема

Генератор пилообразных импульсов схема

💯🔥 Генератор импульсов и шаговый двигатель. Неизвестная схема ...

Генератор прямоугольных импульсов на оу схема - 84 фото

Генератор прямоугольных импульсов схема

Генератор коротких импульсов схема - Схемы

Микросхемы для импульсных генераторов

Индикатор радиоактивности - RadioRadar

Управляемый генератор прямоугольных импульсов - Генератор пачек импульсов

Генератор прямоугольных импульсов, схема на NE555 с регулируемой частотой

Высоковольтный генератор коротких импульсов - Высоковольтные Устройства ...

Схема генератора наносекундных импульсов

Схема генератора наносекундных импульсов

Генератор прямоугольных импульсов на ne555 с регулируемой скважностью ...

Таймер с запуском на замыкание или разрыв цепи с использованием ...

Генератор шума схема проста

Как сделать генератор коротких передач. - YouTube

Схемы простых генераторов импульсов: фото и таблицы

Формирователи импульсов

Схемы генераторов высокой частоты (вч)

Принципиальная схема генератора прямоугольных импульсов, управляемого ...

Генераторы игольчатых импульсов и их применение

Простой генератор импульсов с раздельной регулировкий скважности и ...

Генератор импульсов с независимой регулировкой фазы

Генераторы нано- и пикосекундных импульсов с запуском мощных полевых ...

Генератор прямоугольных импульсов – Telegraph

Генератор синусоидального напряжения, треугольных и прямоугольных импульсов

Генератор импульсов схема

Генератор импульсов

SPB plus - немного о радиолюбительстве и не только...: апреля 2021

  • Вперед Какие качества характера развивают в человеке спорт
  • Назад Приведите по два молекулярных уравнения реакций для следующих ионных 3ca 2 2po3 4 ca3 po4

Новые страницы

Адопт ми петы список все с картинками

Бланк объяснительной на работе образец

C103

Электрические схемы bmw

Гдз по математике мерзляк 6 класс 1067

Карта автомобильных дорог белоруссии с городами подробная

Карта метро орехово

Кастрюли в турции

Коммерческое предложение от транспортной компании образец

Купить женский спортивный костюм на авито

Кузовной ремонт в орше

Лофт фитнес ярославль заволжский цены абонемент

Лучшие американские мультфильмы

Математика упражнение 5

Морфологический разбор прилагательного пример образец

Невидимый какое спряжение

Oliver twist genre

Подчеркнуть однокоренные слова выделить в них корень рисунок рисовать борис рисовый нарисованный

Премьер ван

Самые известные картины глазунова фото с названиями

Схема сборки карта

Схема сокета 1150

Сколько песен у мияги

Сколько стоит вспахать 1 сотку земли мотоблоком

Сочинение про дружбу

Тип ки г1м схема подключения концевой выключатель

Учебник по алгебре 7 класс макарычев номер 319

Уфа аэропорт план здания

Установка столешницы гранита

Вяжу описания схемы

cdn.zecar.ru