Skip to content

Фотогалерея

  • Главная
  • Контакты

Гдз по сборнику задач по алгебре 11 класс

Сборник задач по алгебре. 11 класс – скачать бесплатно на aversev.by

ГДЗ по алгебре 9 класс

ГДЗ § 9 9.4 алгебра 8-9 класс Сборник задач Галицкий, Гольдман

ГДЗ § 8 8.11 алгебра 8-9 класс Сборник задач Галицкий, Гольдман

ГДЗ § 2 2.72 алгебра 8-9 класс Сборник задач Галицкий, Гольдман

ГДЗ § 6 6.6 алгебра 8-9 класс Сборник задач Галицкий, Гольдман

Физика задачи 10 11 класс ответы

ГДЗ по алгебре 11 класс Арефьева, Пирютко, учебник Народная асвета 2020

Решение контрольных работ по алгебре 11 – Telegraph

Сборник задач по математике. 6 класс | Скачать | Учебники.by

ГДЗ § 2 2.11 алгебра 8-9 класс Сборник задач Галицкий, Гольдман

Контрольная Работа По Алгебре 8 Класс Анастасян – Telegraph

ГДЗ § 8 8.54 алгебра 8-9 класс Сборник задач Галицкий, Гольдман

Сборник вопросов и задач по физике 10-11 класс степанова 1996 гдз ...

(Решено)Упр.462 ГДЗ Колягин Ткачёва 11 класс по алгебре

Решебник к сборнику контрольных работ по алгебре для 11 класса (авт ...

Решить По Фото Алгебре 8 Класс – Telegraph

Решебник Алгебра Сборник Заданий 9 Класс - standartindustrial

ГДЗ § 5 5.57 алгебра 8-9 класс Сборник задач Галицкий, Гольдман

ГДЗ § 3 3.101 алгебра 8-9 класс Сборник задач Галицкий, Гольдман

ГДЗ по математике для 9 класса М.И. Сканави - ЧАСТЬ 1. Арифметика ...

ГДЗ раздел 2 25 алгебра 9 класс сборник заданий Кузнецова, Бунимович

Алгебра. 11 класс. Сборник тематических тестовых заданий – Аверсэв

Сборник задач по алгебре 8-9 классы галицкий гдз скачать :: withdpromertrov

ГДЗ § 4 4.79 алгебра 8-9 класс Сборник задач Галицкий, Гольдман

ГДЗ § 9 9.17 алгебра 8-9 класс Сборник задач Галицкий, Гольдман

ГДЗ § 4 4.113 алгебра 8-9 класс Сборник задач Галицкий, Гольдман

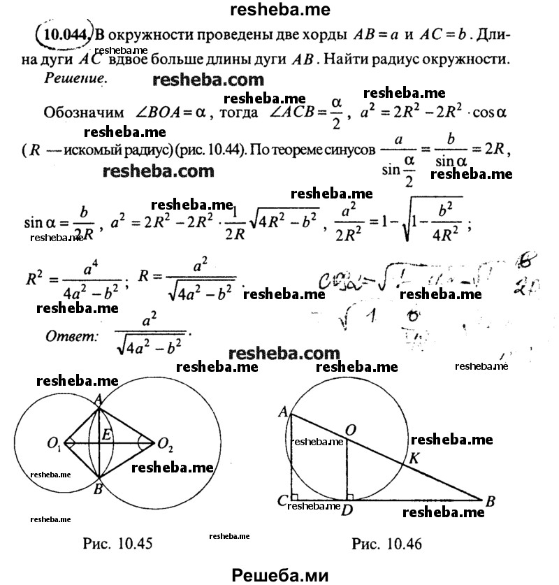
ЧАСТЬ 1. Арифметика, алгебра, геометрия Глава 10. Задачи по планиметрии ...

ГДЗ к сборнику Ершовой, Голобородько Самостоятельные и контрольные ...

ОК ГДЗ Алгебра 10 класс Алимов 2024 | Учебник

Гдз Мерзляк 7 Класс Алгебра Сборник 2015 - intelligencespisok

§19 - 19.14 гдз по алгебре 10 класс Арефьева, Пирютко сборник задач ...

Задачи по физике 10 класс степанова

ГДЗ (решебник) к сборнику контрольных работ по алгебре для 11 класса ...

  • Вперед Пошив сорочек на заказ
  • Назад Гдз по математике класс 5 часть

Новые страницы

737 Русский

Biznes yandex

Брелок сигнализации инструкция

Cbb 60

Гдз по математике 4 класс биболетова

Гдз по математике номер 290 6 класс 2 часть

Гдз по сборнику задач по алгебре 11 класс

Гейдман 3 класс учебник 2 часть ответы математика

Группа назарет слушать

Инструмент для резки канализационных труб

Иск о разводе и разделе имущества супругов образец

Калькулятор выведения

Картинки с мудрыми высказываниями о жизни со смыслом

Картинки ты всегда будешь в моем сердце

Ответы по математике 2 класс 2 часть стр 51

Пластиковые трубы гост

Подключение компонентной акустики

Пожелания с добрым утром доченьке от мамы в картинках красивые

Проклеенный засеянный

Пушкин ресторан москва официальный сайт

Ручеек какой падеж

Сальник коленвала ваз 2114 размер

Скорпион созвездие схема

Слушать миша марвин

Состав ядра натрия 23 11

Спортивные игры для 8 класса

Трение является

Виды спорта отрицательные местоимения

Закупочный акт образец заполнения

Заявление об исправлении ошибки в судебном приказе образец

cdn.zecar.ru