Skip to content

Фотогалерея

  • Главная
  • Контакты

Энергия земли схема

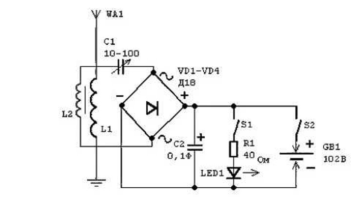
Энергия земли схема. Электричество из нуля и заземления схема. Электричество из земли по Белоусову схема. Схема преобразователя статического электричества. Схема Тесла электричество из антенны.

Энергия земли схема. Тесла электричество из воздуха схема Тесла. Электричество из воздуха Никола Тесла схема устройства. Энергия из земли схема 2.7 КВТ. Генератор Тесла атмосферного электричества.

Энергия земли схема. Схема генератора свободной энергии из атмосферы. Схема Тесла электричество из антенны. Электричество из воздуха Тесла схема. Энергия из земли схема 2.7 КВТ.

Энергия земли схема. Динатрон свободная энергия схема. Генератор электроэнергии схема. Свободная энергия своими руками схема. Генератор свободной энергии.

Энергия земли схема. Генератор Тесла атмосферного электричества. Схема Белоусова энергия земли. Схема получения атмосферного электричества. Электричество из земли своими руками.

Энергия земли схема. Схема генератора электричества из земли.. Атмосферная электростанция схема. Схема получения атмосферного электричества. Схема получения атмосферного электричества своими руками.

Энергия земли схема. Электричество из земли схема. Атмосферное электричество своими руками схема. Бесплатное электричество из земли схема. Электричество из антенны и заземления.

Энергия земли схема. Тесла башня Ворденклиф схема. Атмосферное 'электричество схема Тесла. Генератор Тесла атмосферного электричества. Тесла электричество из воздуха схема Тесла.

Энергия земли схема. Эфирное электричество принципиальная схема генератора. Схема генератора электричества из земли.. Электричество из земли по Белоусову схема. Структурная схема одноконтурного автогенератора.

Энергия земли схема. Схема энергия из окружения. Схемы получения электроэнергии из эфира. Получение электроэнергии от терморезисторов. Схема Горчилина.

Энергия земли схема. Схема получения электричества из атмосферы. Атмосферное электричество схема. Схема получения атмосферного электричества своими руками. Генератор атмосферного электричества.

Энергия земли схема. Схема генератора статического электричества. Схема преобразователя статического электричества. Схема получения электричества из воздуха. Эфирное электричество принципиальная схема генератора.

Энергия земли схема. Схема Тесла электричество из антенны. Антенна Тесла схема. Генератор Тесла атмосферного электричества. Генератор атмосферного электричества своими руками.

Энергия земли схема. Электричество от радиоволн схема. Схема преобразователя статического электричества. Схема получения электричества из воздуха. Энергия из земли схема 2.7 КВТ.

Энергия земли схема. Электричество из воздуха Николы Тесла схема. Тесла электричество из воздуха схема Тесла. Атмосферная электростанция схема. Атмосферное электричество Генератор Тесла схема.

Энергия земли схема. Схема генераторов радиантной энергии. Схема генератора статического электричества. Детектор статического электричества схема. Схема преобразователя статического электричества.

Энергия земли схема. Электричество от радиоволн схема. Энергия из радиоволн. Энергия из воздуха схема. Электричество из радео волн.

Энергия земли схема. Схема получения электричества из воздуха. Схема генератора свободной энергии из атмосферы. Схема генератора электричества из земли.. Схема Тесла электричество из антенны.

Энергия земли схема. Схема преобразователя статического электричества. Энергия из земли схема 2.7 КВТ. Энергия из земли по Белоусову схема. Электричество из земли по Белоусову схема.

Энергия земли схема. Схема генератора электричества из земли.. Энергия из земли схема 2.7 КВТ. Схема подключения суперконденсатора к аккумулятору. Электричество из земли по Белоусову схема.

Энергия земли схема. Резонансный умножитель мощности. Схема генератора свободной энергии из атмосферы. Умножитель мощности электроэнергии своими руками схема. Электричество от нуля и земли схема.

Энергия земли схема. Электричество из атмосферы Никола Тесла. Тесла электричество из воздуха схема Тесла. Схема генератора электричества из земли.. Генератор Тесла атмосферного электричества.

Энергия земли схема. Генератор Тесла атмосферного электричества. Схема генератора статического электричества. Схема генератора электричества из земли.. Тесла электричество из воздуха схема Тесла.

Энергия земли схема. Схема генератора электричества из земли.. Электричество из нуля и заземления схема. Схема получения электричества из атмосферы. Эфирное электричество принципиальная схема генератора.

Энергия земли схема. Детекторный Генератор энергии схема. Свободная энергия схемы. Электричество из радиоволн схема. Схемы приемников свободной энергии.

Энергия земли схема. Вилка Авраменко БТГ. Валерий Белоусов энергия земли. Генератор атмосферного электричества своими руками.

Энергия земли схема. Схема приемника без батареек. Схема приемника без питания. Приёмник с питанием от энергии радиоволн. Схема генератора радиоволн.

Энергия земли схема

Энергия земли схема. Схема генератора радиоволн. Детекторный приёмник схема Николы Тесла. Схема преобразования радиоволн в электричество. Схема генераторов радиантной энергии.

Энергия земли схема. Ток из земли схема. Энергия из эфира схемы. Электричество из земли своими руками схема для дома. Схемы получения электроэнергии из эфира.

Энергия земли схема. Энергия из земли схема 2.7 КВТ. Схема генератора статического электричества. Схема генератора свободной энергии из атмосферы. Электричество из земли по Белоусову схема.

Энергия земли схема. Схема преобразователя электричества из радиоволн. Схема получения электричества из воздуха. Схема генератора радиоволн. Электричество из земли схема.

Энергия земли схема. Электричество из радиоволн схема. Энергия из земли схема 2.7 КВТ. Схема преобразователя электричества из радиоволн. Схема преобразования радиоволн в электричество.

Энергия земли схема. Схема генератора электричества из земли.. Схема Тесла электричество из антенны. Схема самозапитки аккумулятора. Высоковольтный Генератор на тиристоре схема.

Энергия земли схема. Энергия из земли схема 2.7 КВТ. Схема преобразователя статического электричества. Электричество из земли по Белоусову схема. Электричество из эфира простейшая схема.

Энергия земли схема. Электричество из воздуха. Добыча электричества из земли. Схема получения электричества из воздуха. Электричество автономное в частном.

Энергия земли схема. Генератор свободной энергии эфир Тесла. Динатрон свободная энергия схема. Эфирное электричество принципиальная схема генератора. Схема генератора электричества из земли..

Энергия земли схема. Электричество из воздуха. Электричество своими руками. Электроэнергия из воздуха. Энергия из эфира схемы.

Энергия земли схема. Схема генератора свободной энергии из атмосферы. Радиантное электричество схема. Схема преобразователя статического электричества. Свободная энергия схема бифиляр Тесла.

Энергия земли схема. Энергия из земли схема 2.7 КВТ. Валерий Белоусов энергия земли простая схема. Энергия земли 2.7 КВТ схема. Схема Белоусова энергия земли.

Энергия земли схема. Схема Эдвина Грея. Схема преобразователя статического электричества. Трубка Грея схема. Патент Эдвина Грея.

Энергия земли схема. Тесла электричество из воздуха схема Тесла. Схема Тесла электричество из антенны. Схема генератора свободной энергии из атмосферы. Схема генератора электричества из земли..

Энергия земли схема. Генератор свободной энергии 15кв схема подключения. Схема генератора статического электричества. Схема бестопливного генератора для автономного электроснабжения. Статический Генератор мощности схема.

Энергия земли схема. Схема преобразователя статического электричества. Электричество из нуля и заземления схема. Бесплатное электричество из земли и нулевого провода. Получение электричества из земли схема.

Энергия земли схема. Усиливающий передатчик Никола Тесла. Никола Тесла изобретения чертежи. Схемы Николы Теслы. Никола Тесла изобретения схемы.

Энергия земли схема. Схемы приемников свободной энергии. Схема генератора свободной энергии из атмосферы. Приёмник с питанием от энергии радиоволн. УКВ приемник с питанием свободной энергией.

Энергия земли схема. Схема генераторов радиантной энергии. Схема генератора свободной энергии из атмосферы. Концентратор свободной энергии схема. Схема генератора электричества из земли..

Энергия земли схема. Антенна для сбора атмосферного электричества. Электричество из антенны. Электричество из радиоволн схема.

Энергия земли схема. Схема получения электричества из воздуха. Генератор атмосферного электричества своими руками. Схема Земляной батарейки. Схема Белоусова электричество из земли.

Энергия земли схема. Схема генераторов радиантной энергии. Генератор Тесла Генератор из воздуха. Генератор Тесла схема. Схема генератора электричества из земли..

Энергия земли схема. Энергия из земли схема 2.7 КВТ. Белоусов энергия земли. Валерий Белоусов энергия земли. Энергия из эфира схемы.

Энергия земли схема. Емкостной трансформатор Тесла Кулдошина. Свободная энергия схема бифиляр Тесла. Трансформатор Тесла энергия из эфира. Генератор свободной энергии эфир Тесла.

Энергия земли схема. Схема генерирования электроэнергии трансформатор. Генератор волновой энергии схема. Генератор электрической энергии схема. Схема генератора бесплатной энергии.

Энергия земли схема. Схема генератора статического электричества. Радиантное электричество схема. Схема Тесла электричество из антенны. Схема получения электричества из воздуха.

Энергия земли схема. Свободная энергия схема бифиляр Тесла. Схема катушка Тесла и бифиляр. Катушка бифиляр БТГ. БТГ из катушки зажигания.

Энергия земли схема. Получение электричества из земли схема. Энергия из земли схемы. Схема для получения электричества из эфира. Схема получения электричества из воздуха.

Энергия земли схема. Электричество из земли по Белоусову схема. Энергия из земли схема 2.7 КВТ. Схема Белоусова энергия земли. Электричество из нуля и заземления схема.

Энергия земли схема. Генератор свободной энергии Тесла схема. Катушка Тесла Генератор свободной энергии. Схема генератора электричества из земли.. Тесла Генератор свободной энергиисихема.

Энергия земли схема. Схема генератора статического электричества. Приемник с питанием от свободной энергии. Схема генератора радиоволн.

Энергия земли схема. Схема генераторов радиантной энергии. Энергия из земли схема 2.7 КВТ. Схема Бедини для зарядки аккумулятора. Схема генератора свободной энергии из атмосферы.

Энергия земли схема. Атмосферная электростанция схема. Патент Генератор статического электричества. Генератор Тесла атмосферного электричества. Схема генератора статического электричества.

Энергия земли схема. Детекторный приёмник схема Николы Тесла. Схема Тесла электричество из антенны. Схема получения электричества из воздуха. Атмосферное 'электричество схема Тесла.

Энергия земли схема. Схема генератора свободной энергии из атмосферы. Схема генерирования электроэнергии. Схема генератора электричества из земли.. БТГ Васмуса схема.

Энергия земли схема. Схема генератора электричества из земли.. Энергия из земли схема 2.7 КВТ. Схема Тесла электричество из антенны. Схема преобразователя статического электричества.

Энергия земли схема. Электричество из нуля и заземления схема. Электричество из воздуха и земли. Халявное электричество из земли. Электричество на халяву.

Энергия земли схема

Энергия земли схема. Энергия из земли схема 2.7 КВТ. Схема отмотки электросчетчика трансформатором. Схема сматывания электросчетчика через трансформатор. Схема генератора электричества из земли..

Энергия земли схема. БТГ Васмуса схема. Туннельный резонатор vasmus.. Генератор vasmus. Vasmus Генератор схема.

Энергия земли схема. Электричество из радиоволн схема. Схема Тесла электричество из антенны. Схема получения электричества из воздуха. Схема.антенна.заземления..зарядка.

Энергия земли схема

Энергия земли схема. Генератор атмосферного электричества. Электричество из земли схема. Схемы радиантной энергии. Энергия из воздуха схема.

Энергия земли схема. Пирамида Генератор электричества схема. Пирамида Генератор энергии схема сборки. Схемы антенн для получения электричества из эфира. Атмосферное электричество схема.

Энергия земли схема. Генератор Тесла атмосферного электричества. Схема получения электричества из воздуха. Схема генератора статического электричества. Осциллятор Тесла схема.

Энергия земли схема. Генератор Тесла Генератор из воздуха. Детекторный приёмник схема Николы Тесла. Тесла электричество из воздуха схема Тесла. Преобразователи свободной энергии.

Энергия земли схема. Атмосферная электростанция схема. Электричество из атмосферы. Генератор атмосферного электричества своими руками. Схема получения атмосферного электричества.

Энергия земли схема. Катушка Тесла от 220 вольт схема. Генератор атмосферного электричества. Катушка Тесла своими руками. Атмосферное электричество своими руками схема.

Энергия земли схема. Электричество из нуля и заземления схема. Электричество от нуля и земли схема. Бесплатное электричество своими руками в домашних условиях схемы. Электричество из земли по Белоусову схема.

Энергия земли схема. Схема генераторов радиантной энергии. Энергия из земли схема 2.7 КВТ. Схема генератора свободной энергии из атмосферы. Схема преобразователя статического электричества.

Энергия земли схема. Электричество из нуля и заземления схема. Схема генератора электричества из земли.. Схема получения электричества из атмосферы. Энергия из земли схема 2.7 КВТ.

Энергия земли схема. Электричество из воздуха Тесла схема. Тесла электричество из воздуха схема Тесла. Генератор свободной энергии из воздуха. Генератор атмосферного электричества.

Энергия земли схема. Разница потенциалов между нулем и заземлением. Разница потенциалов между землей. Разность потенциалов заземления и нуля. Разница потенциалов между землей и нулем.

Энергия земли схема. Электричество из воздуха и земли. Электричество из воздуха схема. Электричество из земли схема. Как получить электричество из воздуха.

Энергия земли схема. Схема Белоусова энергия земли. Электричество из воздуха. Энергия из воздуха своими руками. Электричество из земли своими руками.

Энергия земли схема. Схема генератора свободной энергии из атмосферы. Электричество из радиоволн схема. Схема зарядника свободной энергии. Схема.антенна.заземления..зарядка.

Энергия земли схема. Атмосферное 'электричество схема Тесла. Генератор Тесла атмосферного электричества. Электричество из атмосферы Никола Тесла. Антенна для сбора атмосферного электричества.

  • Вперед Распиновка блоков эбу
  • Назад Тренировка эктоморфа на массу

Новые страницы

2304 Под корнем

Акт об уничтожении печати организации образец

Блок схема память

Диатез у детей лечение фото

Elm327 wifi подключение к android

Фото спортивной школы

Гдз по математике мерзляк 6 класс номер 988

Карта границы грузии и турции на карте

Картины грузинской художницы нино чакветадзе

Квартира котельники снять

Майский жук рисунок для детей карандашом поэтапно

Mmbt4403 datasheet

Назначение автомобильного генератора

Образец заявления в суд о применении срока исковой давности по капремонту

Пенивайзер клоун рисунок

Правила экспорта товаров

Rp sma разъем

Русский язык 3 класс 2 часть нечаева гдз

Сервисный центр можга телефон

Служебная записка о повышении зарплаты образец

Солярис нет зарядки

Сопротивление микросхемы

Спортивно тренировочное занятие

Стильные спортивные костюмы мужские

Театр кино ру

Трехходовые клапаны

Uc3845 схема

Упр 362

В турции памуккале

Заземлитель вертикальный

cdn.zecar.ru