Skip to content

Фотогалерея

  • Главная
  • Контакты

Электрическая схема микросхемы

Электрическая схема микросхемы. Мультиметр щ4300 схема. Цифровой мультиметр щ4313 схема. Цифровой мультиметр структурная схема. Мультиметр м830 схема принципиальная.

Электрическая схема микросхемы. Схема электрическая принципиальная микросхемы к564кп1. Электрическая принципиальная схема микросхемы 134хл3. Принципиальная схема с микросхемами. Микросхема 3041 схема подключения.

Электрическая схема микросхемы. Цифровой термометр 572пв2 схема. Цифровой термометр схема электрическая принципиальная. Цифровой термометр на кр572пв2. Схема цифрового термометра на icl7107.

Электрическая схема микросхемы. Принципиальная электрическая схема микросхемы 20foo1n. Принципиальная электрическая схема микросхемы 20f001f. Телевизор сигнал 2 схема электрическая принципиальная. Принципиальная схема микросхемы марки stc15v408as.

Электрическая схема микросхемы. Операционный усилитель lm324. Схемы на микросхеме lm324. Микросхема лм324 даташит. Микросхема lm324 схема включения.

Электрическая схема микросхемы. Схема печатной платы. Hq516rxa схема плата для танка. Электронная схема PCB. Печатная плата схема.

Электрическая схема микросхемы. Колонки SP-q16 схема. Принципиальная электрическая схема компьютерных колонок. Колонки Genius SP-f350 схема электрическая. Колонки Genius SP-s100 схема.

Электрическая схема микросхемы

Электрическая схема микросхемы. Микросхема а210е описание и схема включения. Микросхема cd4053be схема включения. Hef4528bt схема включения. Микросхема hcf4053be схема подключения.

Электрическая схема микросхемы. Схема счётчика импульсов на микросхемах к155. Схема счетчика импульсов на pic16f628a. Схема счетчика импульсов для намоточного станка. Схемы-реверсивного-счетчика-витков.

Электрическая схема микросхемы. Часы электроника 6.15 схема принципиальная и монтажная. Часы электроника 6 14 03 схема принципиальная электрическая. Электронные часы кварц тн-021 схема. Часы электроника 6.15 схема монтажная.

Электрическая схема микросхемы. Схема цифрового вольтметра на АЦП кр572пв2. Схема вольтметра на микросхеме кр572пв2. Icl7107cpl кр572пв2 цифровой амперметр монтажная плата. Цифровой вольтметр на кр572пв2 печатная плата.

Электрическая схема микросхемы

Электрическая схема микросхемы. Часы на микросхеме ка1016хл1 и светодиодных индикаторах. Электронные часы на микросхеме ка1035хл1. Часы на микросхеме ка1016хл1. Схема часов на микросхеме ка1016хл1.

Электрическая схема микросхемы. Генератор на микросхеме кр580гф24. Кр1823вг2 схема включения. 580вм80 схема включения. Системный контроллер кр580.

Электрическая схема микросхемы

Электрическая схема микросхемы. Вольтметр цифровой на микросхемах к155. Цифровой вольтметр схема принципиальная. Схема вольтметра на микросхемах к155. Схема частотомера на микросхемах к176.

Электрическая схема микросхемы. Усилитель мощности звуковой частоты к174ун7. Усилитель НЧ на микросхеме к174ун7. Схема усилителя мощности на микросхеме к174ун7. Мостовой усилитель НЧ на к174ун7.

Электрическая схема микросхемы. Даташит микросхемы к157уд2. Схема подключения микросхемы к157уд2. Операционный усилитель к157уд2. Параметры микросхемы к157уд2.

Электрическая схема микросхемы. Принципиальная схема автомобильной сигнализации. Электрическая принципиальная схема охранной сигнализации. Автосигнализация принципиальная схема. Принципиальная схема охранной сигнализации с датчиками.

Электрическая схема микросхемы. Схема блока цифровой индикации. Электрические схемы с цифровыми индикаторами. АМС-100к схема принципиальная электрическая. Би-02 блок индикации схема включения.

Электрическая схема микросхемы. Принципиальная схема печатной платы. Схема электрическая платы управления мультиварки. Плата кафи 469135.005 схема электрическая принципиальная. Принципиальная электрическая схема платы MCSL-1.1.

Электрическая схема микросхемы. К1003пп1 даташит. Алс333а1 схема включения. Индикатор ивлшу1-11/2 схема включения. Светодиодный вольтметр на к1003пп1.

Электрическая схема микросхемы. Схема приемника Mason r383l. Тонар РП-201а схема. Принципиальные схемы китайских радиоприемников. Схема электрическая радиоприемника р313.

Электрическая схема микросхемы. Принципиальная схема с микросхемами. Схема электрическая принципиальная с микросхемой. Принципиальная схема микросхема 543кн2. Принципиальная схема прибора ПКР 1.

Электрическая схема микросхемы. Схема таймера включения и выключения по времени. Реле на схеме электрической принципиальной. Реле времени типовая схема. Таймер на 220 вольт схема.

Электрическая схема микросхемы

Электрическая схема микросхемы. Блок питания tl494 осциллограммы. Преобразователь напряжения на tl494 схема платы. Схема включения микросхемы tl494. ШИМ-контроллер tl494cn.

Электрическая схема микросхемы. Схема электрическая структурная радиоэлектронного устройства. Tsa6060 схема включения. Структурная схема микросхемы к2ус241. Микросхема tny255pn структурная схема.

Электрическая схема микросхемы. Lm3914 схема включения индикатор напряжения. Индикатор напряжения на lm3914. Индикатор на lm3914 схема. Светодиодный индикатор напряжения lm3914.

Электрическая схема микросхемы

Электрическая схема микросхемы. Автомат световых эффектов на микроконтроллере atmega8. Принципиальная схема микроконтроллера. СДУ на микроконтроллере pic16f628a. Схема ATMEGA цветомузыка.

Электрическая схема микросхемы. Схема электрическая принципиальная с микроконтроллером. Схема включения микроконтроллера. Принципиальная электрическая схема микроконтроллера pic16f877. Схема подключения микроконтроллера pic.

Электрическая схема микросхемы. Часы на микросхеме ка1016хл1 на светодиодном индикаторе схема. Часы на микросхеме 176 ие18. Часы электроника 6.15 схема принципиальная. Схема электронных часов на микросхеме к176ие18.

Электрическая схема микросхемы

Электрическая схема микросхемы. Схема подключения микросхемы an6884. Микросхема an6884 схема включения. Светодиодный индикатор an6884. Индикатор уровня сигнала на an6884 схема.

Электрическая схема микросхемы. Схема трехфазного генератора на микросхемах. Формирователь импульсов ДРМ2.683.000-03 схема. Схема таймера освещения для теплицы. Электрическая принципиальная схема формирователя помех.

Электрическая схема микросхемы. Регулируемый блок питания на к142ен12. Схема коммутации обмоток трансформатора в блоке питания. Блок питания на Ен 12 с регулировкой напряжения и тока. Микросхема к142ен12а схема включения.

Электрическая схема микросхемы. Bd3883fs схема включения. Микросхема bd3883fs схема включения. Принципиальная электрическая схема микросхемы к1401. Микросхема bd3872fs.

Электрическая схема микросхемы. Электрическая принципиальная схема микроконтроллера МК 51. Электрическая принципиальная схема клавиатуры. Подключение клавиатуры принципиальная схема. Матричный индикатор схема включения.

Электрическая схема микросхемы. Ks8828 схема электронных часов. Кр1820вг1 схема согласования с светодиодными цифровыми индикаторами. Принципиальная электрическая схема электронных часов. Принципиальная схема электрических часов.

Электрическая схема микросхемы. Принципиальная схема элемента 2или. Принципиальная схема логических элементов. Принципиальную схему базового элемента ДТЛ. Схема ДТЛ логического элемента или.

Электрическая схема микросхемы

Электрическая схема микросхемы. Предварительный усилитель с микроконтроллерным управлением. Схема блока питания с микроконтроллерным управлением. Микроконтроллерный модуль схема принципиальная. Слуховой аппарат с микроконтроллерным управлением схема.

Электрическая схема микросхемы. Микросхема кр512пс10. Схема реле времени на микросхеме кр512пс12. Циклическое реле времени схема подключения. Циклический таймер кр512пс10.

Электрическая схема микросхемы. Схема калькулятора электроника МК 60. Принципиальная электрическая схема калькулятора электроника мк59. Схема электрическая принципиальная с микросхемой. Калькулятор электроника МК 52 схема.

Электрическая схема микросхемы. Схема электрическая принципиальная таймера. Схема реле времени включения и выключения нагрузки. Схема циклического таймера для автомобильной зарядки. Эл.схема ЗУ Астро 3000.

Электрическая схема микросхемы. Усилитель низкой частоты ум1-3 схема. Схема усилителя ум 1-3 УНЧ. Ум1-3 УНЧ 7.103.376. Схема УНЧ ум1-3 с телевизора.

Электрическая схема микросхемы

Электрическая схема микросхемы

Электрическая схема микросхемы

Электрическая схема микросхемы. Электрическая схема с микроконтроллером. Автомат световых эффектов на микроконтроллере pic16f628a монтажная схема. Монтажная схема с микроконтроллером. Схема Тетрис на микроконтроллере.

Электрическая схема микросхемы. Структурная схема ШИМ контроллера. Кр1114еу4 схема. Двухтактный ШИМ контроллер схема. Двухтактные схемы электроудочек с ШИМ.

Электрическая схема микросхемы

Электрическая схема микросхемы. К176ие12 схема включения. К176ие12 схема включения без кварца. Схема таймера на микросхеме к176ие12. Принципиальная схема автомата полива.

Электрическая схема микросхемы. Структурная схема микроконтроллера atmega16. Схема электрическая принципиальная с микроконтроллером. Автоматизация контроллер схема электрическая принципиальная.

Электрическая схема микросхемы. Интегральная микросхема схема включения. Электрическая схема интегральной микросхемы. Схемы на ИМС к155. Схема электрическая принципиальная микросхемы к564кп1.

Электрическая схема микросхемы. Цифровая приставка схема электрическая принципиальная. Принципиальная схема цифрового устройства. Цифровой измеритель дальности принципиальная схема. Схема принципиальная цифровой приставки сигнал.

Электрическая схема микросхемы. Микросхема к174ха31. 265ув1 микросхема. Микросхема к224уп2 даташит?. К224ха6 приёмник схема.

Электрическая схема микросхемы. Схема предварительного усилителя 2.1 на микросхемах. Предварительный усилитель на к553уд2 схема. Схема эквалайзера на микросхеме к157уд2. Предварительный усилитель с темброблоком на микросхеме к157уд2.

Электрическая схема микросхемы. К145гп1 схема включения. Микросхема 435ха1 внутренняя схема. К224ха3 схема включения. Hef4050bt схема включения.

Электрическая схема микросхемы. Диодно-транзисторная логика схема. Схема электрическая принципиальная с микросхемой. Принципиальную схему базового элемента ДТЛ. ДТЛ принципиальная схема.

Электрическая схема микросхемы. ШИМ-контроллер tl494cn. ШИМ контроллер на tl494. ШИМ контроллер 63513 схема включения. ШИМ-контроллер tl494. Схемотехника.

Электрическая схема микросхемы. Индикатор уровня на к1003пп4. Микросхема к1003пп1 описание. К1003пп1 схема включения. Микросхема к161пп1а.

Электрическая схема микросхемы

Электрическая схема микросхемы. Кодовый замок на микросхеме 4017. Схема кодового замка на микросхеме к155тм2. Кодовый замок на микроконтроллере pic16f628a.

Электрическая схема микросхемы. Схема усилителя на микросхеме tda1552q. Схема включения микросхемы tda8350. Усилитель звука TDA 1552q. Схема усилителя мощности на микросхеме.

Электрическая схема микросхемы. Микросхема ка1016хл1 светодиодные индикаторы. Ка1035хл1 схема. Электронные часы на микросхеме ка1035хл1. Ка1035хл1 схема часов электроника.

Электрическая схема микросхемы. Lm317t внутренняя схема. Внутренняя схема микросхемы lm317. Lm217 стабилизатор тока. Принципиальная схема lm317.

Электрическая схема микросхемы. Операционный усилитель к140уд7. Операционный усилитель 140уд1. Схема операционного усилителя к140уд8. Операционный усилитель к140уд7 даташит.

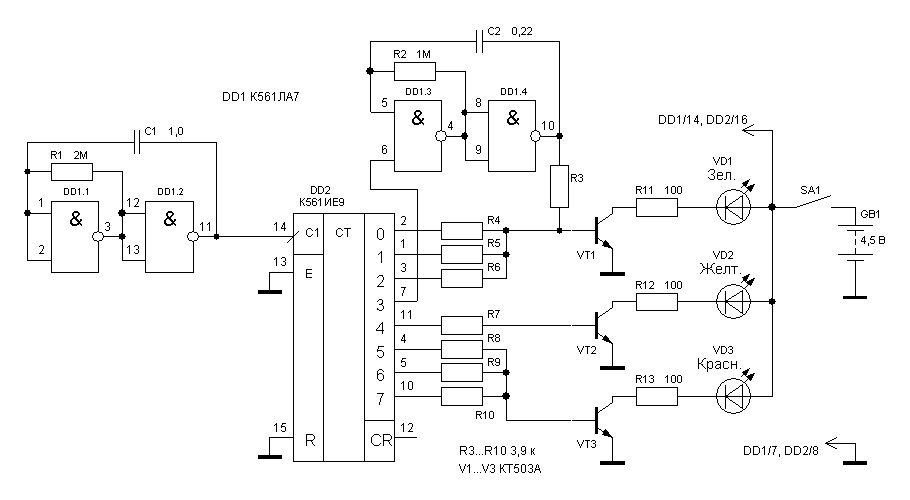
Электрическая схема микросхемы. Светофор на логических элементах схема. Светофор схема электрическая принципиальная. Электрическая схема светофора на светодиодах. Схема включения ламп дорожного светофора.

Электрическая схема микросхемы. Схема простой сирены на двух транзисторах. Схема двухтональной сирены на транзисторах. Схема сирены автосигнализации на транзисторах. Сирена на двух транзисторах схема.

Электрическая схема микросхемы

Электрическая схема микросхемы. Частотомер на микросхемах к561. Вольтметр цифровой на микросхемах к155. Частотомер на микросхемах к155. Схема частотомера на микросхемах к561.

Электрическая схема микросхемы

Электрическая схема микросхемы. Схема линейный стабилизатор на +5в. Линейный стабилизатор напряжения 5в схема. Схема включения микросхемы стабилизатора. Интегральные стабилизаторы напряжения на 12 вольт схема.

Электрическая схема микросхемы. Часы - будильник на микроконтроллере pic16f628a с питанием от батареек. Часы - будильник на микроконтроллере pic16f628a. Цифровой термометр на pic16f628a схема. Структурная схема микроконтроллера pic16f628a.

Электрическая схема микросхемы. Светофор на логических элементах схема. Электрическая схема светофора. Светофор схема электрическая принципиальная. Бегущие огни на микросхемах к561ла7 схема.

Электрическая схема микросхемы. Автомат световых эффектов на 155 микросхемах. Схема бегущие огни на микросхемах к155ла3 к155тм2. Автомат световых эффектов на 561 микросхемах. Программируемый автомат световых эффектов на 155.

Электрическая схема микросхемы. Часы на микросхеме кр1016ви1 схема. Часы на ка1035хл1 схема. Электронные часы на к176ие18 к176ид3 на светодиодном индикаторе. Часы на к176ие18 к176ие13 к176ид2 схема.

Электрическая схема микросхемы. Часы электронные электроника на кр 145 ИК 1901. Электронные часы на микросхеме к145ик1901. Часы на Ив-11 145ик1901. Электронные часы на кр145ик1901 схема.

  • Вперед Магазины спортивной одежды для женщин
  • Назад Аниме слуга вампир

Новые страницы

3 Февраля у кого день рождения

452 Русский

Бристоль гостиница воронеж

Чем оттереть герметик от стекла

День рождения рамка

Дирекция спортивных и социальных проектов

Драйвера для диагностического кабеля vag kkl

Электрическая схема микросхемы

Фитнес фамилии спб

Гдз по математике страница 68 номер 29

График похудения на месяц таблица образец на месяц

Игра в смайлы картинки и ответы девушке

Как помыть фары внутри

Как снять стартер на чери

Как выглядит лишай на кошке фото

Какой доктор лечит подагру

Карта переславского района с деревнями

Описание принципиальной электрической схемы

Падуболистная магония

Парные авы для пары милые картинки

Приказ на совмещение должностей в одной организации образец 2023

Расписка от родителей на поездку образец

Растяжка перевод на английский

Роды спортсменок

Схема управления бизнесом

Театр сатиры официальный сайт москва афиша

Тренировка актерского мастерства

Ваз 2112 не заводится щелкает

Загадки с прил

Замена лампочек в щитке приборов калина

cdn.zecar.ru